LEMON Manuals: Even more car manuals for everyone: 1960-2025
Home >> Acura >> 1987 >> Integra LS, 4D Hatchback, Standard >> Repair and Diagnosis >> Engine Performance >> System >> Electronic Engine Control System >> Testing >> Code 10 - Intake Air Temperature Sensor
April 5, 2026: LEMON Manuals is launched! Read the announcement.

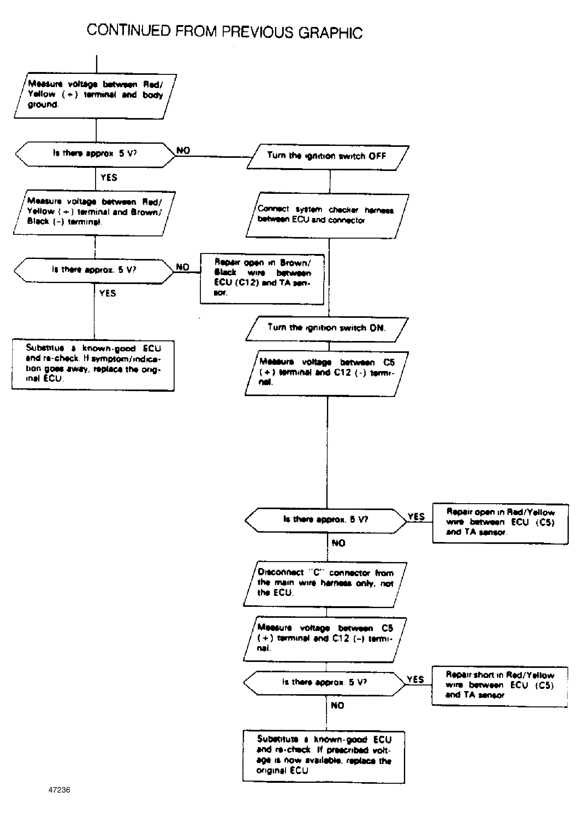
Code 10 - Intake Air Temperature Sensor

Fig 1: Code 10, TA Sensor Test Chart, Integra (1 of 2)
G61238
Fig 2: Code 10, TA Sensor Test Chart, Integra (2 of 2)
G47236