LEMON Manuals: Even more car manuals for everyone: 1960-2025
Home >> Acura >> 1987 >> Legend Base, 4D Sedan, Standard >> Repair and Diagnosis >> Engine Performance >> System >> Electronic Engine Control System >> Diagnosis & Testing >> Code 7: Throttle Angle Sensor
April 5, 2026: LEMON Manuals is launched! Read the announcement.

Code 7: Throttle Angle Sensor

Fig 1: Code 7, Throttle Angle Sensor Chart (Coupe - 1 Of 2)
G61236
Fig 2: Code 7, Throttle Angle Sensor Chart (Coupe - 2 Of 2)
G47234
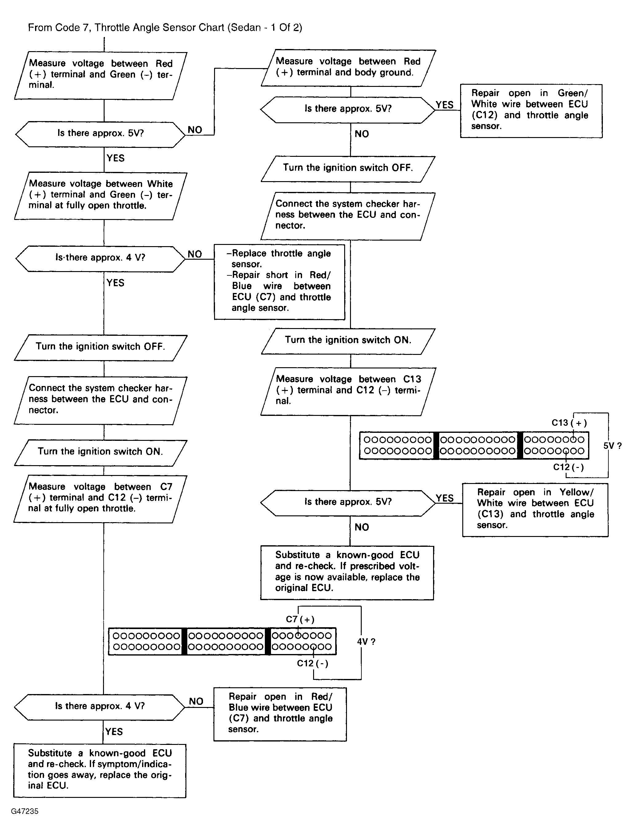
Fig 3: Code 7, Throttle Angle Sensor Chart (Sedan - 1 Of 2)
G61237
Fig 4: Code 7, Throttle Angle Sensor Chart (Sedan - 2 Of 2)
G47235