LEMON Manuals: Even more car manuals for everyone: 1960-2025
Home >> Acura >> 1992 >> Legend Base, Standard >> Repair and Diagnosis (Single Page) >> Transmission >> Automatic Trans >> Diagnosis - MPYA >> System Testing >> Shift & Key Interlock Systems >> Key Interlock System
April 5, 2026: LEMON Manuals is launched! Read the announcement.

Key Interlock System

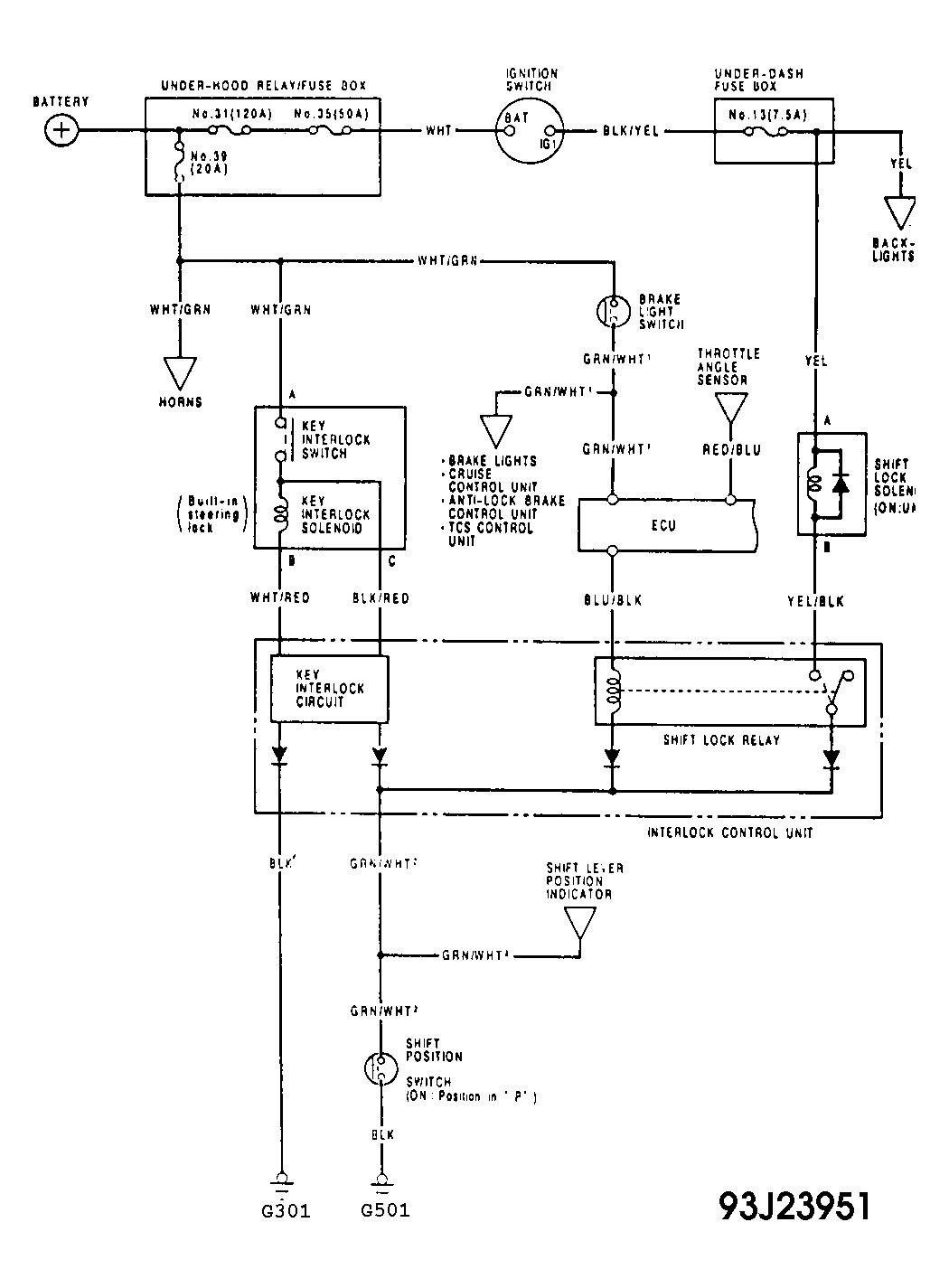
  1. Disconnect 8-pin connector from interlock control unit. Interlock control unit is located behind driver's side of instrument panel and contains an 8-pin connector. See Figure .
  2. Using ohmmeter, check for continuity between Black  wire of 8-pin connector and ground. Continuity should exist. If continuity exists, proceed to step 4).
  3. If continuity does not exist, check for defective ground connection or for open circuit in Black  wire between interlock control unit and ground. Ground connection is located behind kick panel on driver's side.
  4. Ensure shift lever is in Park. Using ohmmeter, check for continuity between Green  /White wire of 8-pin connector and ground. Continuity should exist. If continuity exists, proceed to step 7).
  5. If continuity does not exist, check for open circuit in Green  /White wire between interlock control unit and shift position console switch. Shift position console switch is mounted on driver's side of shift lever. See Figure . If Green  /White wire is okay, proceed to step 6).
  6. Check for open circuit in Black  wire between shift position console switch and ground or for defective ground connection. Ground connection is located near front of console, just below stereo. If ground connection and wiring are okay, check shift position console switch. See SHIFT POSITION CONSOLE SWITCH  under COMPONENT TESTING.
  7. Turn ignition lock assembly to ACC position. Using voltmeter, check for battery voltage at White/Red  and Black  /Red  wires of 8-pin connector and ground. Battery voltage should exist. If battery voltage exists, wiring circuit is okay.
  8. If battery voltage does not exist, check for defective No. 39 (20-amp) fuse in engine compartment fuse box, near battery. If fuse is okay, check for open circuit in White/Green  wire between No. 39 fuse and key interlock switch and key interlock solenoid. Key interlock switch and key interlock solenoid are located on ignition lock assembly. See Figure .
  9. If White/Green  wire is okay, check key interlock solenoid. See KEY INTERLOCK SOLENOID  under COMPONENT TESTING. If key interlock solenoid is okay, check for open circuit in White/Red  and Black  /Red  wires between key interlock solenoid and interlock control unit. Repair wiring as necessary.
Fig 1: Shift & Key Interlock System Wiring Diagram
G93J23951Courtesy of AMERICAN HONDA MOTOR CO., INC.