LEMON Manuals: Even more car manuals for everyone: 1960-2025
Home >> Acura >> 2003 >> 3.2CL Base >> Repair and Diagnosis >> Accessories & Equipment >> Cruise Control Systems >> Circuit Diagram
April 5, 2026: LEMON Manuals is launched! Read the announcement.

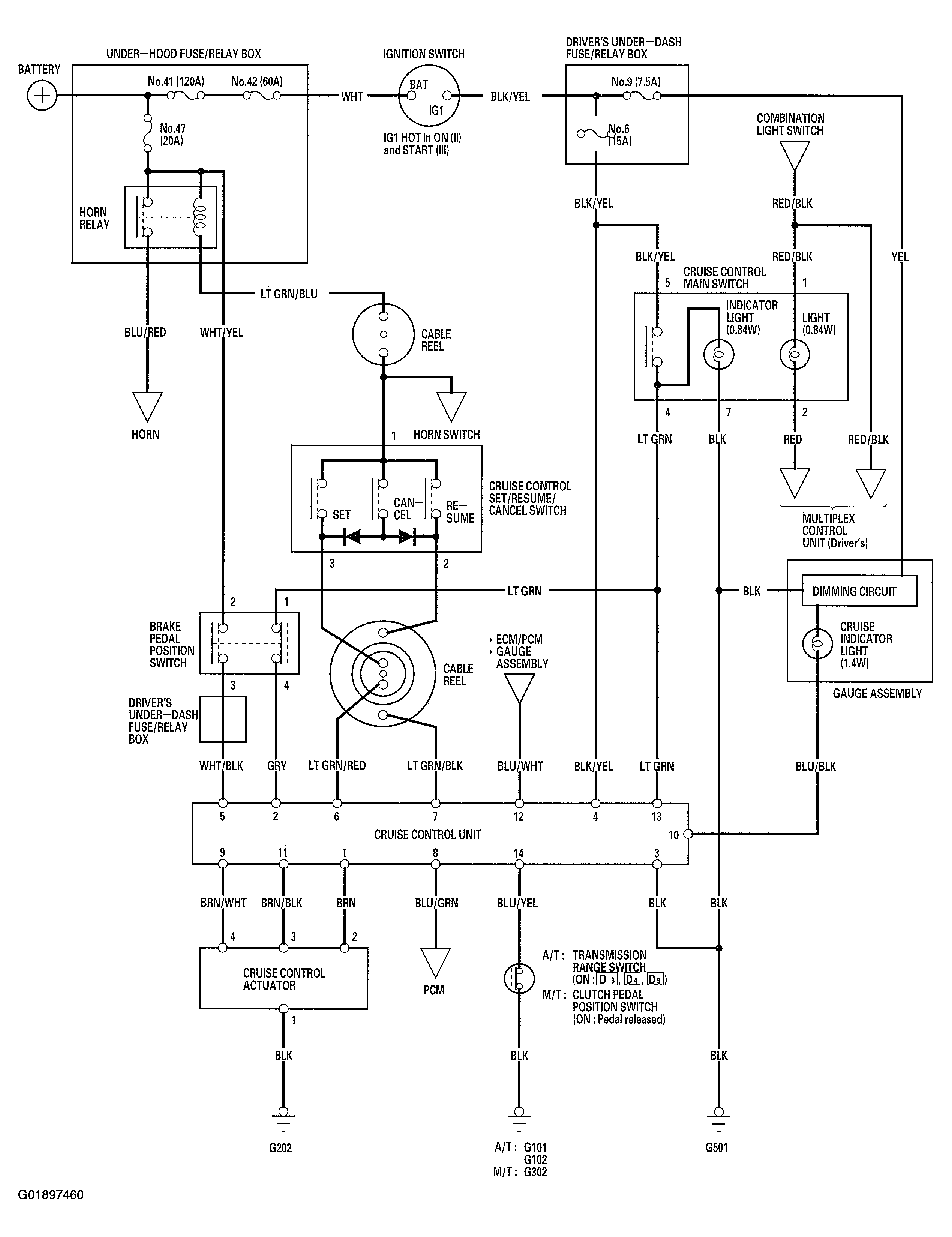
Circuit Diagram

Fig 1: Cruise Control System Wiring Diagram
G01897460Courtesy of AMERICAN HONDA MOTOR CO., INC.