LEMON Manuals: Even more car manuals for everyone: 1960-2025
Home >> Acura >> 2006 >> RL >> Repair and Diagnosis (Single Page) >> Engine Performance >> System >> Advanced Diagnostics >> DTC P0480: Radiator Fan Control (RFC) System Malfunction >> Notes
April 5, 2026: LEMON Manuals is launched! Read the announcement.

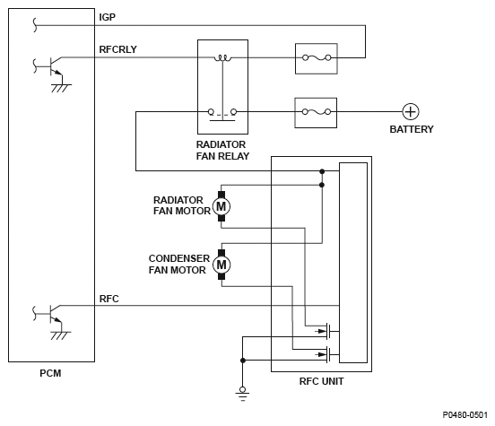
DTC P0480: Radiator Fan Control (RFC) System Malfunction: Notes

Fig 1: Radiator Fan Control (RFC) System Diagram Malfunction
G04822917