LEMON Manuals: Even more car manuals for everyone: 1960-2025
Home >> Acura >> 2006 >> RSX Base, Automatic >> Repair and Diagnosis >> Engine Performance >> System >> Advanced Diagnostics >> DTC P0685: ECM/PCM Internal Circuit Malfunction (Power Control Circuit) >> Notes
April 5, 2026: LEMON Manuals is launched! Read the announcement.

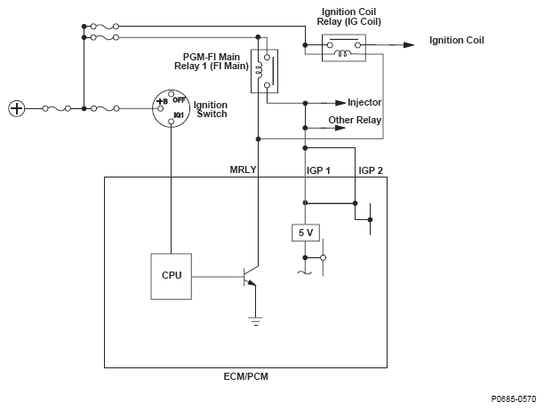
DTC P0685: ECM/PCM Internal Circuit Malfunction (Power Control Circuit): Notes

Fig 1: ECM/PCM Internal Circuit Malfunction (Power Control Circuit) Circuit Diagram
G04816803