LEMON Manuals: Even more car manuals for everyone: 1960-2025
Home >> Acura >> 2009 >> CSX Base, Standard >> Repair and Diagnosis >> External Pages >> Different car >> Section 46 (Navigation System) >> Circuit Diagram
April 5, 2026: LEMON Manuals is launched! Read the announcement.

Circuit Diagram

WARNING: This page is about a different car, the 2011 Acura TL, 2010 Acura TL, and 2009 Acura TL. However, it is still accessible from the selected car via links, so may be relevant.
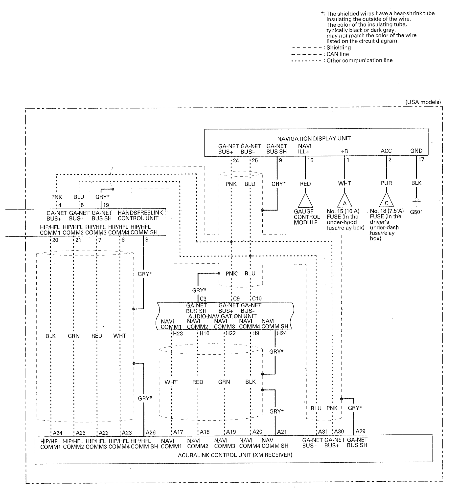
Fig 1: Navigation System - Circuit Diagram (1 Of 6)
G05989715Courtesy of AMERICAN HONDA MOTOR CO., INC.
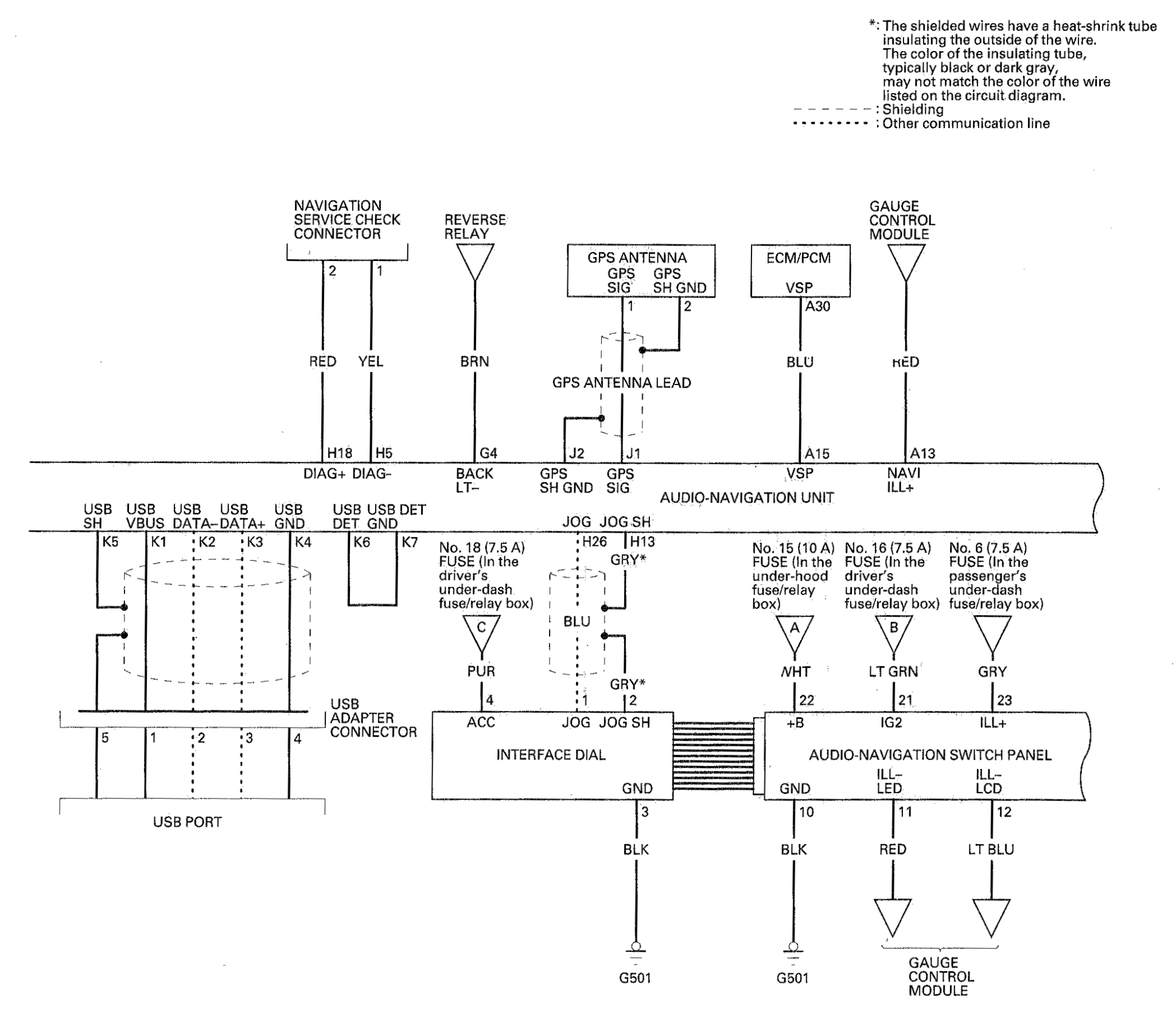
Fig 2: Navigation System - Circuit Diagram (2 Of 6)
G05989716Courtesy of AMERICAN HONDA MOTOR CO., INC.
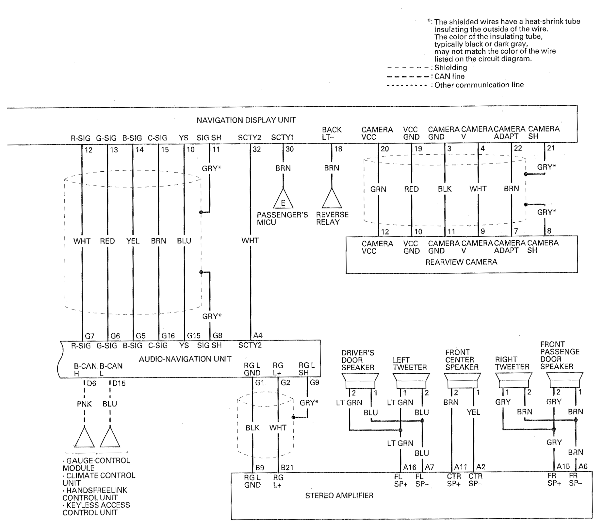
Fig 3: Navigation System - Circuit Diagram (3 Of 6)
G05989717Courtesy of AMERICAN HONDA MOTOR CO., INC.
Fig 4: Navigation System - Circuit Diagram (4 Of 6)
G05989718Courtesy of AMERICAN HONDA MOTOR CO., INC.
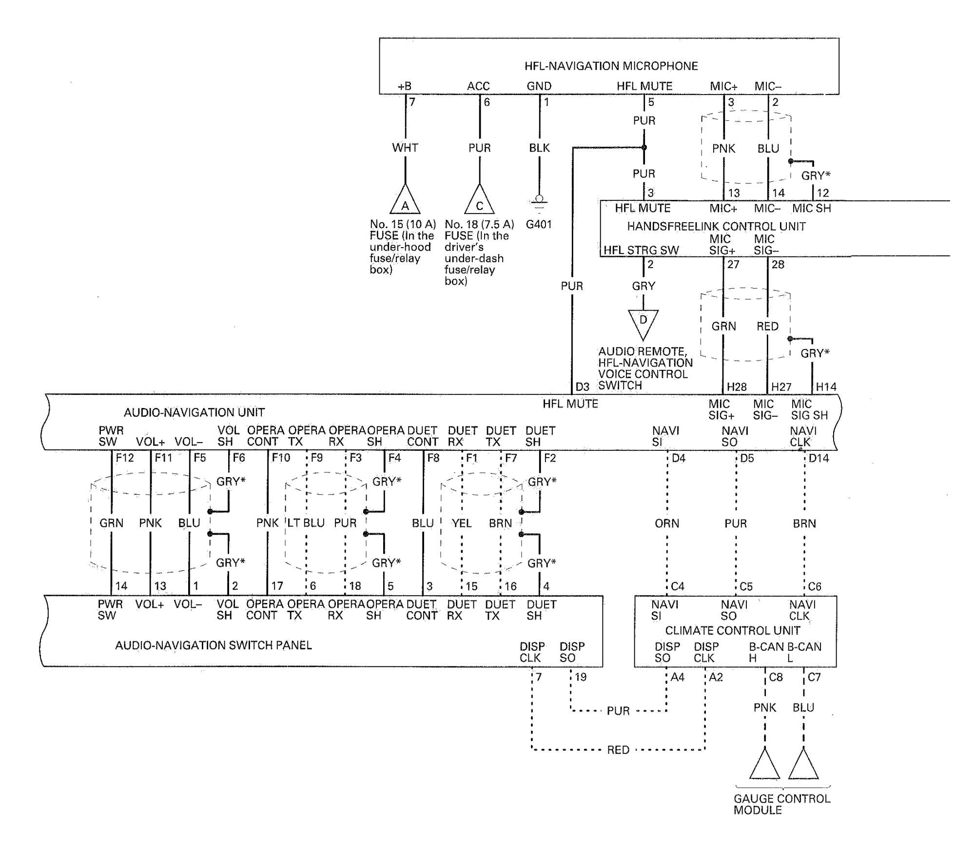
Fig 5: Navigation System - Circuit Diagram (5 Of 6)
G05989719Courtesy of AMERICAN HONDA MOTOR CO., INC.
Fig 6: Navigation System - Circuit Diagram (6 Of 6)
G05989720Courtesy of AMERICAN HONDA MOTOR CO., INC.