LEMON Manuals: Even more car manuals for everyone: 1960-2025
Home >> Acura >> 2009 >> MDX >> Repair and Diagnosis >> Engine Performance >> System >> Advanced Diagnostics >> DTC P0615: Starter Cut Relay STRLD Circuit Malfunction >> Notes
April 5, 2026: LEMON Manuals is launched! Read the announcement.

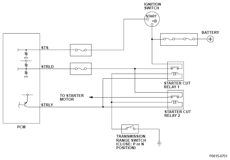
DTC P0615: Starter Cut Relay STRLD Circuit Malfunction: Notes

Fig 1: Starter Cut Relay - Circuit Diagram
G08518804Courtesy of AMERICAN HONDA MOTOR CO., INC.