LEMON Manuals: Even more car manuals for everyone: 1960-2025
Home >> Acura >> 2009 >> TL Base >> Repair and Diagnosis (Single Page) >> Engine Performance >> System >> Advanced Diagnostics >> DTC P0966: Problem in A/T Clutch Pressure Control Solenoid Valve B Circuit >> Notes
April 5, 2026: LEMON Manuals is launched! Read the announcement.

DTC P0966: Problem in A/T Clutch Pressure Control Solenoid Valve B Circuit: Notes

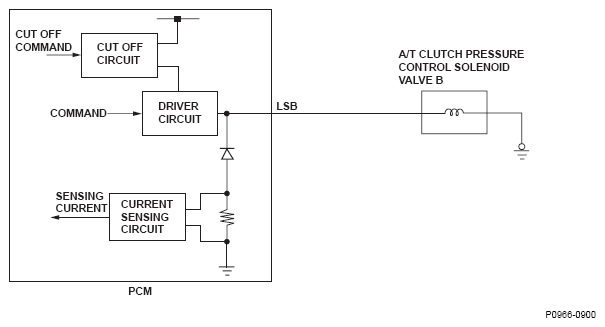
Fig 1: Problem In A/T Clutch Pressure Control Solenoid Valve B Circuit - Circuit Diagram
G06123741Courtesy of AMERICAN HONDA MOTOR CO., INC.
Fig 2: A/T Clutch Pressure Control Solenoid Valve Graph
G06123738Courtesy of AMERICAN HONDA MOTOR CO., INC.