LEMON Manuals: Even more car manuals for everyone: 1960-2025
Home >> Acura >> 2009 >> TSX Standard >> Repair and Diagnosis >> Engine Performance >> System >> Advanced Diagnostics >> DTC P0970: Problem in A/T Clutch Pressure Control Solenoid Valve C Circuit >> Notes
April 5, 2026: LEMON Manuals is launched! Read the announcement.

DTC P0970: Problem in A/T Clutch Pressure Control Solenoid Valve C Circuit: Notes

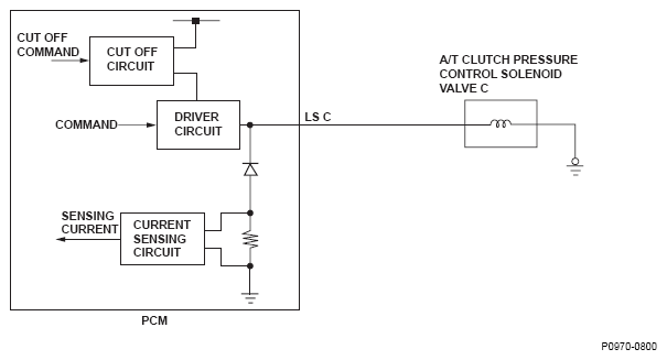
Fig 1: Problem In A/T Clutch Pressure Control Solenoid Valve - Circuit Diagram
G06124026Courtesy of AMERICAN HONDA MOTOR CO., INC.
Fig 2: Problem In A/T Clutch Pressure Control Solenoid Valve Graph
G04839096Courtesy of AMERICAN HONDA MOTOR CO., INC.