LEMON Manuals: Even more car manuals for everyone: 1960-2025
Home >> Acura >> 2012 >> TL Base >> Repair and Diagnosis >> Accessories & Equipment >> Infotainment >> Navigation System >> System Description >> HDD Navigation System >> Canada models
April 5, 2026: LEMON Manuals is launched! Read the announcement.

Canada models

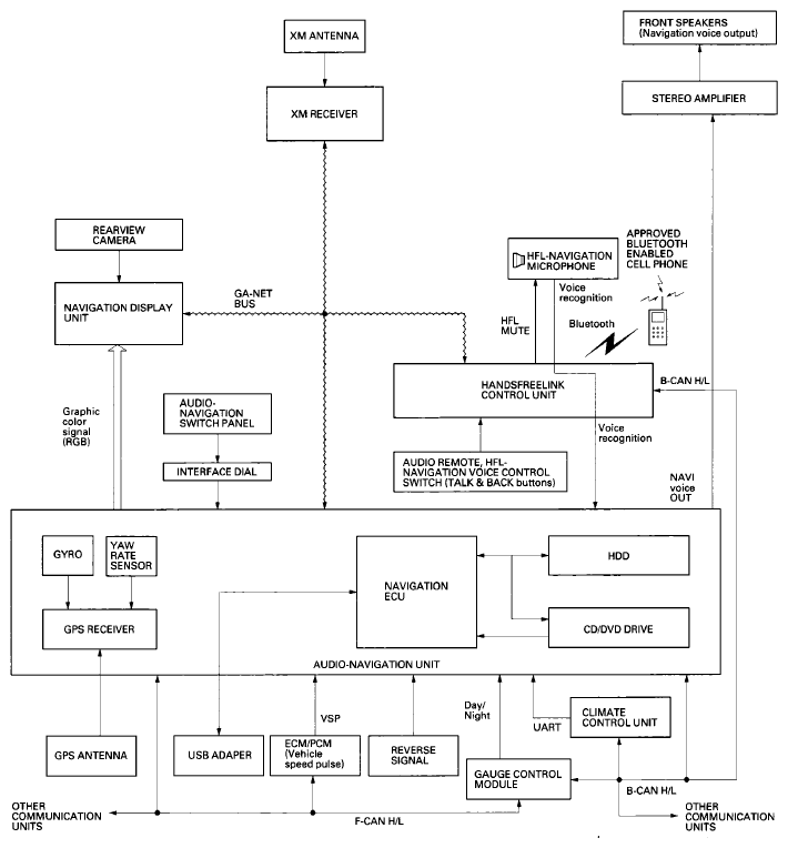
Fig 1: HDD Navigation System Diagram - Canada Models
G08071698Courtesy of AMERICAN HONDA MOTOR CO., INC.