LEMON Manuals: Even more car manuals for everyone: 1960-2025
Home >> Acura >> 2012 >> TL Base >> Repair and Diagnosis >> Engine Performance >> System >> Advanced Diagnostics -- TL >> DTC P0966: Problem in A/T Clutch Pressure Control Solenoid Valve B Circuit >> Notes
April 5, 2026: LEMON Manuals is launched! Read the announcement.

DTC P0966: Problem in A/T Clutch Pressure Control Solenoid Valve B Circuit: Notes

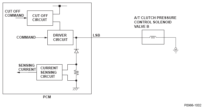
Fig 1: A/T Clutch Pressure Control Solenoid Valve B - Circuit Diagram
G08582601Courtesy of AMERICAN HONDA MOTOR CO., INC.
Fig 2: Current Versus Duty Ratio Graph With Failure Area
G08582602Courtesy of AMERICAN HONDA MOTOR CO., INC.