LEMON Manuals: Even more car manuals for everyone: 1960-2025
Home >> Acura >> 2015 >> MDX Base >> Repair and Diagnosis (Single Page) >> Engine Performance >> Remove, Overhaul & Install >> Engine Control And Engine Mechanical - Service, Testing And Troubleshooting (Except Hybrid) >> Description & Operation >> PGM-FI System Description - Injection Control
April 5, 2026: LEMON Manuals is launched! Read the announcement.

PGM-FI System Description - Injection Control

Fuel injection controls include fuel injection amount control, fuel cut control and fuel pump control. Adopting PGM-FI (programmed-fuel injection) technology enables accurate fuel control, which contributes to increased engine power and decreased fuel consumption.

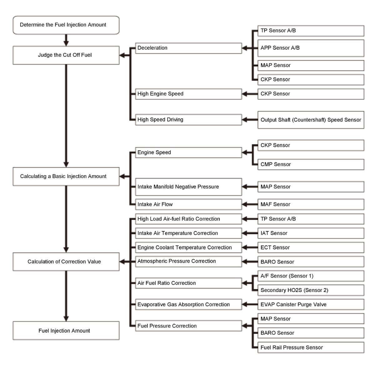
Fuel Injection Duration 

The fuel injection duration is determined by adding correction values to a basic injection duration. The powertrain control module (PCM) controls the amount of fuel injection by the length of time the injector is energized.

GHH320036Courtesy of HONDA, U.S.A., INC.

Fuel Injection Timing 

The fuel injection timing is determined by the PCM, which calculates the injection time for each cylinder based on the signals from the crankshaft position (CKP) sensor and the camshaft position (CMP) sensor. The PCM then controls the time to energize the injector.

CKP Sensor 

The CKP sensor is attached to the oil pan. Each of the 58 teeth on the crankshaft pulse plate passes over it, a pulse signal is delivered to the PCM.

CMP Sensor 

The camshaft position (CMP) sensor is attached to the back cover of the front bank. Every time one of the five protrusions of the front camshaft pulley passes over it, a pulse signal is delivered.

GHH320037Courtesy of HONDA, U.S.A., INC.
GHH320038Courtesy of HONDA, U.S.A., INC.

Fuel Injector 

The fuel injectors are installed on the cylinder head, they use multiple nozzles to inject high pressure fuel into the combustion chamber.

Providing six injection ports promotes a finer fuel spray and improved fuel consumption by reducing fuel adherence to the top surface of the piston, reduction of hydrocarbons (HC) discharge, and higher engine performance.

GHH320039Courtesy of HONDA, U.S.A., INC.

MAF Sensor/IAT Sensor 

The mass air flow (MAF) sensor/intake air temperature (IAT) sensor contains a hot wire, a cold film, and a thermistor. The sensor is in the intake air passage. The resistance of the hot wire, the cold film, and the thermistor changes due to intake air temperature and air flow. The control circuit in the MAF sensor controls the current to keep the hot wire at a set temperature. The current is converted to voltage in the control circuit, then sent as an input to the PCM.

GHH320040Courtesy of HONDA, U.S.A., INC.