LEMON Manuals: Even more car manuals for everyone: 1960-2025
Home >> Acura >> 2017 >> MDX Base >> Repair and Diagnosis (Single Page) >> Accessories & Equipment >> Drivers Assistance Systems - ADAS >> Blind Spot & Multi View Systems - Testing & Troubleshooting (Except Hybrid) >> Description & Operation >> Blind Spot Information System/Cross Traffic Monitor System Description - System Diagram (2016 2017 2018 2019 2020)
April 5, 2026: LEMON Manuals is launched! Read the announcement.

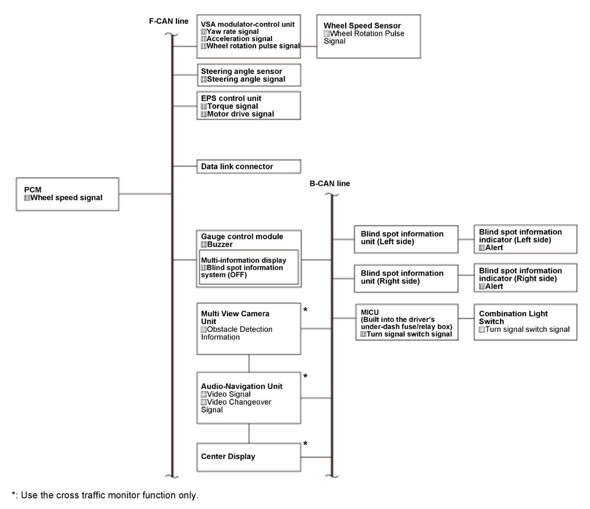
Blind Spot Information System/Cross Traffic Monitor System Description - System Diagram (2016 2017 2018 2019 2020)

The BSI radar units obtain information from external sensors and switches that are connected to their respective control units.

GHH327324Courtesy of HONDA, U.S.A., INC.