LEMON Manuals: Even more car manuals for everyone: 1960-2025
Home >> Acura >> 2017 >> MDX Base >> Repair and Diagnosis >> Engine Performance >> System >> Engine Control System - Advanced Diagnostics (1 Of 3) (Except Hybrid) >> Advanced Diagnostics >> DTC P0102
April 5, 2026: LEMON Manuals is launched! Read the announcement.

DTC P0102

DTC P0102:  Mass Air Flow (MAF) Sensor Circuit Low Voltage

General Description 

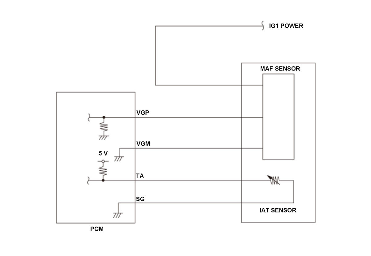
'14-16 

GHH318120Courtesy of HONDA, U.S.A., INC.

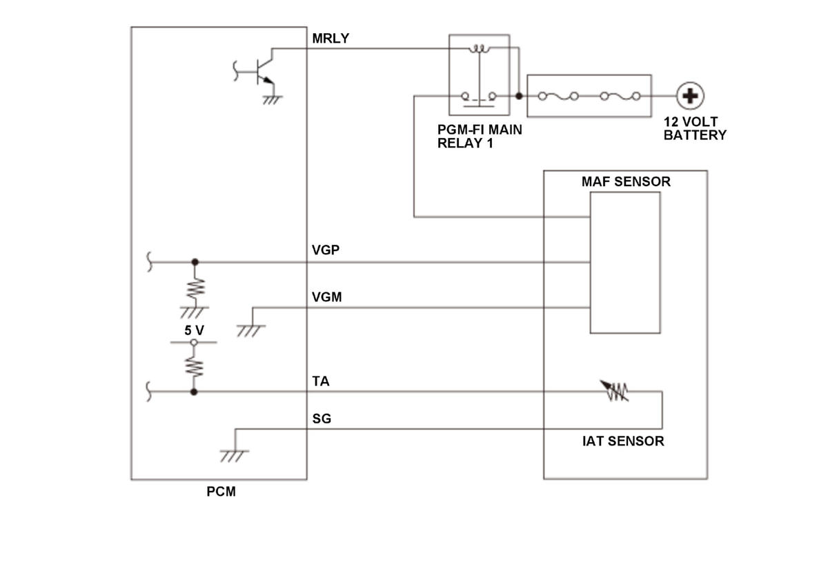
'17-20 

GHH318121Courtesy of HONDA, U.S.A., INC.
GHH318122Courtesy of HONDA, U.S.A., INC.

The mass airflow (MAF) sensor is attached to the intake air passage, and it measures the amount of intake airflow. The MAF sensor is a hot wire airflow meter. The airflow cools the electrically heated wire that is mounted in the air passage. The powertrain control module (PCM) determines the amount of intake airflow by detecting the current that is required to keep the hot wire at a constant temperature. The lower limit of the MAF sensor output is specified. If the output is below that limit, the PCM detects a malfunction and stores a DTC.

Monitor Execution, Sequence, Duration, DTC Type 

Execution Continuous
Sequence None
Duration 2.0 seconds or more
DTC Type One drive cycle, MIL on

Enable Conditions 

Condition  
Vehicle ON mode

Malfunction Threshold 

The MAF sensor output voltage [MAF SENSOR] is 0.10 V or less for at least 2.0 seconds.

[ ]: HDS Parameter

Possible Cause 

NOTE: The causes shown may not be a complete list of all potential problems, and it is possible that there may be other causes.

Diagnosis Details 

Conditions for setting the DTC 

When a malfunction is detected, the MIL comes on and a Pending DTC, a Confirmed DTC, and the freeze data are stored in the PCM memory.

Conditions for clearing the DTC 

The MIL is cleared if the malfunction does not return in three consecutive trips in which the diagnostic runs. The MIL, the Pending DTC, the Confirmed DTC, and the freeze data can be cleared with the scan tool Clear command or by disconnecting the battery.