LEMON Manuals: Even more car manuals for everyone: 1960-2025
Home >> Acura >> 2017 >> MDX Base >> Repair and Diagnosis >> Engine Performance >> System >> Engine Control System - Advanced Diagnostics (1 Of 3) (Except Hybrid) >> Advanced Diagnostics >> DTC P0111
April 5, 2026: LEMON Manuals is launched! Read the announcement.

DTC P0111

DTC P0111:  Intake Air Temperature (IAT) Sensor Circuit Range/Performance Problem

General Description 

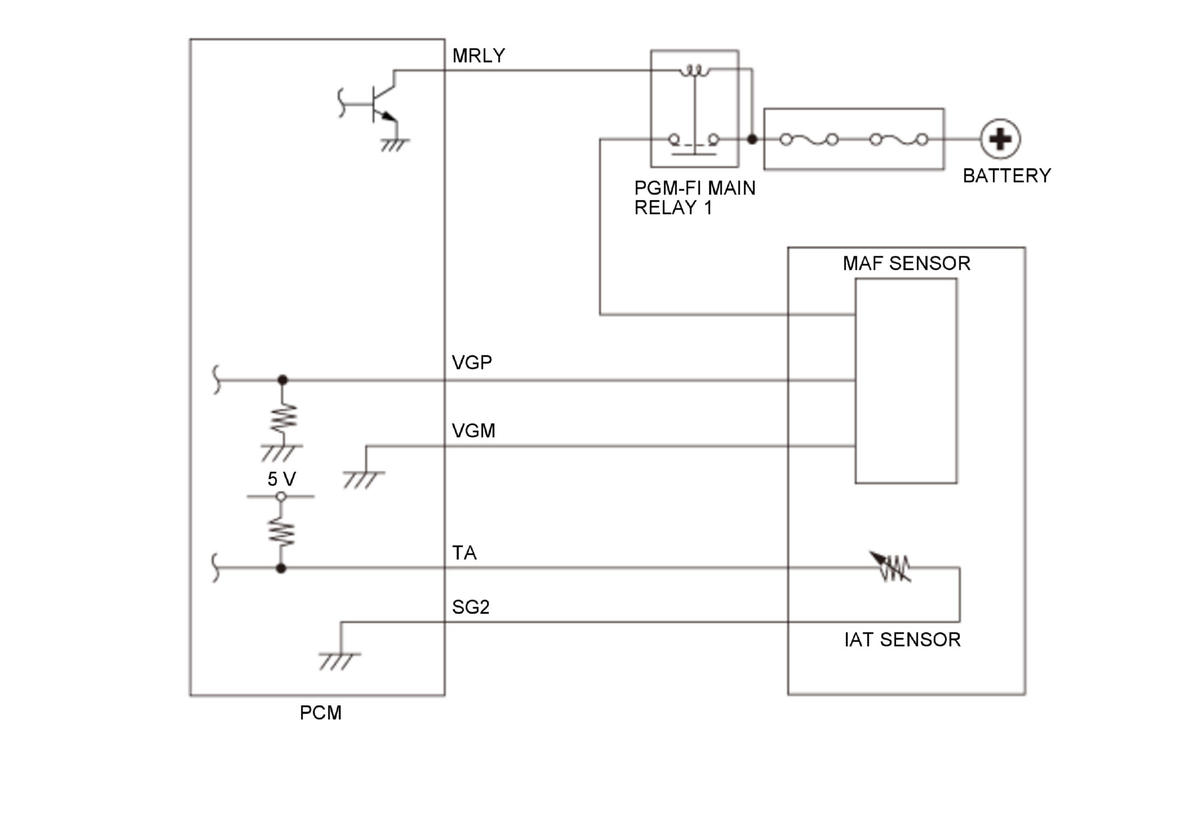
GHH318134Courtesy of HONDA, U.S.A., INC.
GHH318135Courtesy of HONDA, U.S.A., INC.

The intake air temperature (IAT) sensor is a thermistor that detects intake air temperature, and it is used for air/fuel ratio feedback control to compensate for the atmospheric density fluctuations that accompany changes in intake air temperature. The IAT sensor resistance varies depending on temperature. The output voltage and the sensor resistance increase as the intake air temperature decreases. Conversely, the output voltage and the sensor resistance decrease as the intake air temperature increases. If the IAT sensor output voltage is in between a specified range, the powertrain control module (PCM) detects a malfunction and stores a DTC.

Monitor Execution, Sequence, Duration, DTC Type, OBD Status 

Execution Continuous
Sequence None
Duration 2.0 seconds or more
DTC Type Two drive cycles, MIL on
OBD Status PASSED/FAILED/NOT COMPLETED (STILL TESTING)

Enable Conditions 

Condition  
Ignition switch or Engine start/stop button Vehicle ON mode

Malfunction Threshold 

The IAT sensor output voltage [IAT SENSOR (2)] is in between 0.08 - 0.20 V for at least 2.0 seconds.

[ ]: HDS Parameter

Possible Cause 

NOTE: The causes shown may not be a complete list of all potential problems, and it is possible that there may be other causes.

Diagnosis Details 

Conditions for setting the DTC 

When a malfunction is detected during the first drive cycle, a Pending DTC is stored in the PCM memory. If the malfunction returns in the next (second) drive cycle, the MIL comes on and a Confirmed DTC and the freeze data are stored.

Conditions for clearing the DTC 

The MIL is cleared if the malfunction does not return in three consecutive trips in which the diagnostic runs. The MIL, the Pending DTC, the Confirmed DTC, and the freeze data can be cleared with the scan tool Clear command or by disconnecting the battery.