LEMON Manuals: Even more car manuals for everyone: 1960-2025
Home >> Acura >> 2017 >> TLX Base, 2.4L Eng >> Repair and Diagnosis >> Accessories & Equipment >> Anti-Theft Systems >> Security System Keyless Entry System - Testing & Troubleshooting >> Circuit Diagram >> Keyless Access System Circuit Diagram (2018-19)
April 5, 2026: LEMON Manuals is launched! Read the announcement.

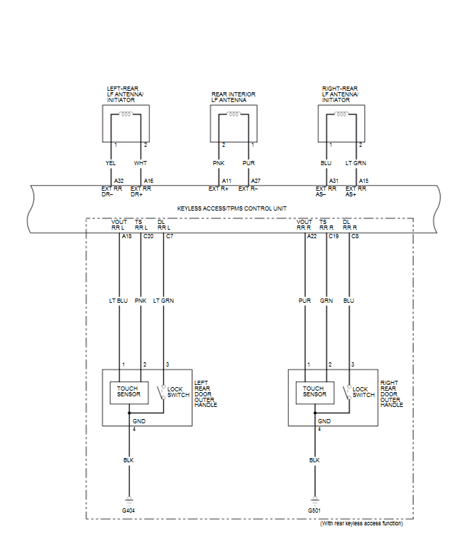
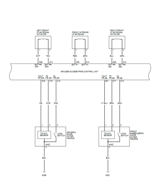
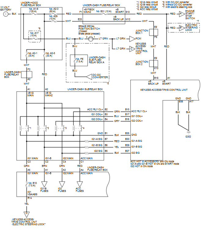
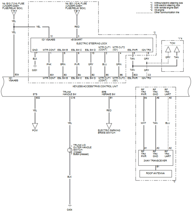
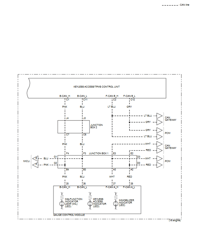
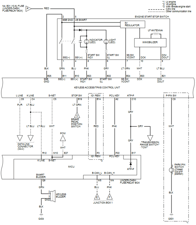
Keyless Access System Circuit Diagram (2018-19)

GHH203651Courtesy of HONDA, U.S.A., INC.
GHH203652Courtesy of HONDA, U.S.A., INC.
GHH203653Courtesy of HONDA, U.S.A., INC.
GHH203654Courtesy of HONDA, U.S.A., INC.
GHH203655Courtesy of HONDA, U.S.A., INC.
GHH203656Courtesy of HONDA, U.S.A., INC.
GHH203657Courtesy of HONDA, U.S.A., INC.