LEMON Manuals: Even more car manuals for everyone: 1960-2025
Home >> Acura >> 2017 >> TLX Base, 2.4L Eng >> Repair and Diagnosis >> Engine Performance >> System >> Engine Control System - Advanced Diagnostics (P0010 - P046C) >> DTC Advanced Diagnostics >> DTC P0101: Mass Airflow (MAF) Sensor Circuit Range/Performance Problem (L4, KA/KC) (2018-19)
April 5, 2026: LEMON Manuals is launched! Read the announcement.

DTC P0101: Mass Airflow (MAF) Sensor Circuit Range/Performance Problem (L4, KA/KC) (2018-19)

General Description 

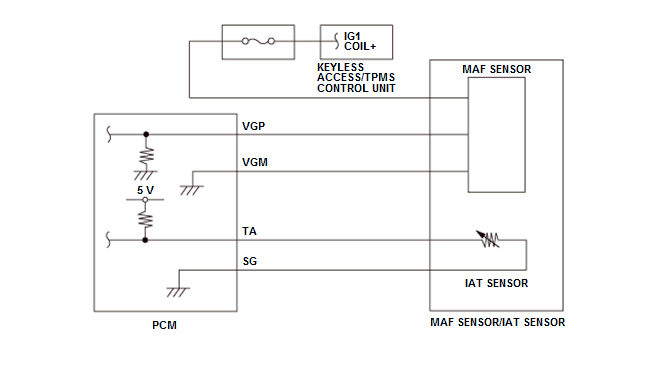
GHH197693Courtesy of HONDA, U.S.A., INC.

The mass airflow (MAF) sensor is attached to the intake air passage, and it measures the amount of intake airflow. The MAF sensor is a hot wire airflow meter. The airflow cools the electrically heated wire that is mounted in the air passage. The powertrain control module (PCM) determines the amount of intake airflow by detecting the current that is required to keep the hot wire at a constant temperature. The lower and upper limits of the MAF sensor output are specified. If the output is below or above that limit for a specified time, the PCM detects a malfunction and stores a DTC.

Monitor Execution, Sequence, Duration, DTC Type 

Execution Continuous
Sequence None
Duration 6.0 seconds or more
DTC Type Two drive cycles, MIL on

Enable Conditions 

Condition  
Vehicle ON mode

Malfunction Threshold 

The MAF sensor output voltage [MAF SENSOR] is 0.25 V or less, or 4.99 V or more for at least 6.0 seconds.

[ ]: HDS Parameter

Possible Cause 

NOTE:  The causes shown may not be a complete list of all potential problems, and it is possible that there may be other causes.

Diagnosis Details 

Conditions for setting the DTC 

When a malfunction is detected during the first drive cycle, a Pending DTC is stored in the PCM memory. If the malfunction returns in the next (second) drive cycle, the MIL comes on and a Confirmed DTC, the freeze data, and the on-board snapshot are stored.

Conditions for clearing the DTC 

The MIL is cleared if the malfunction does not return in three consecutive trips in which the diagnostic runs. The MIL, the Pending DTC, the Confirmed DTC, the freeze data, and the on-board snapshot can be cleared with the scan tool Clear command or by disconnecting the 12 volt battery.