LEMON Manuals: Even more car manuals for everyone: 1960-2025
Home >> Acura >> 2018 >> TLX SH-AWD >> Repair and Diagnosis >> Engine Performance >> System >> Engine Control System - Diagnostics & Advanced Diagnostics >> DTC Advanced Diagnostics >> DTC P2721: A/T Clutch Pressure Control Solenoid Valve D High Input (DCT)
April 5, 2026: LEMON Manuals is launched! Read the announcement.

DTC P2721: A/T Clutch Pressure Control Solenoid Valve D High Input (DCT)

General Description 

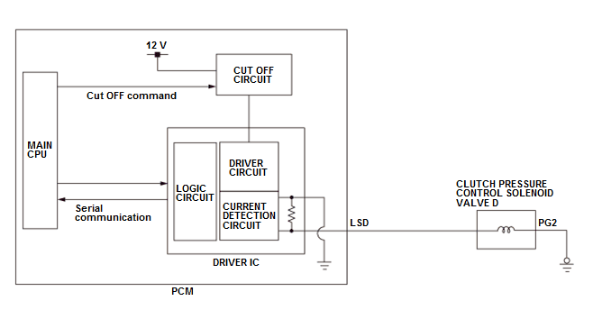
GHH159174Courtesy of HONDA, U.S.A., INC.

Clutch pressure control solenoid valve D is used for piston pressure control. A spool in clutch pressure control solenoid valve D pushes the valve according to the duty cycle that is controlled by the powertrain control module (PCM) (The hydraulic pressure is proportional to the current). The PCM measures the current flowing through clutch pressure control solenoid valve D, and uses feedback control to compensate for the difference between the actual current and the commanded one. The failure occurs by a short circuit or an intermittent short circuit. If the current detection circuit detects an over current to the driver circuit for a specified duration when the driver circuit of clutch pressure control solenoid valve D is ON, the PCM detects a malfunction and stores a DTC.

Monitor Execution, Sequence, Duration, DTC Type, OBD Status 

Execution Continuous
Sequence None
Duration 1 second or more
DTC Type One drive cycle, MIL on, A/T gear position indicator blinks
OBD Status PASSED/FAILED/NOT COMPLETED (STILL TESTING)

Enable Conditions 

Condition Minimum Maximum
12 volt battery voltage [Battery Voltage] 11 V -
No active DTCs set (prevents monitor from running) P0966, P0967, P0982, P0983, P2720, P2826, P2827

[ ]: HDS Parameter

Malfunction Threshold 

Current detection circuit detects an over current to the driver circuit for at least 1 second when the driver circuit of clutch pressure control solenoid valve D is ON.

Possible Cause 

NOTE:  The causes shown may not be a complete list of all potential problems, and it is possible that there may be other causes.

Confirmation Procedure 

Operating Condition 

Start the engine, and wait for at least 1 second.

With the HDS 

None.

Diagnosis Details 

Conditions for setting the DTC 

When a malfunction is detected, the MIL comes on and a Pending DTC, a Confirmed DTC, and the freeze data are stored in the PCM memory.

Conditions for clearing the DTC 

The MIL is cleared if the malfunction does not return in three consecutive trips in which the diagnostic runs. The MIL, the Pending DTC, the Confirmed DTC, and the freeze data can be cleared with the scan tool Clear command or by disconnecting the 12 volt battery.