LEMON Manuals: Even more car manuals for everyone: 1960-2025
Home >> Acura >> 2019 >> RDX Technology, AWD >> Repair and Diagnosis >> Engine Mechanical >> Cooling System (Mechanical) >> Engine Cooling System - Service, Testing And Troubleshooting >> Construction and Function >> Cooling Fan Controls System Description
April 5, 2026: LEMON Manuals is launched! Read the announcement.

Cooling Fan Controls System Description

Overview 

The PCM receives various signals from sensors (such as coolant temperature signals and refrigerant compression signals) and controls the fan speed (HI/LO) as needed. By controlling the radiator fan and the A/C condenser fan efficiently, fuel economy is improved by reducing the electrical load.

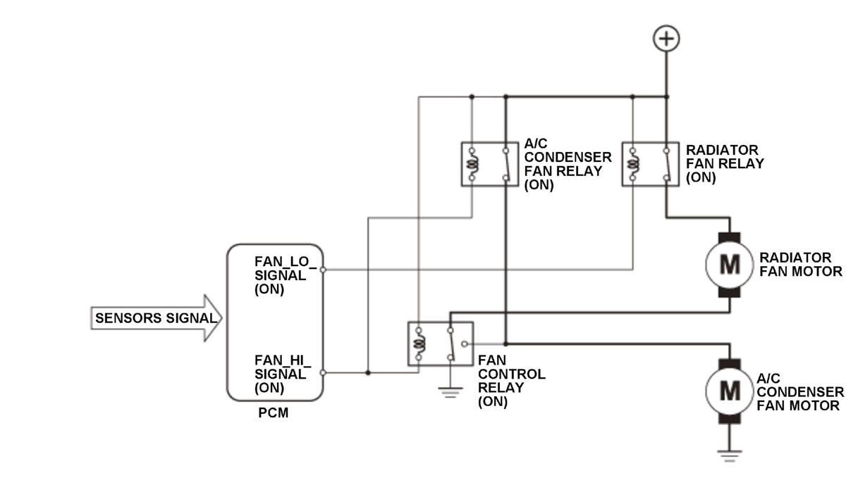
Fan LO Control Operation 

In fan LO control, the PCM switches the FAN_LO_SIGNAL terminal to the ON position, which then switches the radiator fan relay to the ON position. This causes current to flow from the 12 volt battery to the radiator fan relay, the radiator fan motor, the fan control relay and the A/C condenser fan motor, to create a series connection through the radiator fan motor and the A/C condenser fan motor. Using this series connection, the fan rotates at a lower speed.

GHH333377Courtesy of HONDA, U.S.A., INC.

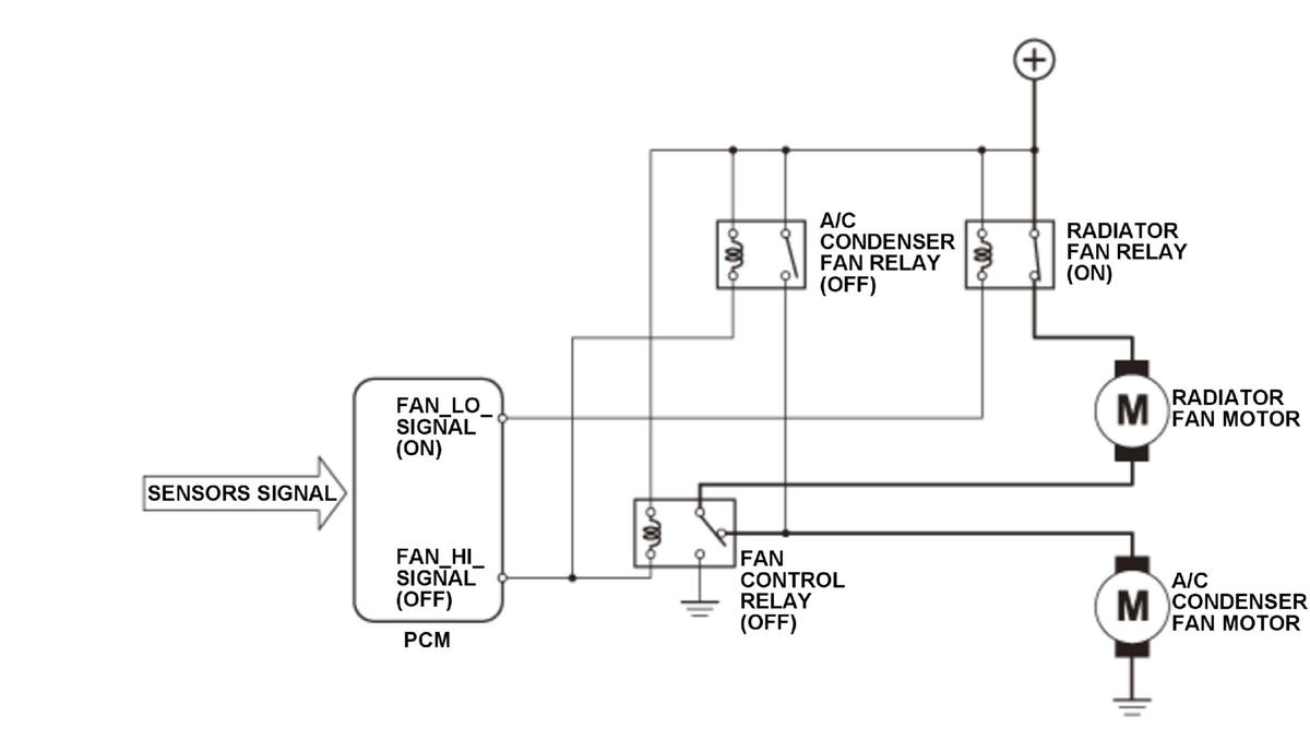
Fan HI Control Operation 

In fan HI control, the PCM powers the FAN_LO_SIGNAL terminal and the FAN_HI_SIGNAL terminal. This switches the radiator fan relay, the fan control relay, and the A/C condenser fan relay to the ON position. With the radiator fan relay and the fan control relay in the ON position, current from the 12 volt battery flows through the radiator fan relay to the radiator fan motor and then through the fan control relay to the ground. This rotates the radiator fan at a high speed. In addition, with the A/C condenser fan relay and the fan control relay in the ON position, current from the 12 volt battery flows through the A/C condenser fan relay to the A/C condenser fan motor to the ground. This rotates the A/C condenser fan at a high speed.

GHH333378Courtesy of HONDA, U.S.A., INC.