LEMON Manuals: Even more car manuals for everyone: 1960-2025
Home >> Acura >> 2021 >> TLX Base >> Repair and Diagnosis (Single Page) >> Accessories & Equipment >> Infotainment >> Audio Visual Systems - Service, Testing & Troubleshooting >> Description and Operation >> Audio And Visual System Description - System Diagram
April 5, 2026: LEMON Manuals is launched! Read the announcement.

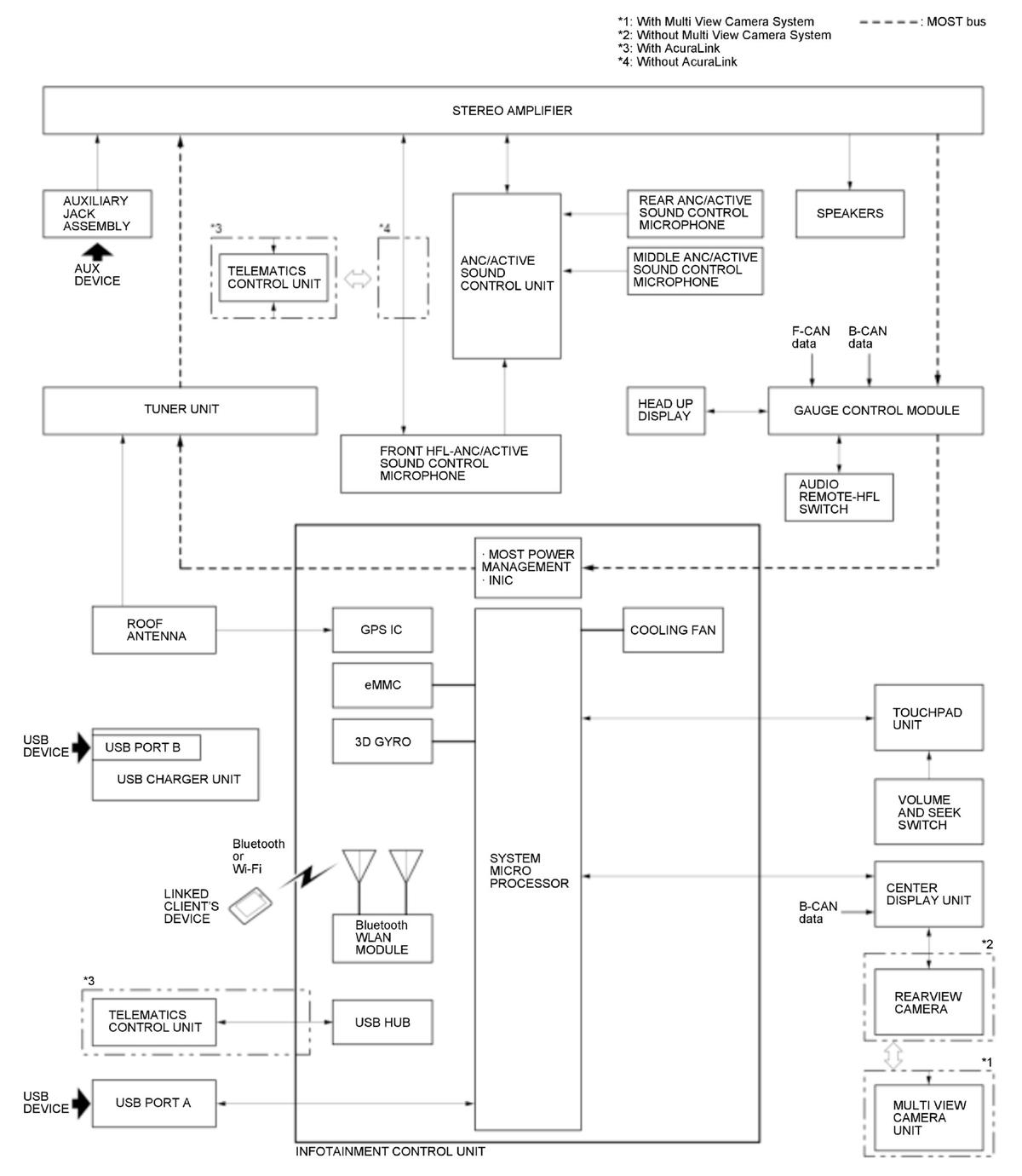
Audio And Visual System Description - System Diagram

For locations of each component on vehicle, refer to Component Location Index .

GHH476541Courtesy of HONDA, U.S.A., INC.