LEMON Manuals: Even more car manuals for everyone: 1960-2025
Home >> Acura >> 2021 >> TLX Base >> Repair and Diagnosis (Single Page) >> Engine Performance >> System >> Engine Control System - Advanced Diagnostics (2 Of 3) >> Advanced Diagnostics >> DTC Advanced Diagnostics: P154D (2.0L Engine)
April 5, 2026: LEMON Manuals is launched! Read the announcement.

DTC Advanced Diagnostics: P154D (2.0L Engine)

DTC P154D:  Powertrain Control Module (PCM) Low Voltage at Engine Auto Restart

General Description 

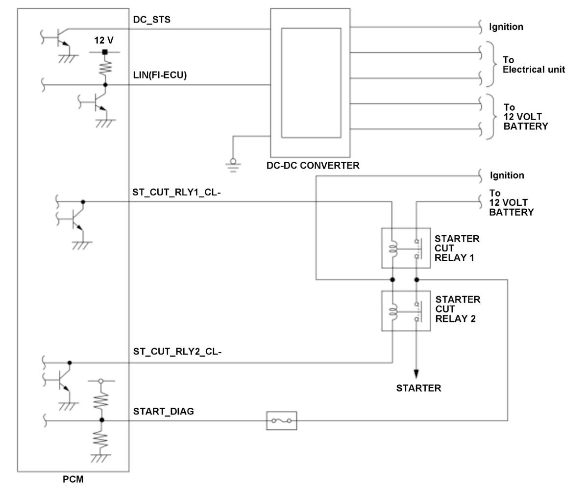
GHH479855Courtesy of HONDA, U.S.A., INC.

A power supply to each electrical unit temporarily drops due to the drop of the 12 volt battery voltage when the engine is restarted (starter is running) from auto idle stop condition. Normally, the voltage does not fall below the minimum level to operate the electrical unit. However, if there is a 12 volt battery performance deterioration or other abnormality to cause a low voltage, the voltage falls below the minimum level and causes an electrical unit reset. The powertrain control module (PCM) is able to monitor the minimum voltage level during engine restart from auto idle stop condition since the PCM is capable of operating at low voltage compared to other electrical unit. If the PCM power supply voltage is a specified voltage or less for a specified time, the PCM detects a malfunction and stores a DTC.

Monitor Execution, Sequence, Duration, DTC Type 

Execution Continuous
Sequence None
Duration 0.01 second or more
DTC Type Two drive cycles, MIL off

Enable Conditions 

Condition  
Other Engine cranking to restart from auto idle stop

Malfunction Threshold 

The PCM power supply voltage is less than 5.66 V for at least 2 times when the engine is restarted from auto idle stop condition.

Possible Cause 

NOTE: The causes shown may not be a complete list of all potential problems, and it is possible that there may be other causes.

Confirmation Procedure 

Operating Condition 

[ ]: HDS Parameter

Diagnosis Details 

Conditions for setting the DTC 

When a malfunction is detected during the first drive cycle, a Pending DTC is stored in the PCM memory. If the malfunction returns in the next (second) drive cycle, a Confirmed DTC and the freeze data are stored. The MIL does not come on.

Conditions for clearing the DTC 

The Pending DTC, the Confirmed DTC, and the freeze data can be cleared with the scan tool clear command.