CVT System Description - Electronic Control System (CVT)
For locations of each component on the vehicle, refer to Component Location Index .
- TCM, CVT Drive Pulley Speed Sensor, CVT Speed Sensor, Torque Converter Turbine Speed Sensor, CVT Driven Pulley Pressure Sensor, Transmission Fluid Temperature Sensor, CVT Drive Pulley Pressure Control Solenoid Valve, CVT Driven Pulley Pressure Control Solenoid Valve, CVT Clutch Pressure Control Solenoid Valve, CVT Lock-Up Clutch Control Solenoid Valve, Shift Solenoid Valve B, Shift Solenoid Valve O/P, Transmission Range Switch, Shift Position Indicator, Shift Lock Solenoid, Paddle Shifter, Electric Oil Pump
- PCM, Throttle Position Sensor, Accelerator Pedal Position Sensor, Manifold Absolute Pressure Sensor, Engine Coolant Temperature Sensor - Refer to: Fuel and Emissions Systems Component Location Index (M/T, Type-S) (2024 2025) or Fuel and Emissions Systems Component Location Index (CVT)
- VSA Modulator-Control Unit
- Brake Pedal Position Switch
- ECON Switch, Drive Mode Switch
Electronic Control System
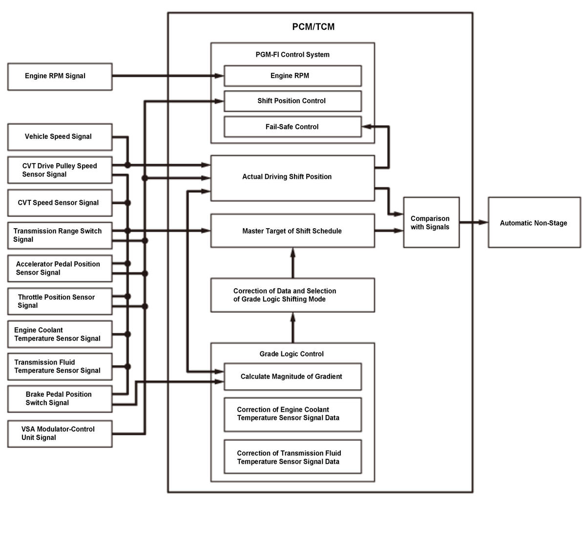
Functional Diagram
The electronic control system consists of the TCM, the PCM, sensors, switches, and solenoid valves. Shifting and lock-up are electronically controlled for comfortable driving under all conditions. The TCM receives input signals from the sensors and the other control units, processes data, and outputs signals for the engine control system and the CVT control system. The CVT control system includes the shift control, the pulley pressure control, the clutch pressure control, the lock-up control, the transmission fluid pump pressure control, and the indicator control. The TCM switches the shift solenoid valves and the CVT pulley pressure control solenoid valves to control shifting position and lock-up torque converter clutch.
Shift Control/Pulley Pressure Control
To reduce the steel belt slippage and increase the steel belt life, the TCM calculates signals from sensors and switches, and actuates the pulley pressure control solenoid valves to maintain optimum pulley pressure. When the pulley ratio is high (low vehicle speed), high hydraulic pressure works on the movable face of the driven pulley and reduces the effective diameter of the drive pulley, and lower hydraulic pressure works on the movable face of the drive pulley to eliminate the steel belt slippage. When the pulley ratio is low (high vehicle speed), high hydraulic pressure works on the movable face of the drive pulley and reduces the effective diameter of the driven pulley, and lower hydraulic pressure works on the movable face of the driven pulley to eliminate the steel belt slippage.The TCM compares actual driving conditions with programmed driving conditions to control shifting, and it instantly determines a drive pulley ratio from various signals sent from sensors and switches. The TCM activates the CVT drive pulley pressure control solenoid valve and the CVT driven pulley pressure control solenoid valve to control pulley pressure to the pulleys.The shift control includes the grade logic control and the shift-hold control.
Shift Control - Grade Logic Control
The grade logic control system has been adopted to control shifting in D position/mode and S position/mode. The TCM compares actual driving conditions with memorized driving conditions, based on the input signal from the various sensors and switches, to control shifting while the vehicle is ascending or descending a slope.
Grade Logic Control: Ascending Control
When the TCM determines that the vehicle is climbing a hill in D position/mode or S position/mode, the system selects the most suitable shift schedule according to the magnitude of a gradient, so the vehicle can run smooth and have more power when needed.
Grade Logic Control: Descending Control
When the TCM determines that the vehicle is going down a hill in D position/mode or S position/mode, the system selects the most suitable shift schedule according to the magnitude of a gradient, so the vehicle can run smooth in combination with engine braking.
Shift-Hold Control
When negotiating winding roads, the throttle is suddenly released and the brakes are applied, as is the case when decelerating at the entrance of a corner, Shift-Hold Control keeps the transmission in its current (lower) ratio as it negotiates the corner and accelerates out. When the vehicle is driven aggressively on a winding road, the TCM will keep the engine speed on a higher-than-normal setting, so the vehicle can run smooth and have more power. The transmission will resume the normal setting after the TCM determines that normal driving has resumed.
Manual Shift Mode
The paddle shifters enable the transmission to be up-shifted or down-shifted manually when the paddle shifters are operated by the driver. The paddle shifters are installed on the back of the steering wheel, and the driver can shift gears by pressing the paddle shifters without taking either hand off the steering wheel. The transmission is provided with a D-paddle shift mode, and with a sequential sportshift mode. Both modes are entered by pressing the paddle shifter while driving.
D-Paddle Shift Mode
When the paddle shifter is pressed while in the D position/mode, the D-paddle shift mode comes into operation. In the D-paddle shift mode, the transmission can shift into a lower gear or a higher gear by pressing the paddle shifter. The D-paddle shift mode is canceled when the paddle shifter + (upshift switch) is held for several seconds or when the TCM detects a steady cruise.
Sequential Sportshift Mode
When the paddle shifter is pressed while in the Sport Mode selected by the drive mode switch, the sequential sportshift mode comes into operation. The shift indicator displays the number of the selected gear, and the M indicator comes on. In the sequential sportshift mode, the driver can shift up and down manually by using the paddle shifters, much like a manual transmission. The sequential sportshift mode is canceled when the paddle shifter + (upshift switch) is held for several seconds or when the Sport Mode is canceled.
Clutch Pressure Control
The TCM actuates the CVT clutch pressure control solenoid valve to control the forward clutch pressure and the reverse brake pressure. When the transmission is in-gear, the forward clutch pressure and the reverse brake pressure regulated by the CVT clutch pressure control solenoid valve engage and disengage the forward clutch and the reverse brake smoothly.The TCM receives input signals from the various sensors and switches, processes data, and outputs current to the CVT clutch pressure control solenoid valve.
Lock-Up Control
Shift solenoid valve B controls hydraulic pressure to lock-up ON and OFF. The TCM actuates shift solenoid valve B and the CVT lock-up clutch control solenoid valve to start lock-up. The CVT lock-up clutch control solenoid valve applies and regulates hydraulic pressure to control the volume of the lock-up. The lock-up mechanism operates in D position/mode and S position/mode at transmission fluid temperature exceeding 68 deg.F (20 deg.C).
Electric Oil Pump Control
The electric oil pump supplies hydraulic pressure to the hydraulic circuit during the operation of the auto idle stop system.When the vehicle comes to an engine stop in the operation of the auto idle stop system, the transmission fluid pump also stops, then the TCM starts the electric oil pump to supply hydraulic pressure to the hydraulic circuit. The electric oil pump continues to supply enough hydraulic pressure for the clutch to engage until the engine restarts. When the engine restarts, the TCM stops the electric oil pump.The electric oil pump is installed out of the transmission housing, and consists of the relief valve, the pump, the motor, and the driver.