LEMON Manuals: Even more car manuals for everyone: 1960-2025
Home >> Acura >> 2023 >> MDX Base >> Repair and Diagnosis (Single Page) >> Engine Performance >> Engine Control Systems >> Body Electrical System - Troubleshooting - System Description >> Circuit Diagram >> Wipers/Washers Circuit Diagram (3.0L Engine)
April 5, 2026: LEMON Manuals is launched! Read the announcement.

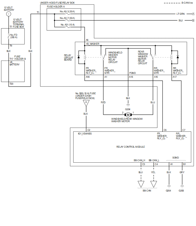
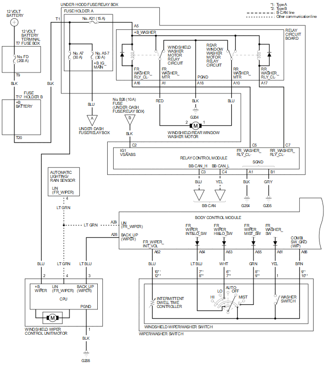
Wipers/Washers Circuit Diagram (3.0L Engine)

Windshield 

NOTE: For details of the CAN circuit, refer to the Network Communications Circuit Diagram.
GHH659304Courtesy of HONDA, U.S.A., INC.
GHH659305Courtesy of HONDA, U.S.A., INC.

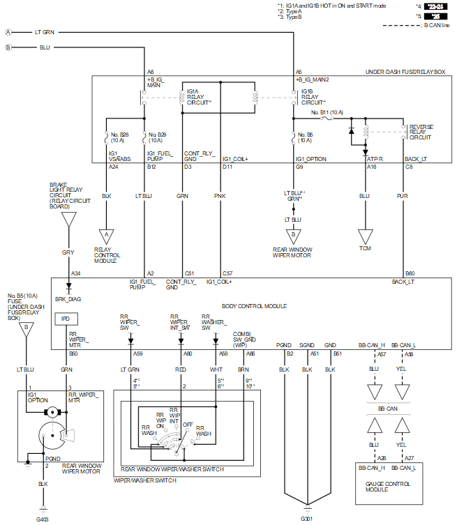
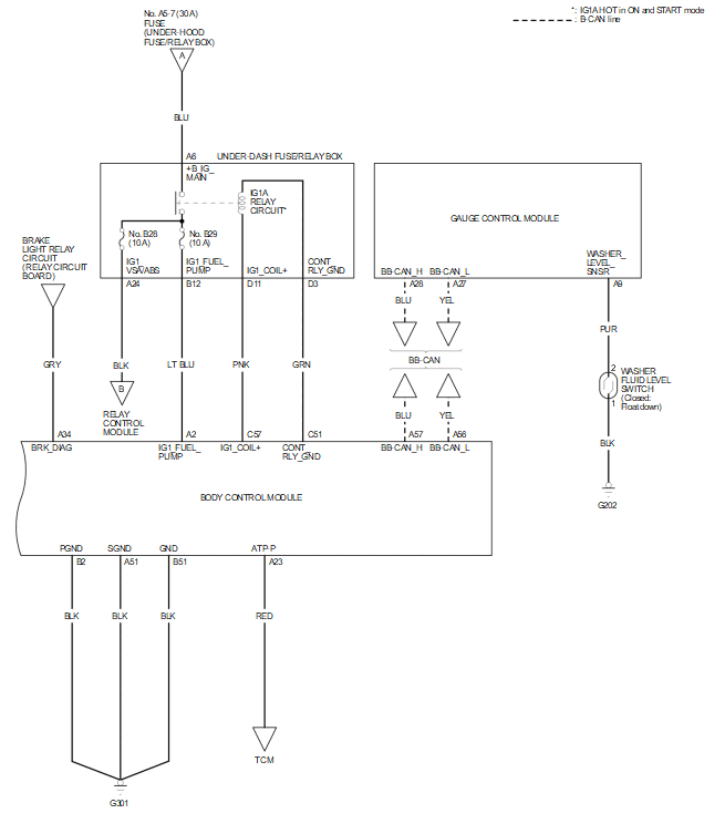
Rear Window 

NOTE: For details of the CAN circuit, refer to the Network Communications Circuit Diagram.
GHH659306Courtesy of HONDA, U.S.A., INC.
GHH659307Courtesy of HONDA, U.S.A., INC.