LEMON Manuals: Even more car manuals for everyone: 1960-2025
Home >> Acura >> 2024 >> MDX Base >> Repair and Diagnosis (Single Page) >> Restraints >> Restraints Control Systems >> Body Electrical System - System Description - DTC Troubleshooting Index >> Description & Operation >> Power Windows System Description - System Diagram
April 5, 2026: LEMON Manuals is launched! Read the announcement.

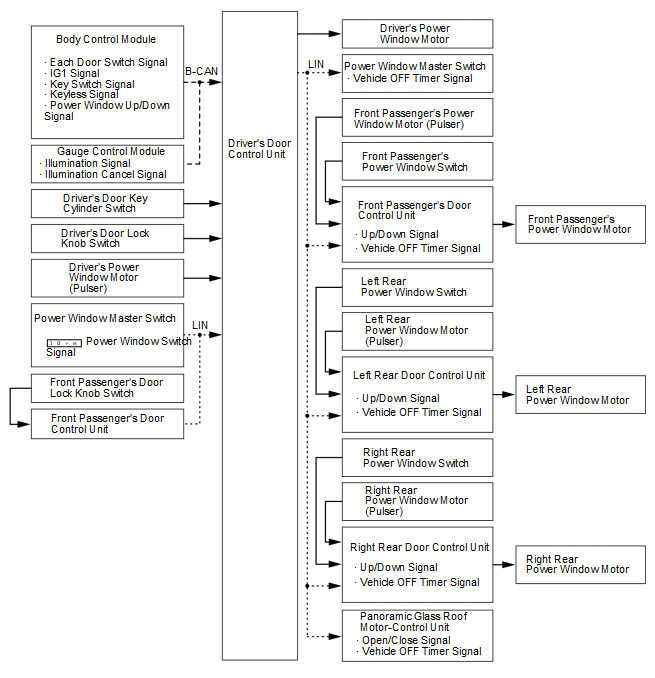
Power Windows System Description - System Diagram

For locations of each component on vehicle, refer to Component Location Index

GHH659632Courtesy of HONDA, U.S.A., INC.