LEMON Manuals: Even more car manuals for everyone: 1960-2025
Home >> Cadillac >> 1987 >> Seville >> Repair and Diagnosis >> Engine Performance >> System >> DFI BCM Tests W/Codes >> Code B127 - PRND321 Sensor >> Notes On INTERMITTENTS
April 5, 2026: LEMON Manuals is launched! Read the announcement.

Notes On INTERMITTENTS

If intermittent code is being set, check for loose or dirty connections. Also, check corroded terminal ends.

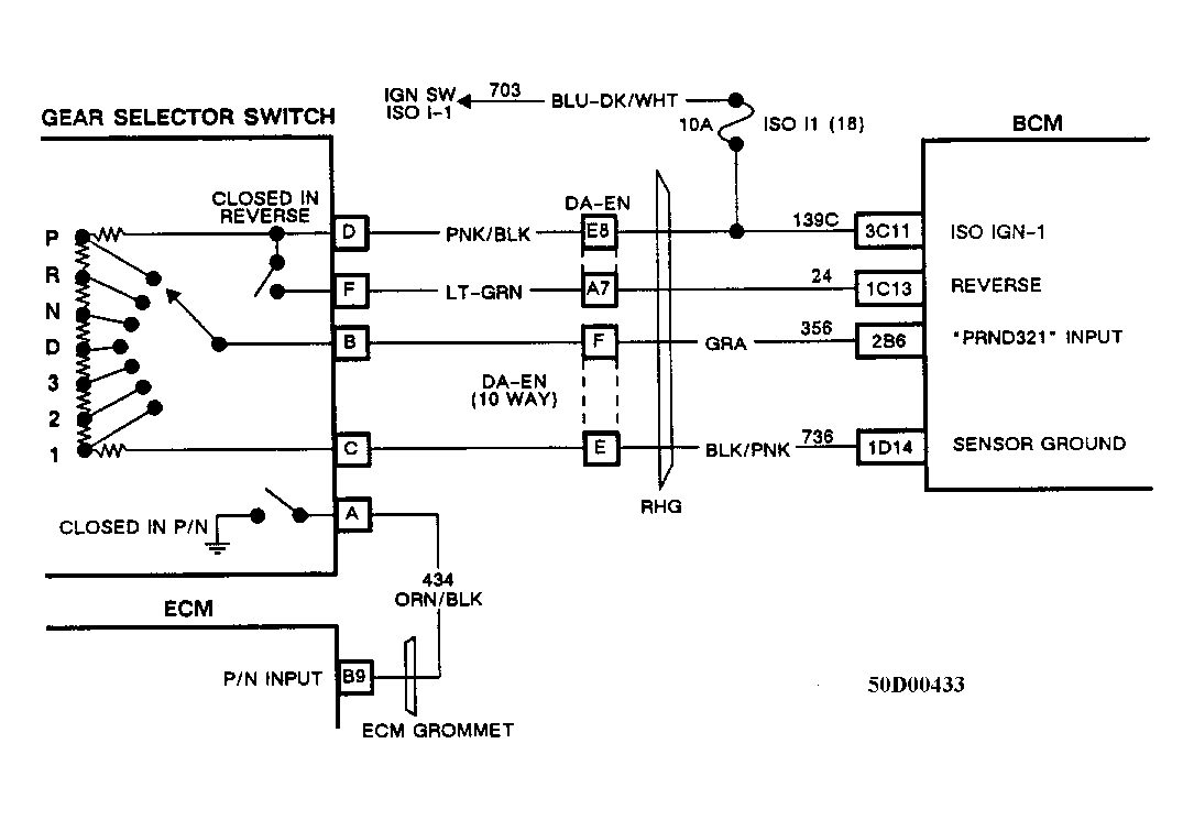
Fig 1: Schematic, Code B127 - PRND321 Sensor
G50D00433
Fig 2: Flow Chart, Code B127 - PRND321 Sensor
G50A00422
NOTE: Do not attempt to diagnose this code unless owner complaint is of "Gear Selector Fault" message on the DIC or A "Boxed" PRND321 display on the IPC.
Fig 3: Flow Chart, Code B127 - PRND321 Sensor
GB0048193