LEMON Manuals: Even more car manuals for everyone: 1960-2025
Home >> Cadillac >> 1987 >> Seville >> Repair and Diagnosis >> Engine Performance >> System >> DFI BCM Tests W/Codes >> Code B411 - Battery Low >> Notes On INTERMITTENTS
April 5, 2026: LEMON Manuals is launched! Read the announcement.

Notes On INTERMITTENTS

If intermittent code is being set, check for loose or dirty connections. Also, check corroded terminal ends.

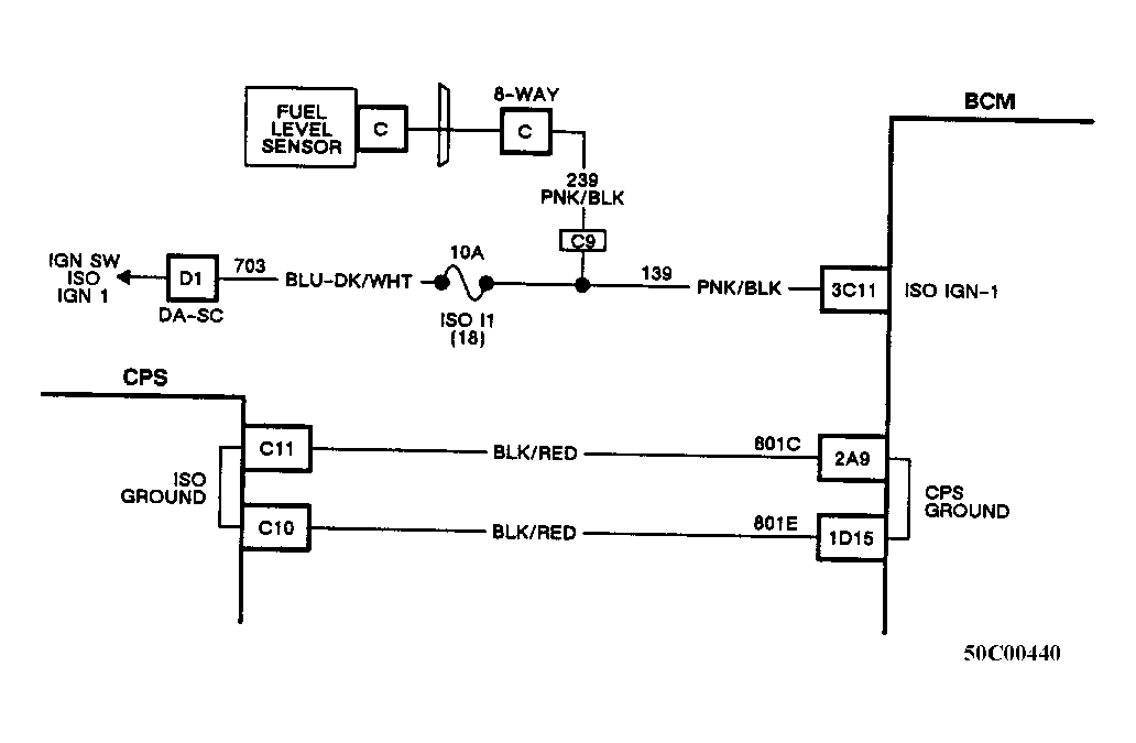
Fig 1: Schematic, Code B411 - Battery Low
G50C00440
Fig 2: Flow Chart, Code B411 - Battery Low
G4448
NOTE: If fuel gauge reads flashing "E" along with code B411, check for blown 10 amp, Ignition 1 fuse or short to ground in circuit 139.
Fig 3: Flow Chart, Code B411 - Battery Low
GB0048199