LEMON Manuals: Even more car manuals for everyone: 1960-2025
Home >> Cadillac >> 1987 >> Seville >> Repair and Diagnosis >> Engine Performance >> System >> DFI ECM Tests W/Codes >> Diagnosis & Testing >> Trouble Code EO53 - Distributor Signal Interrupt >> Notes On Intermittents
April 5, 2026: LEMON Manuals is launched! Read the announcement.

Notes On Intermittents

DO NOT attempt to diagnose code "EO53" unless there are complaints of stumble, stall, miss or other driveability conditions that could be caused by loss of spark or fuel. Code "EO53" can be caused by:

Fig 1: Trouble Code E053 - Distributor Signal Interrupt
G4396
Fig 2: Trouble Code E053 - Distributor Signal Interrupt
GB0020757
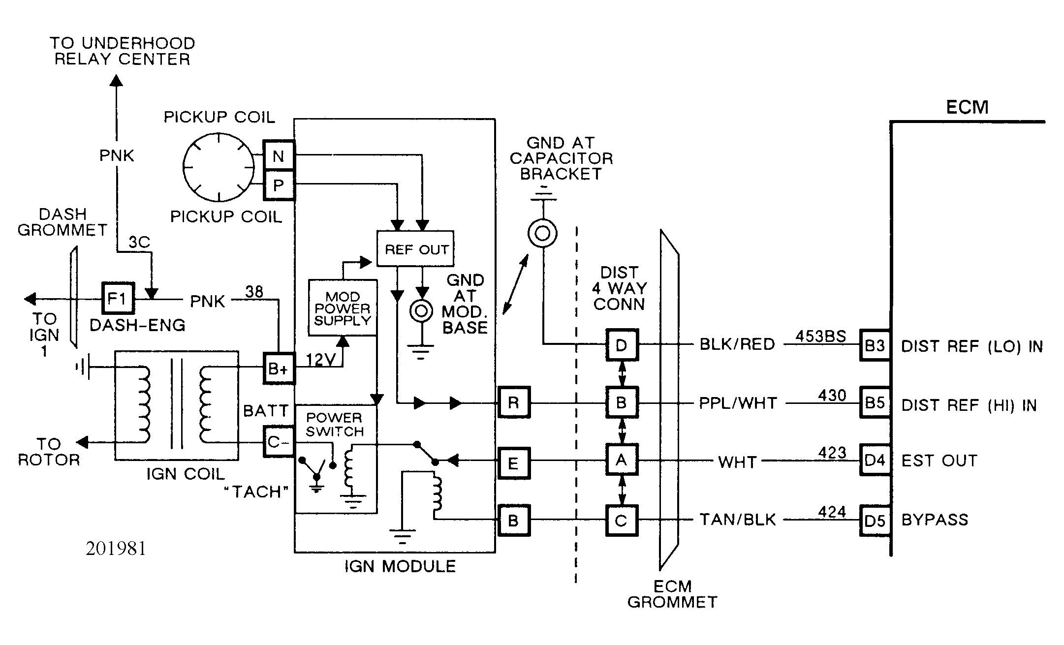
Fig 3: Schematic for Hard Trouble Code E053
G201981