LEMON Manuals: Even more car manuals for everyone: 1960-2025
Home >> Cadillac >> 1988 >> Seville Base >> Repair and Diagnosis >> Engine Performance >> System >> DFI ECM Tests W/Codes >> ECM Code EO23 - Est Circuit Problem >> ECM Code EO23 - Est Circuit Problem (2 Of 2)
April 5, 2026: LEMON Manuals is launched! Read the announcement.

ECM Code EO23 - Est Circuit Problem (2 Of 2)

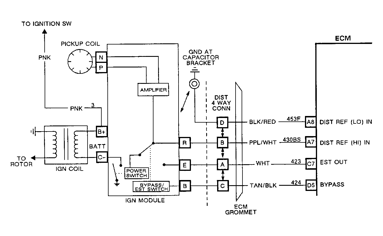
The distributor reference ground (circuit No. 453) is a common ground between the ECM and HEI module. The ECM and HEI compare by-pass, EST, and reference voltages to ground voltage on circuit No. 453. An open circuit No 453 to the HEI or ECM can cause a failure of the ECM to recognize a reference pulse or the HEI module to recognize an EST pulse.

The ECM compares status of EST circuit to status of by-pass circuit in order to detect a fault and set code EO23. If ECM has by-pass at 5 volts, the module should accept EST information, and EST voltage should be high (.5-2.8 volts). If by-pass is at zero volts, module should ground EST circuit and the EST voltage should be low (less than .5 volts). Possible causes of code EO23 are:

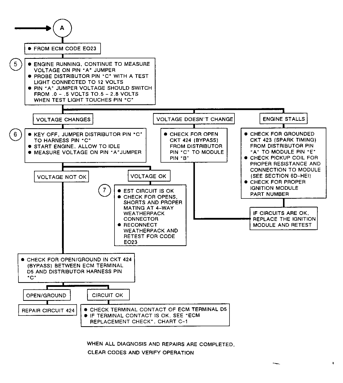
  1. 5) This step checks HEI module's ability to recognize a voltage on by-pass circuit and to top grounding EST (ECM controlled timing).
  2. 6) This step checks for by-pass signal to module. If by-pass signal is being sent by ECM to HEI, and if module is interpreting by-pass voltage correctly, then module will switch off ground to EST.
  3. 7) If chart leads to "EST CIRCUIT IS OK", then a fault may exist in the 4-way connector. Check connector and terminals for damage. If connector is okay, plug in connector and retest for code EO23.
Fig 1: Schematic, Code EO23, EST Circuit Problem
G57257
Fig 2: Flow Chart, Code EO23, EST Circuit Problem (2 Of 2)
G57321
Fig 3: Flow Chart, Code EO23, EST Circuit (1 Of 2)
GB0048527
Fig 4: Flow Chart, Code EO23, EST Circuit (2 Of 2)
GB0048528