LEMON Manuals: Even more car manuals for everyone: 1960-2025
Home >> Cadillac >> 1989 >> Seville Base >> Repair and Diagnosis >> Engine Performance >> System >> DFI BCM Tests W/Codes >> Multiple Intermittent Codes >> Code B420 - Retained Accessory Power Relays Circuit >> Notes On Intermittents
April 5, 2026: LEMON Manuals is launched! Read the announcement.

Notes On Intermittents

If an intermittent code B420 is being set, manipulate related wiring in output function and watch for relays to cycle.

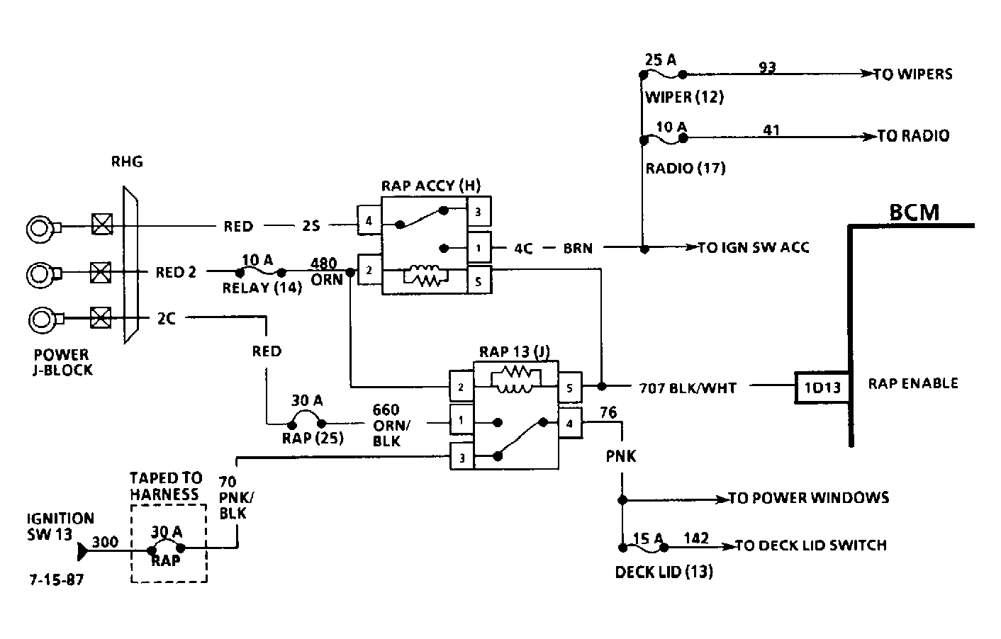
Fig 1: Flow Chart, BCM Code B420, Retained Accessory Power Relays Ckt
G57432