LEMON Manuals: Even more car manuals for everyone: 1960-2025
Home >> Cadillac >> 1993 >> Allante >> Repair and Diagnosis >> Engine Performance >> System >> Engine Controls - Self-Diagnostics >> Diagnostic Tests >> DTC P090: TCC Brake Switch Input Circuit Problem >> Action
April 5, 2026: LEMON Manuals is launched! Read the announcement.

DTC P090: TCC Brake Switch Input Circuit Problem: Action

  1. Traction control disabled.
  2. PCM disables cruise control.
  3. PCM will substitute the status of the Stop/BTSI/Cruise brake switch input for the torque management brake switch input.
  4. "TRACTION DISABLED" and "REDUCED ENGINE POWER" message displayed on the CCDIC.
  5. Turn on the "CHECK INFO CENTER" telltale.
  6. Garage shift adapts are maintained at current levels.
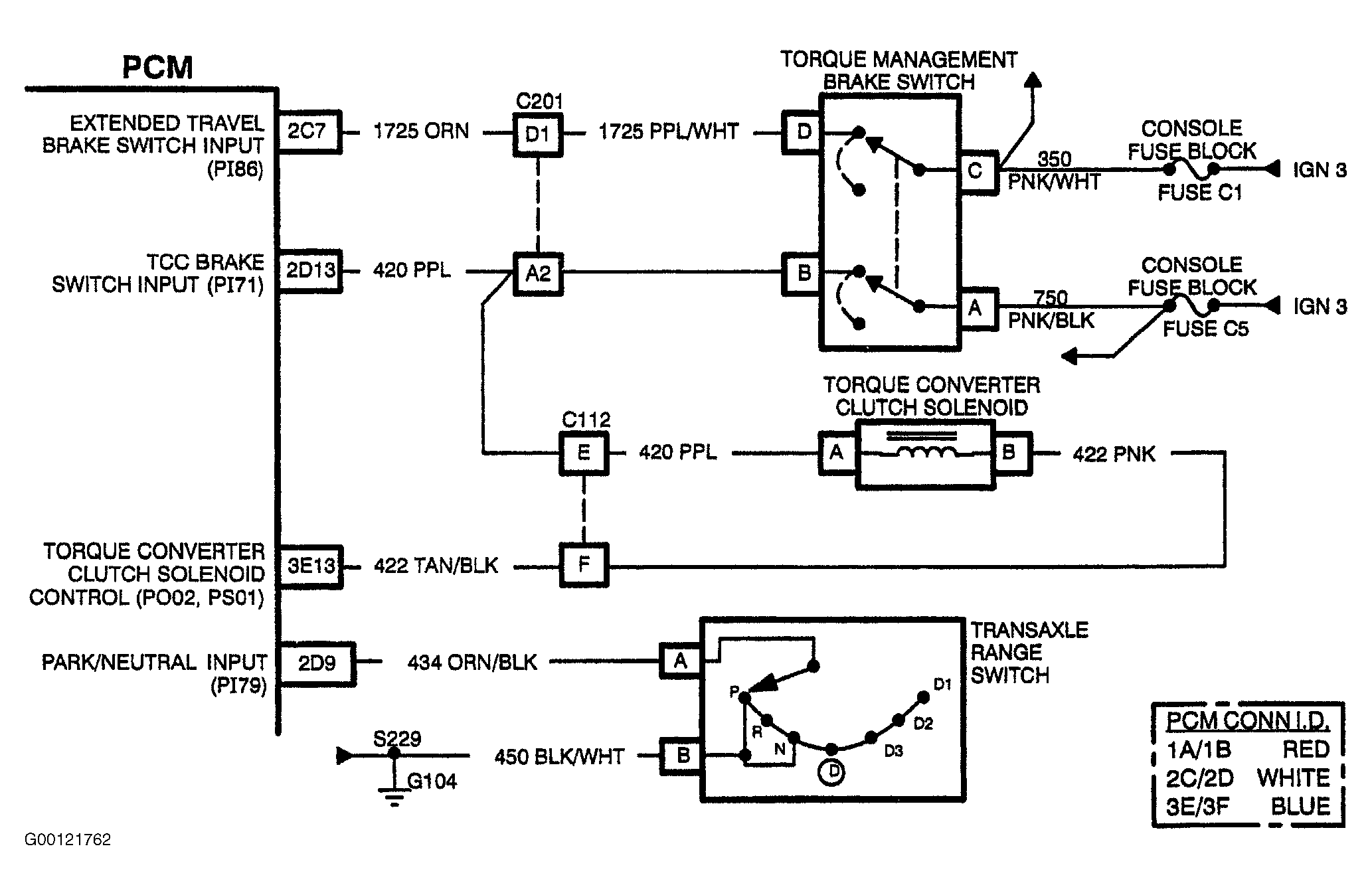
NOTE: Numbers in list refer to circled numbers in diagnostic flow chart, see Fig 1. For circuit identification see Fig 2.
  1. Testing torque converter clutch brake switch input to the PCM PI71. If the input is working correctly, the display will change from "HI" to "LO" to "HI". If display remains "HI", check CKT 420 and torque management brake switch for a short to voltage. If display remains "LO", check CKT 420 for an open or short to ground.
  2. Checking for voltage present at torque management brake switch connector pin "A".
  3. Checking CKT 750 for a short to ground.
  4. Checking CKT 420 for a short to ground. If CKT 420 OK, then CKT 750 is open.
  5. Checking CKT 420 for an open.
Fig 1: DTC P090: TCC Brake Switch Input Circuit Problem Flow Chart
G00121763Courtesy of GENERAL MOTORS CORP.
Fig 2: DTC P090: TCC Brake Switch Input Circuit Problem Flow Chart Circuit
G00121762Courtesy of GENERAL MOTORS CORP.