LEMON Manuals: Even more car manuals for everyone: 1960-2025
Home >> Cadillac >> 1993 >> Allante >> Repair and Diagnosis >> Engine Performance >> System >> Engine Controls - Self-Diagnostics >> Diagnostic Tests >> DTC P091: Transaxle Range Switch Problem >> Actions
April 5, 2026: LEMON Manuals is launched! Read the announcement.

DTC P091: Transaxle Range Switch Problem: Actions

  1. PCM turns on the "SERVICE VEHICLE SOON" message.
  2. PCM disables cruise control.
  3. PCM will substitute gear status from transaxle pressure switch for transaxle range switch.
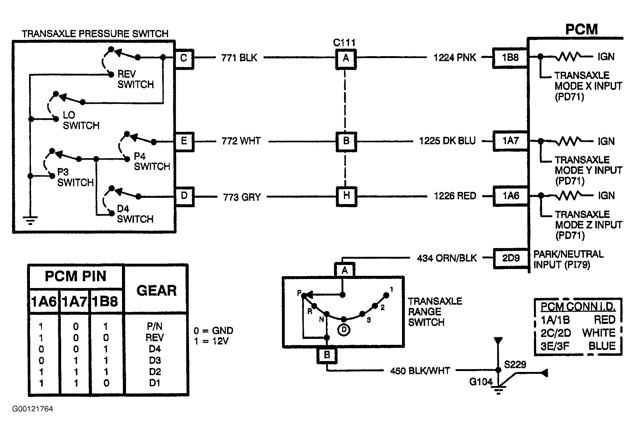
NOTE: Numbers in list refer to circled numbers in diagnostic flow chart, see Fig 1. For circuit identification see Fig 2.
  1. Checking PCM status light. "NORM FAN" should be on when gearshift is in PARK/NEUTRAL and "OFF" in any other gear position.
  2. Checking transaxle range switch for an open.
  3. Checking CKT 450 for an open.
  4. Checking CKT 434 for an open.
  5. Checking if fault is still present.
  6. Checking for a shorted transaxle range switch.
  7. Checking CKT 434 for a short to ground.
Fig 1: DTC P091: Transaxle Range Switch Problem Flow Chart
G00121765Courtesy of GENERAL MOTORS CORP.
Fig 2: DTC P091: Transaxle Range Switch Problem Flow Chart Circuit
G00121764Courtesy of GENERAL MOTORS CORP.