LEMON Manuals: Even more car manuals for everyone: 1960-2025
Home >> Cadillac >> 1993 >> Seville Base >> Repair and Diagnosis (Single Page) >> Engine Performance >> System >> Engine Controls - Tests W/Codes - Pcm >> Pcm Code Charts >> Pcm Code P091 - Transaxle Range Switch Problem >> Note On Intermittents
April 5, 2026: LEMON Manuals is launched! Read the announcement.

Note On Intermittents

If all digits of PD71 and PD72 are 1, check for an intermittent loss of ground in park/neutral switch. If an intermittent PCM Code P091 occurs when gear selector lever is moved, code is most likely caused by a misadjusted shift linkage or park/neutral switch, causing park/neutral switch to end up in range between gears.

If code and SERVICE VEHICLE SOON message comes on while driving or when gear selector is not being moved, record PD71 and PD72 and compare values to chart. For example, if transmission was in OD when message came on and PD71 indicates 10 and PD72 indicates 11, check for intermittent open in circuit No. 773.

Manipulate related wiring and connectors while observing parameters PD71 and PD72 (or scan tester display). If an intermittent is induced, digit corresponding to that circuit will change. If wiring and connectors are okay, substitute a known good park/neutral switch, and recheck.

Fig 1: PCM Code P091 Schematic - Transaxle Range Switch Problem
G93A40337Courtesy of GENERAL MOTORS CORP.
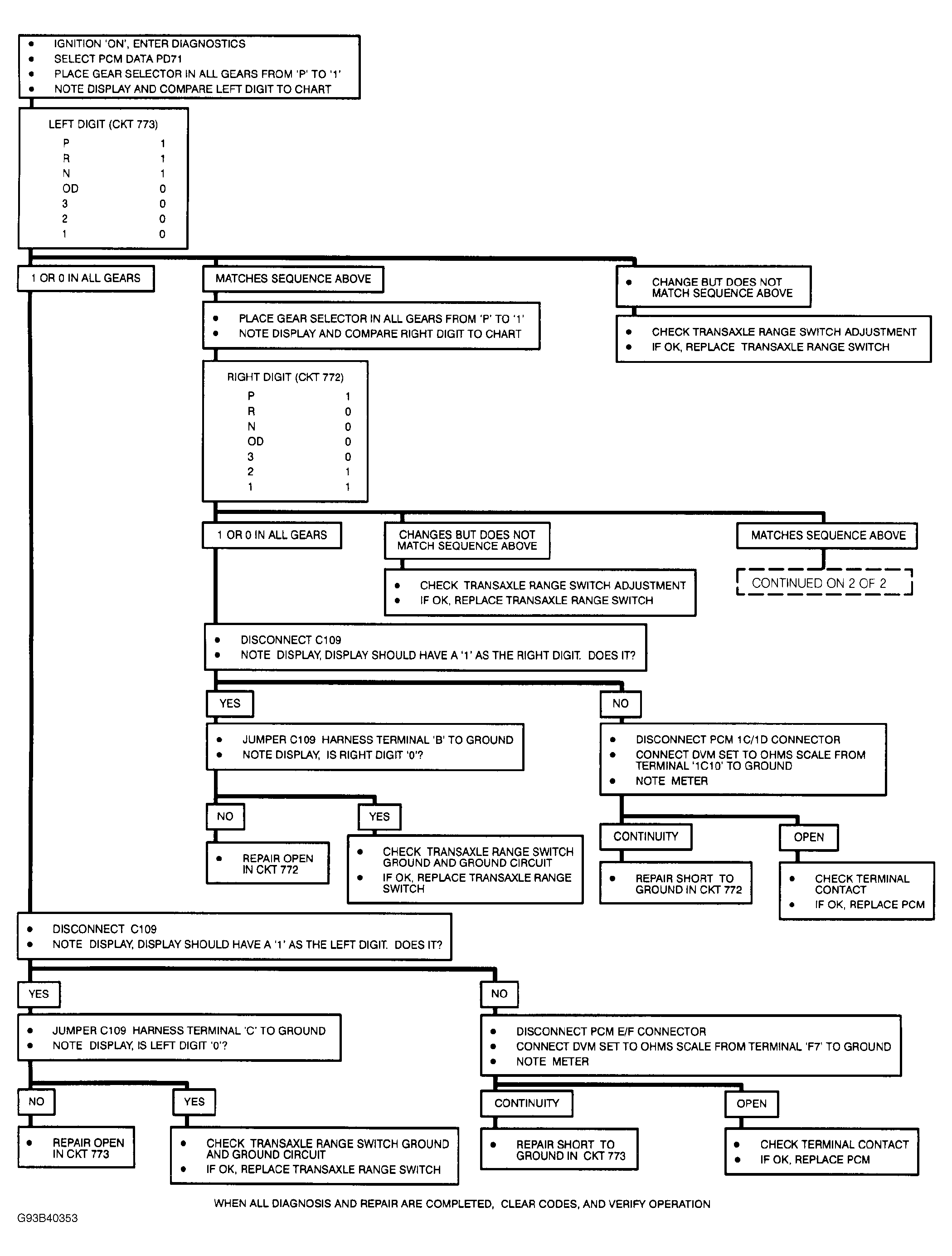
Fig 2: PCM Code P091 Flow Chart (1 Of 2) - Transaxle Range Switch Problem
G93B40353Courtesy of GENERAL MOTORS CORP.
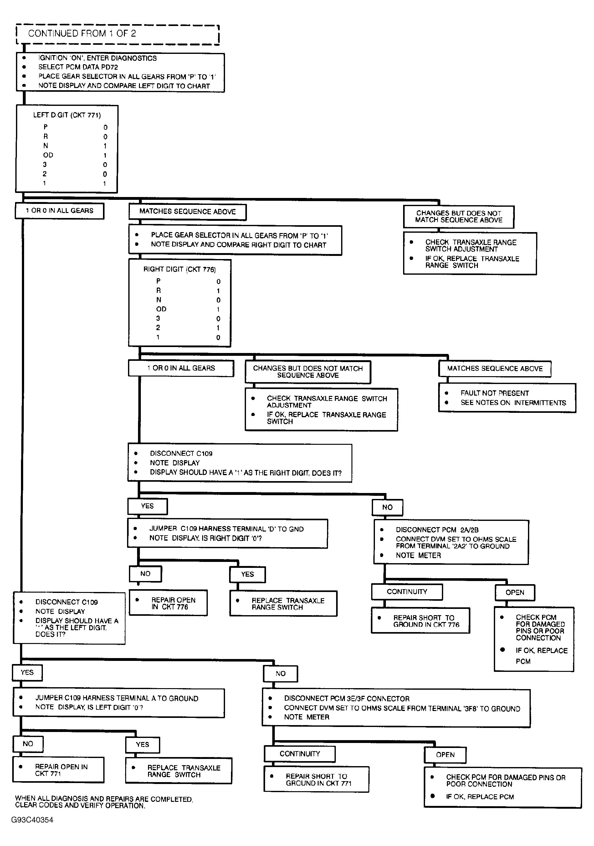
Fig 3: PCM Code P091 Flow Chart (2 Of 2) - Transaxle Range Switch Problem
G93C40354Courtesy of GENERAL MOTORS CORP.