LEMON Manuals: Even more car manuals for everyone: 1960-2025
Home >> Cadillac >> 2004 >> XLR >> Repair and Diagnosis (Single Page) >> Body & Frame >> Windows >> Door System, Mirror System & Window System >> Schematic and Routing Diagrams >> Door Control Module Schematics
April 5, 2026: LEMON Manuals is launched! Read the announcement.

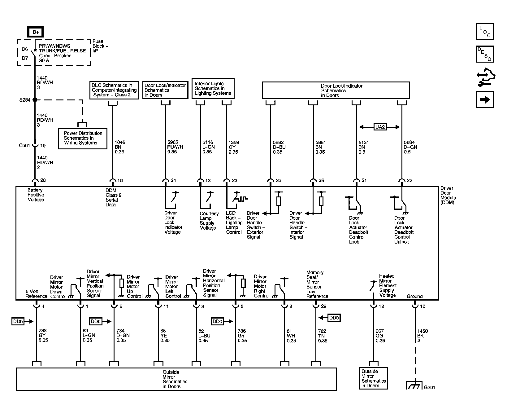
Door Control Module Schematics

Fig 1: Driver Door Control Schematic
GM1199353Courtesy of GENERAL MOTORS CORP.
Fig 2: Passenger Door Control Schematic
GM1199355Courtesy of GENERAL MOTORS CORP.