LEMON Manuals: Even more car manuals for everyone: 1960-2025
Home >> Cadillac >> 2005 >> Escalade EXT >> Repair and Diagnosis >> Body & Frame >> Windows >> Stationary Window System >> Schematic and Routing Diagrams >> Defogger Schematics
April 5, 2026: LEMON Manuals is launched! Read the announcement.

Defogger Schematics

Fig 1: Rear Window Defogger Controls Schematics
GM1464586Courtesy of GENERAL MOTORS CORP.
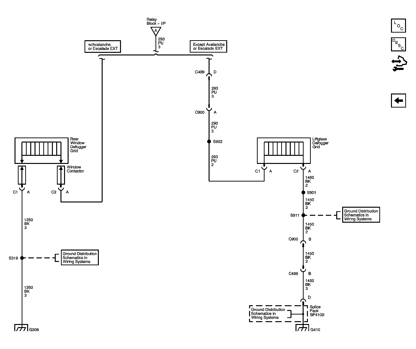
Fig 2: Defogger Grid and Ground Schematics
GM1464587Courtesy of GENERAL MOTORS CORP.