LEMON Manuals: Even more car manuals for everyone: 1960-2025
Home >> Cadillac >> 2005 >> STS 3.6 7 >> Repair and Diagnosis >> Body & Frame >> Windows >> Door System, Mirror System & Window System >> Schematic and Routing Diagrams >> Door Control Module Schematics
April 5, 2026: LEMON Manuals is launched! Read the announcement.

Door Control Module Schematics

Fig 1: DDM Power, Ground and DLC Schematics
GM1416166Courtesy of GENERAL MOTORS CORP.
Fig 2: DDM Signals/Controls Schematics 1 of 2
GM1416205Courtesy of GENERAL MOTORS CORP.
Fig 3: DDM Signals/Controls Schematics 2 of 2
GM1416196Courtesy of GENERAL MOTORS CORP.
Fig 4: FPDM Power, Ground and DLC Schematics
GM1416171Courtesy of GENERAL MOTORS CORP.
Fig 5: FPDM Signals/Controls Schematics 1 of 2
GM1416186Courtesy of GENERAL MOTORS CORP.
Fig 6: FPDM Signals/Controls Schematics 2 of 2
GM1416180Courtesy of GENERAL MOTORS CORP.
Fig 7: LRDM Power, Ground and DLC Schematics
GM1416245Courtesy of GENERAL MOTORS CORP.
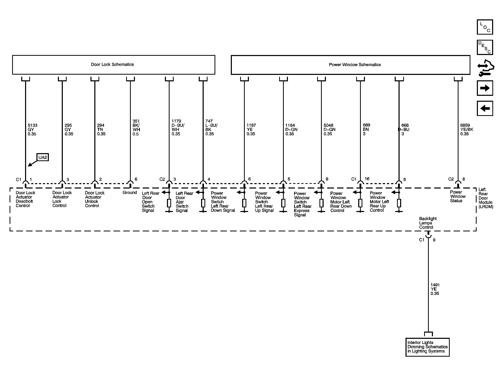
Fig 8: LRDM Signals/Controls Schematics
GM1416235Courtesy of GENERAL MOTORS CORP.
Fig 9: RRDM Power, Ground and DLC Schematics
GM1416223Courtesy of GENERAL MOTORS CORP.
Fig 10: RRDM Signals/Controls Schematics
GM1416211Courtesy of GENERAL MOTORS CORP.