LEMON Manuals: Even more car manuals for everyone: 1960-2025
Home >> Cadillac >> 2006 >> Escalade EXT >> Repair and Diagnosis >> External Pages >> Different car >> Section 783 (Engine Control System - 8.1L - Introduction (2 Of 2)) >> Schematic and Routing Diagrams >> Engine Controls Schematics
April 5, 2026: LEMON Manuals is launched! Read the announcement.

Engine Controls Schematics

WARNING: This page is about a different car, the 2006 GMC Yukon XL, 2006 Chevrolet Suburban, and 2006 Chevrolet Avalanche. However, it is still accessible from the selected car via links, so may be relevant.
Fig 1: Modular Power, Ground, Serial Data, and MIL
GM1575728Courtesy of GENERAL MOTORS CORP.
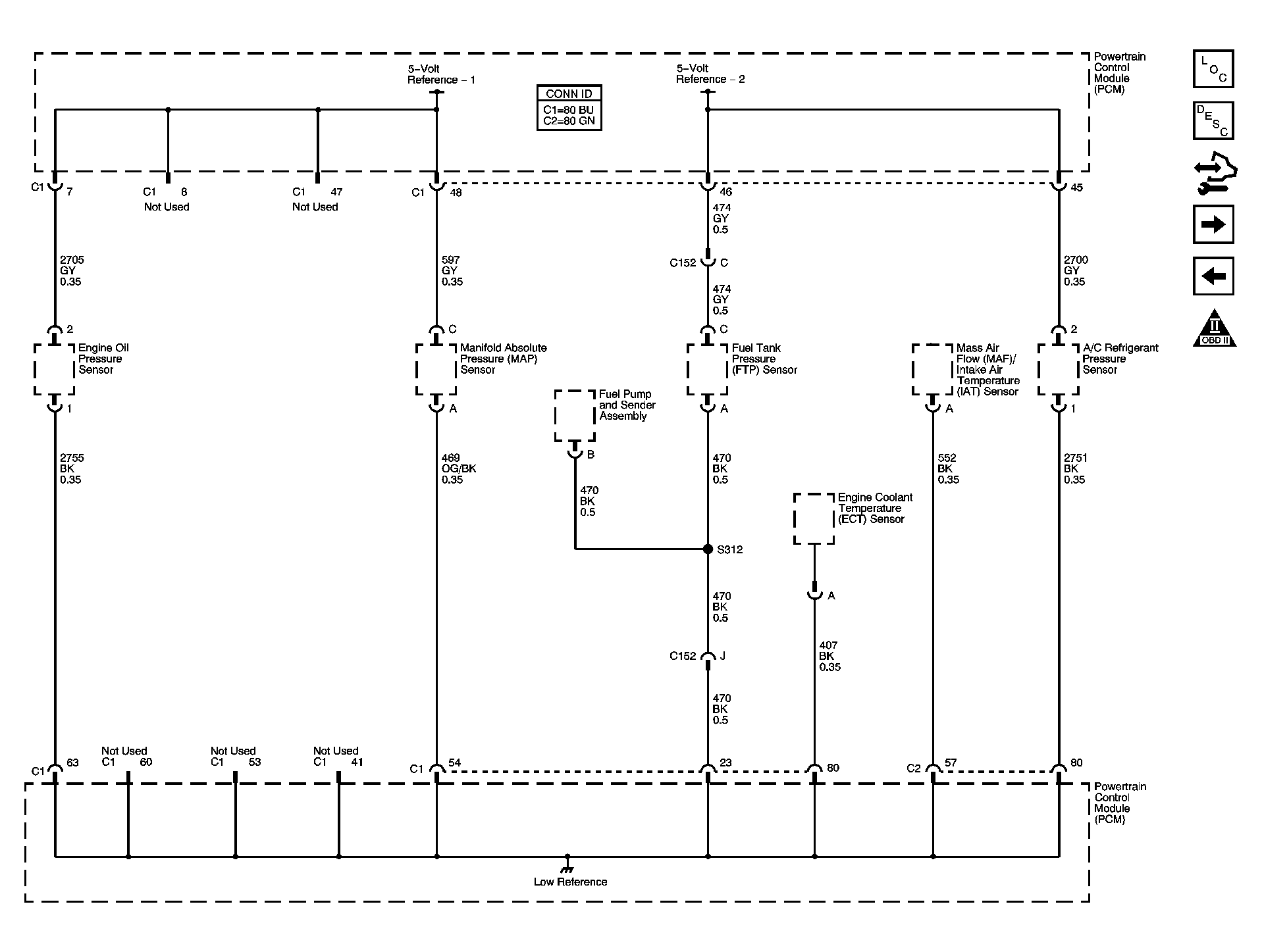
Fig 2: Engine Data Sensors - 5-Volt and Low Reference
GM1576204Courtesy of GENERAL MOTORS CORP.
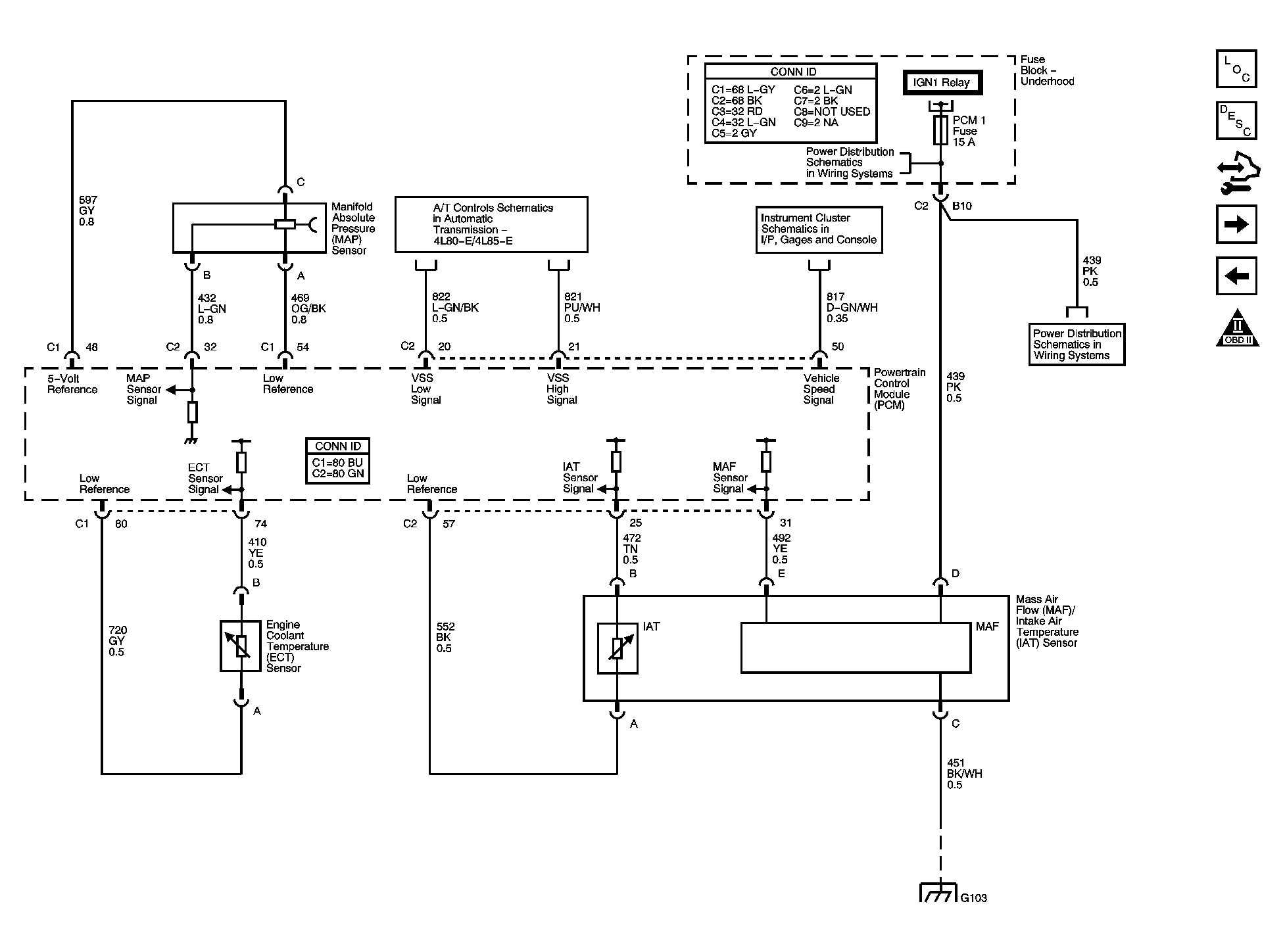
Fig 3: Engine Data Sensors - Pressure, Temperature, MAF, and VSS
GM1575731Courtesy of GENERAL MOTORS CORP.
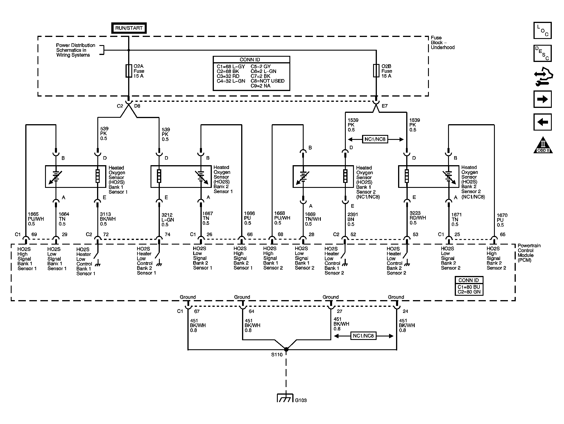
Fig 4: Engine Data Sensors - Oxygen Sensors
GM1576208Courtesy of GENERAL MOTORS CORP.
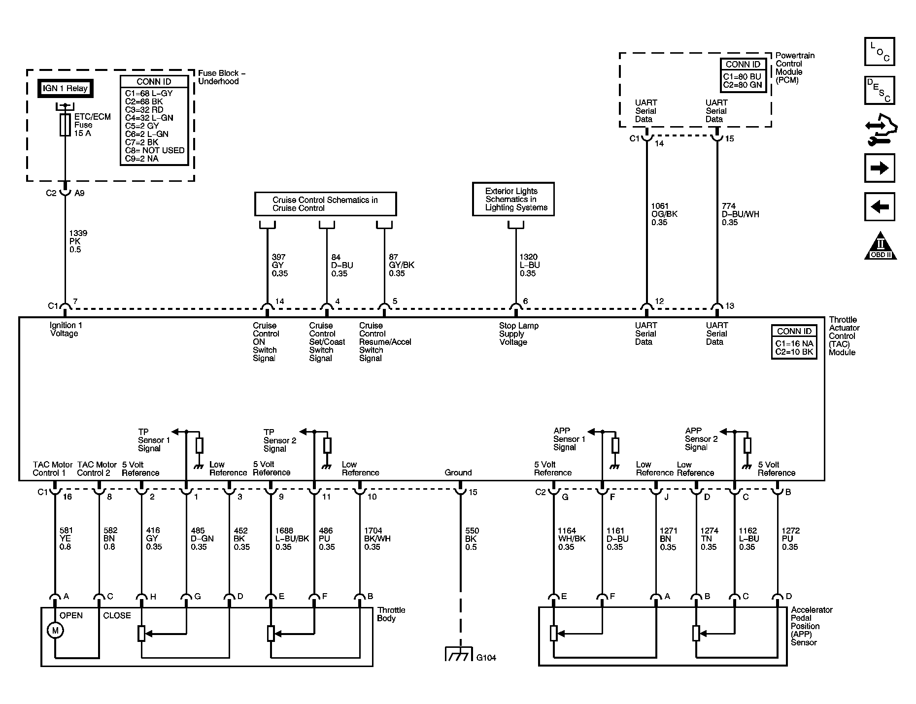
Fig 5: Engine Data Sensors - Electronic Throttle Control
GM1576213Courtesy of GENERAL MOTORS CORP.
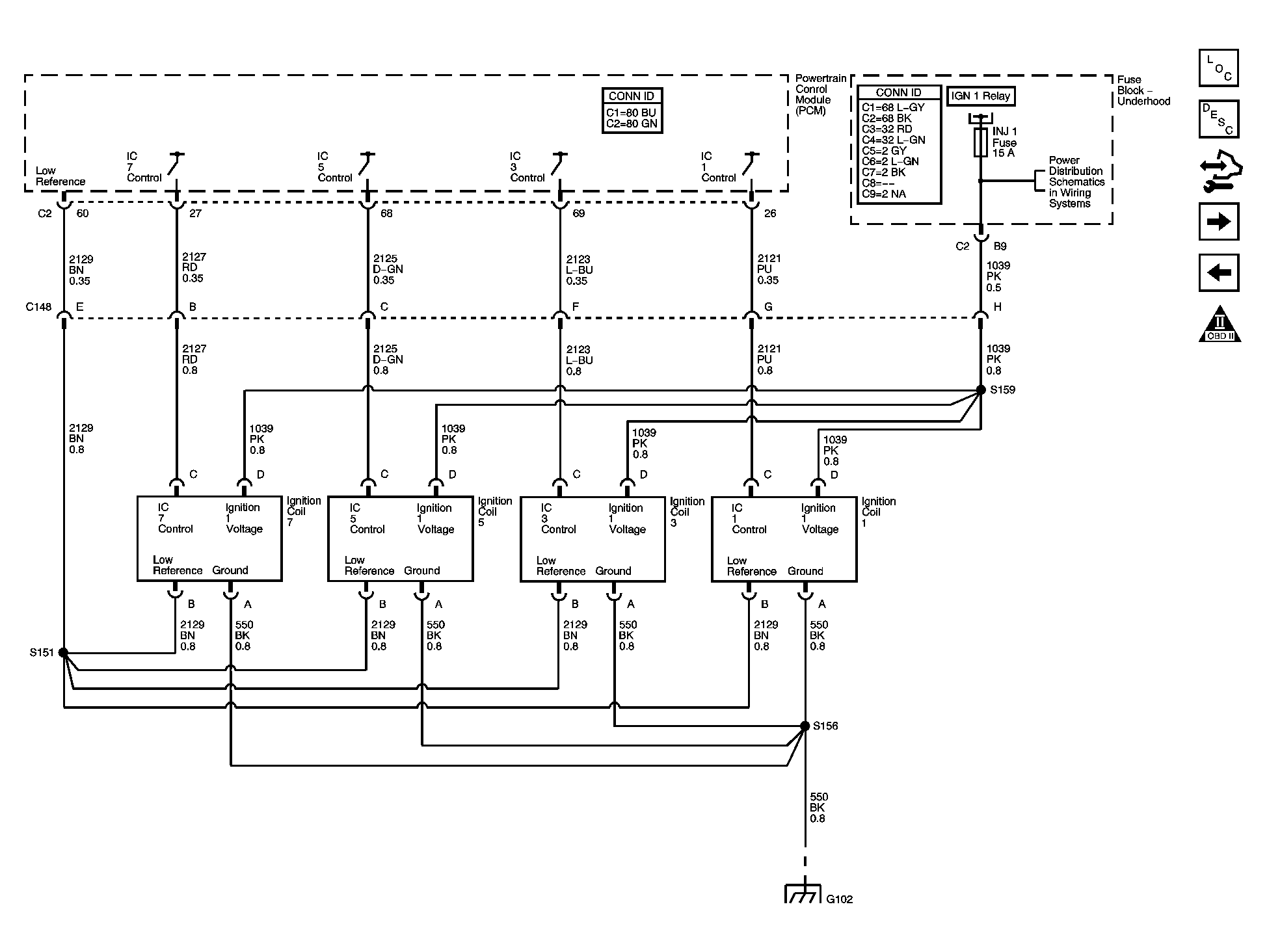
Fig 6: Ignition Controls - Ignition System Coils 1, 3, 5, and 7
GM1576209Courtesy of GENERAL MOTORS CORP.
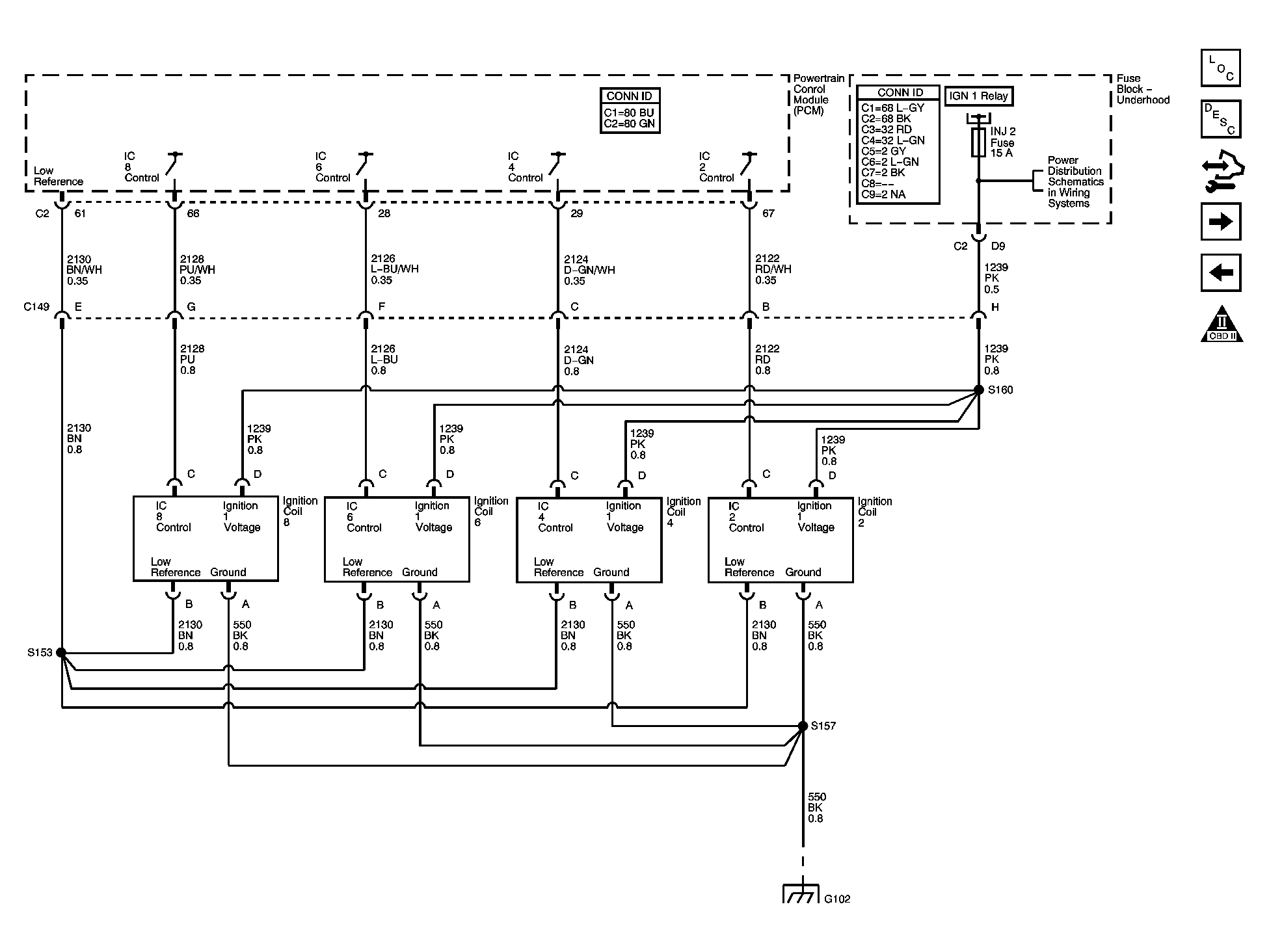
Fig 7: Ignition Controls - Ignition System Coils 2, 4, 6, and 8
GM1576214Courtesy of GENERAL MOTORS CORP.
Fig 8: Ignition Controls - Sensors
GM1576216Courtesy of GENERAL MOTORS CORP.
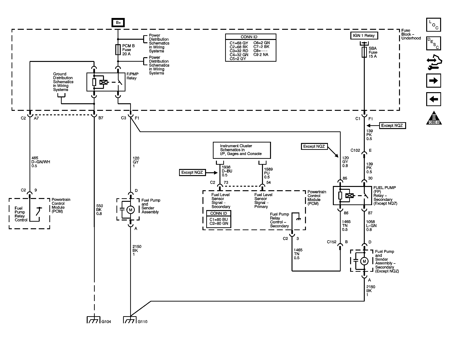
Fig 9: Fuel Controls - Fuel Pump Controls
GM1576217Courtesy of GENERAL MOTORS CORP.
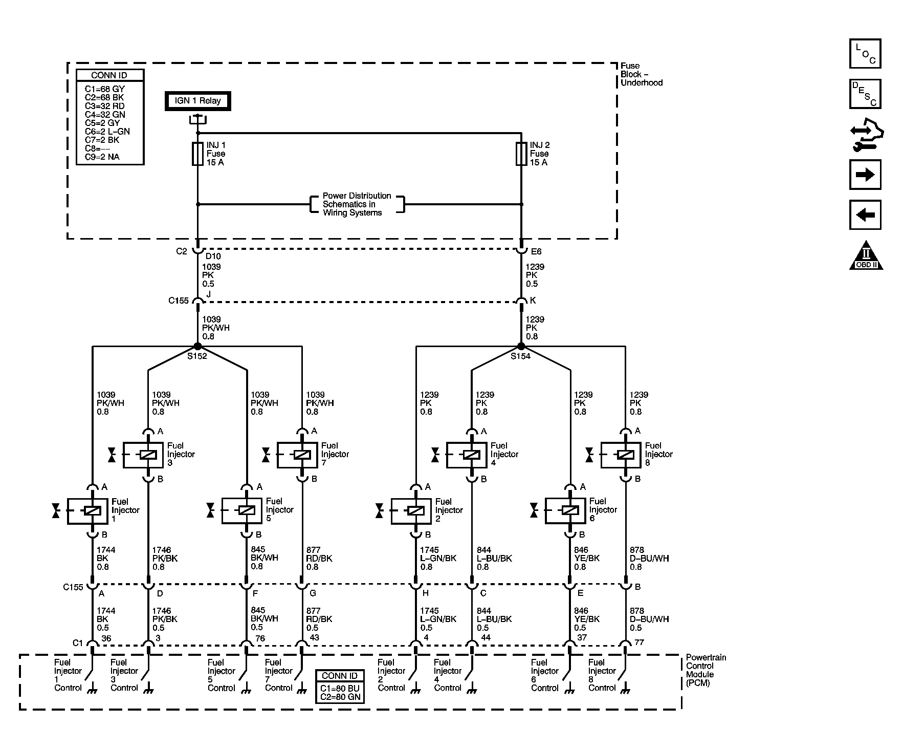
Fig 10: Fuel Controls - Fuel Injectors
GM1576218Courtesy of GENERAL MOTORS CORP.
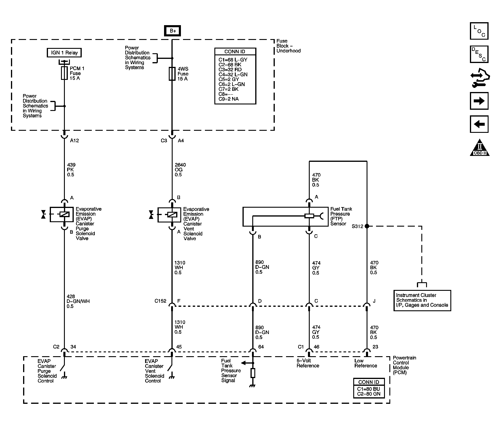
Fig 11: Fuel Controls - EVAP Controls
GM1575744Courtesy of GENERAL MOTORS CORP.
Fig 12: Transmission and Controlled/Monitored Subsystem References
GM1575746Courtesy of GENERAL MOTORS CORP.