LEMON Manuals: Even more car manuals for everyone: 1960-2025
Home >> Cadillac >> 2006 >> XLR Base >> Repair and Diagnosis >> External Pages >> Different car >> Section 17 (Door System, Mirror System & Window System) >> Schematic and Routing Diagrams >> Door Control Module Schematics
April 5, 2026: LEMON Manuals is launched! Read the announcement.

Door Control Module Schematics

WARNING: This page is about a different car, the 2004 Cadillac SRX. However, it is still accessible from the selected car via links, so may be relevant.
Fig 1: DDM Power, Ground & Serial Data Schematic
GM1230204Courtesy of GENERAL MOTORS CORP.
Fig 2: DDM Signals/Controls Schematic - 1 Of 2
GM1230207Courtesy of GENERAL MOTORS CORP.
Fig 3: DDM Signals/Controls Schematic - 2 Of 2
GM1230208Courtesy of GENERAL MOTORS CORP.
Fig 4: FPDM Power, Ground & Serial Data Schematic
GM1230211Courtesy of GENERAL MOTORS CORP.
Fig 5: FPDM Signals/Controls Schematic - 1 Of 2
GM1230216Courtesy of GENERAL MOTORS CORP.
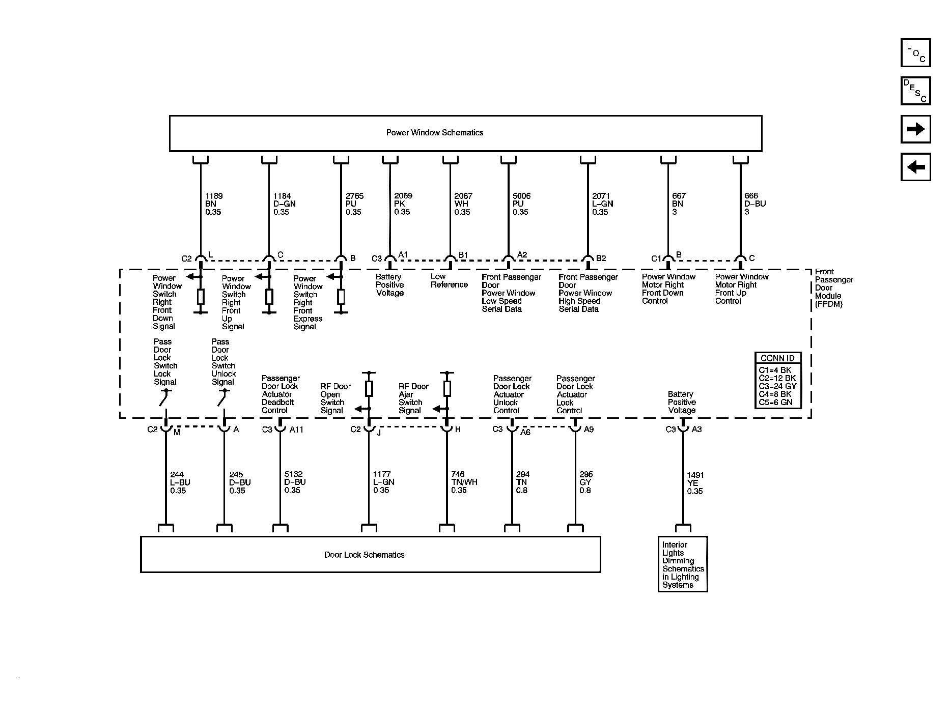
Fig 6: FPDM Signals/Controls Schematic - 2 Of 2
GM1230220Courtesy of GENERAL MOTORS CORP.
Fig 7: LRDM Power, Ground & Serial Data Schematic
GM1230222Courtesy of GENERAL MOTORS CORP.
Fig 8: LRDM Signals/Controls Schematic
GM1230225Courtesy of GENERAL MOTORS CORP.
Fig 9: RRDM Power, Ground & Serial Data Schematic
GM1230227Courtesy of GENERAL MOTORS CORP.
Fig 10: RRDM Signals/Controls Schematic
GM1230228Courtesy of GENERAL MOTORS CORP.