LEMON Manuals: Even more car manuals for everyone: 1960-2025
Home >> Cadillac >> 2007 >> Escalade EXT >> Repair and Diagnosis >> External Pages >> Different car >> Section 1354 (Door Lock System & Door Handles) >> Schematic and Routing Diagrams >> Door Control Module Schematics
April 5, 2026: LEMON Manuals is launched! Read the announcement.

Door Control Module Schematics

WARNING: This page is about a different car, the 2009 GMC Sierra, 2009 GMC Cab & Chassis Sierra, 2009 Chevrolet Silverado, and 2009 Chevrolet Cab & Chassis Silverado. However, it is still accessible from the selected car via links, so may be relevant.
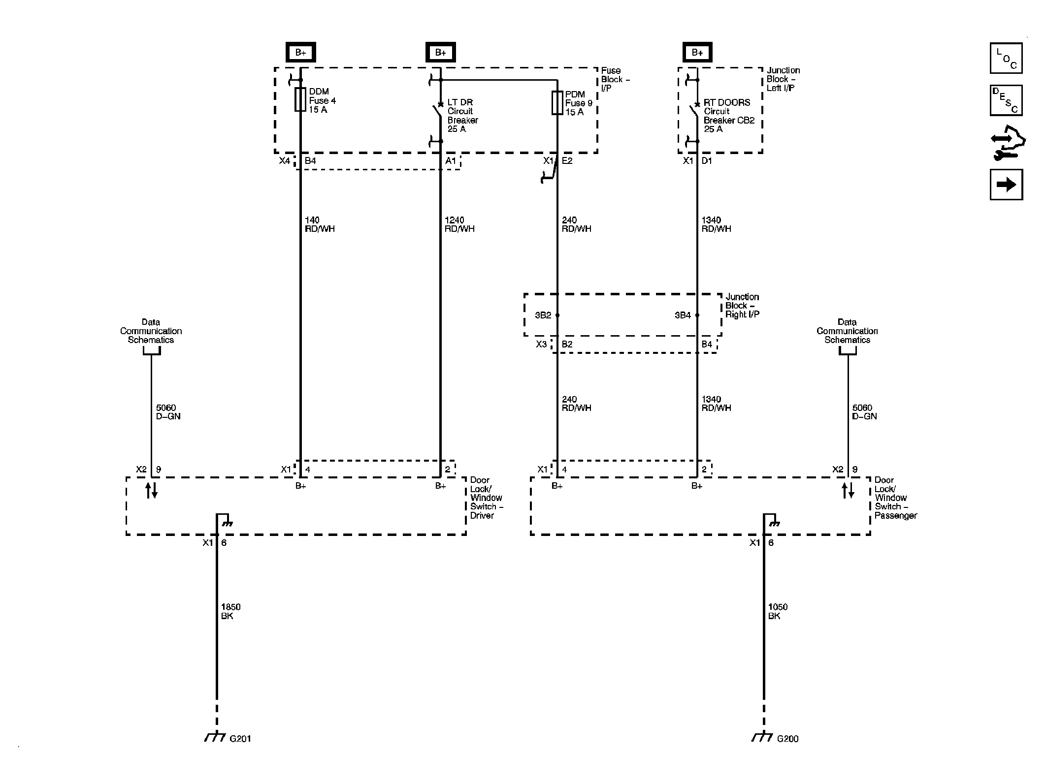
Fig 1: Power, Ground & Serial Data Circuit Schematic
GM2064612Courtesy of GENERAL MOTORS CORP.
Fig 2: Door Lock, Window & Lighting System References Circuit Schematic
GM2064614Courtesy of GENERAL MOTORS CORP.
Fig 3: Outside Rearview Mirror References Circuit Schematic
GM2064616Courtesy of GENERAL MOTORS CORP.
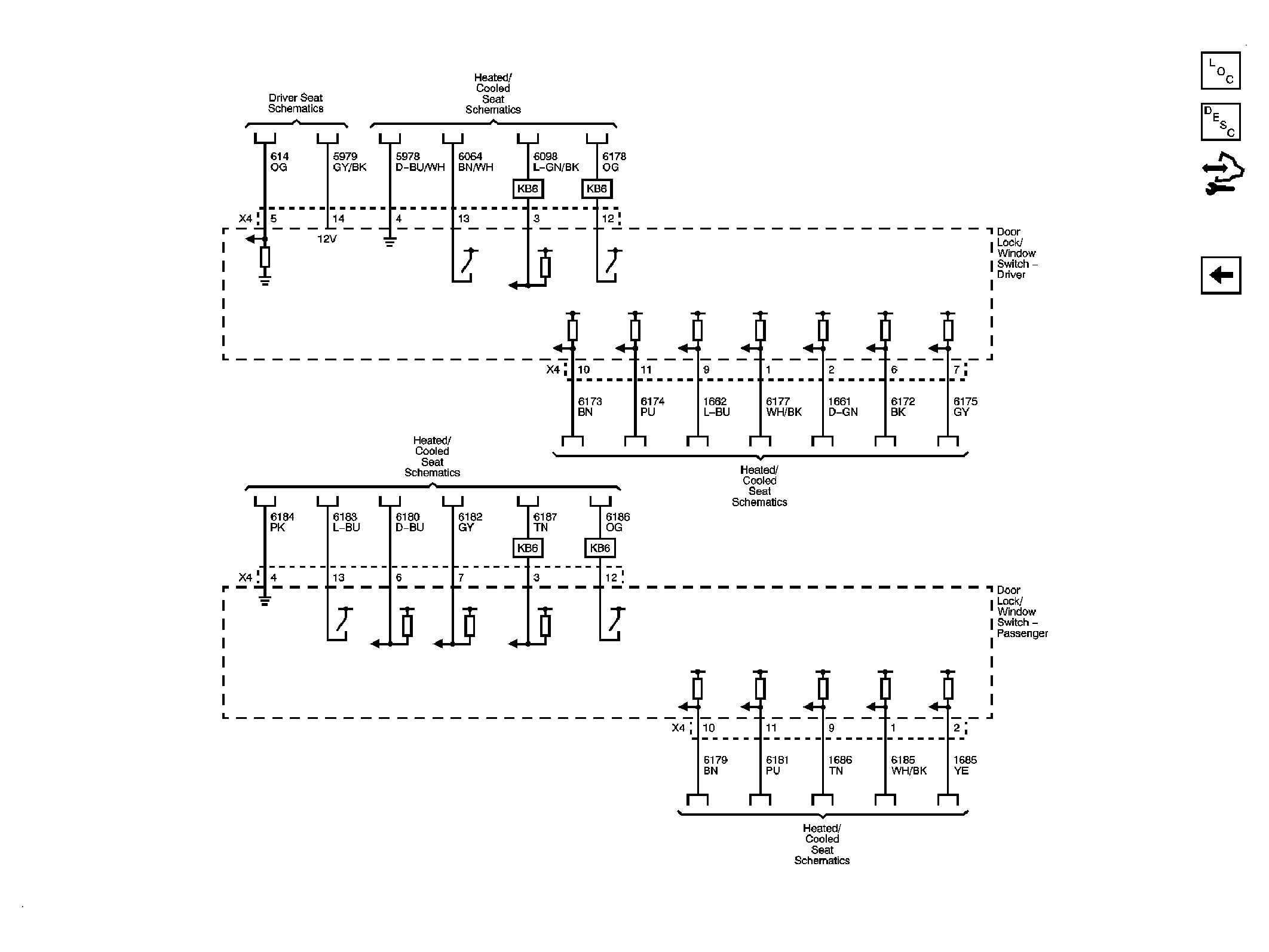
Fig 4: Heated Seat References References Circuit Schematic
GM2064619Courtesy of GENERAL MOTORS CORP.