LEMON Manuals: Even more car manuals for everyone: 1960-2025
Home >> Cadillac >> 2007 >> Escalade EXT >> Repair and Diagnosis >> External Pages >> Different car >> Section 381 (Engine Controls - 6.6L (LLY) (Introduction)) >> Schematic and Routing Diagrams >> Engine Controls Schematics
April 5, 2026: LEMON Manuals is launched! Read the announcement.

Engine Controls Schematics

WARNING: This page is about a different car, the 2004 GMC Sierra, 2004 GMC Cab & Chassis Sierra, 2004 Chevrolet Silverado, and 2004 Chevrolet Cab & Chassis Silverado. However, it is still accessible from the selected car via links, so may be relevant.
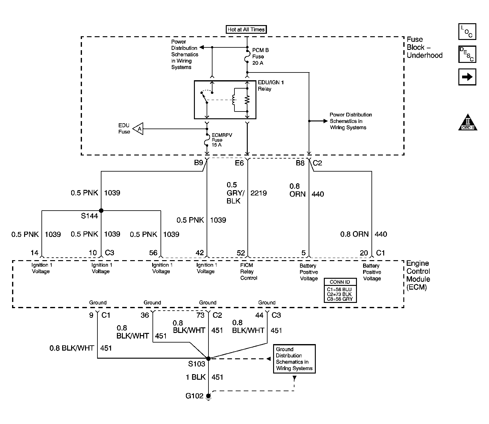
Fig 1: Module Power - 1 of 2 and Ground Schematic
GM1362206Courtesy of GENERAL MOTORS CORP.
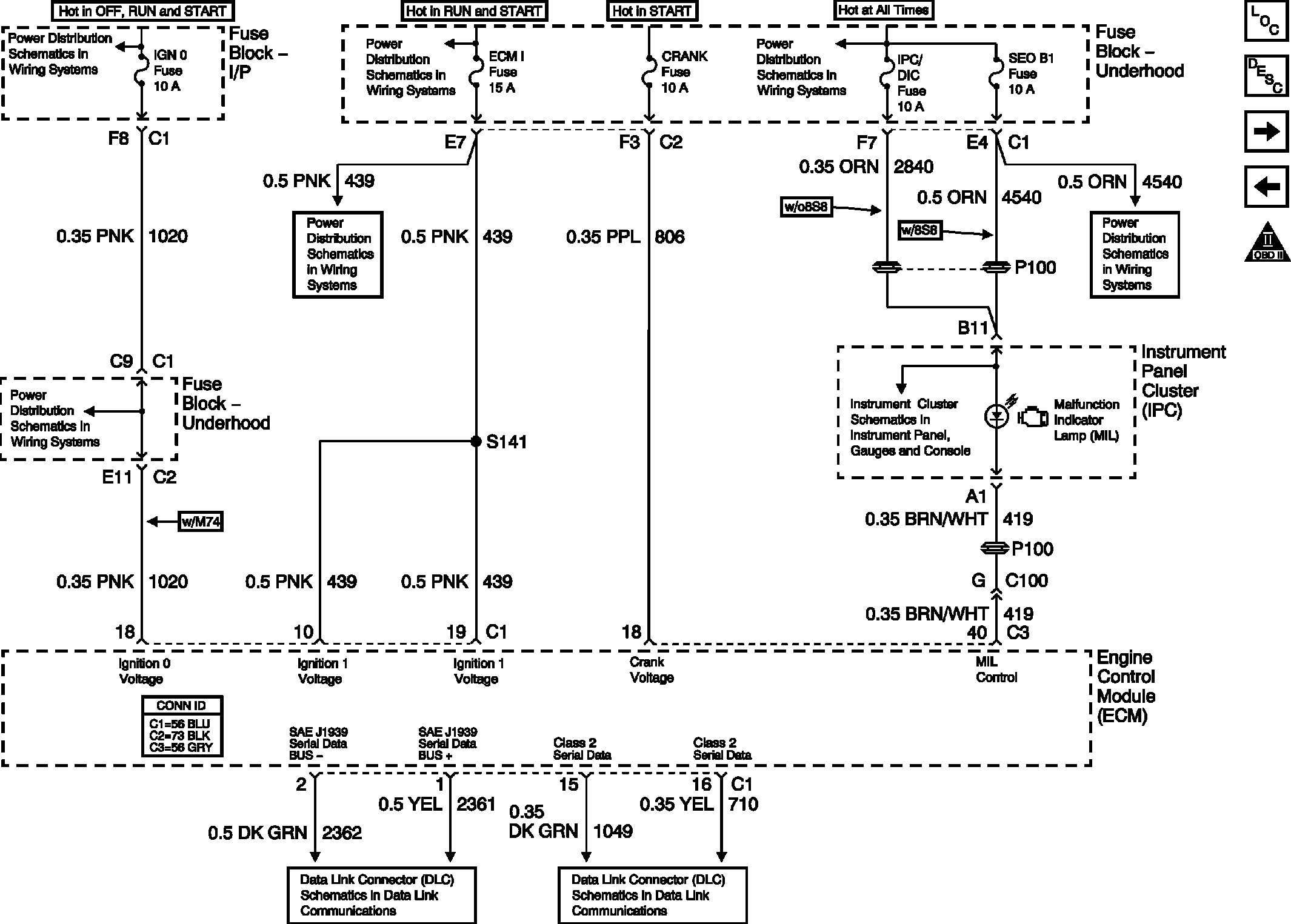
Fig 2: Module Power - 2 of 2, Serial Data and MIL Schematic
GM1362224Courtesy of GENERAL MOTORS CORP.
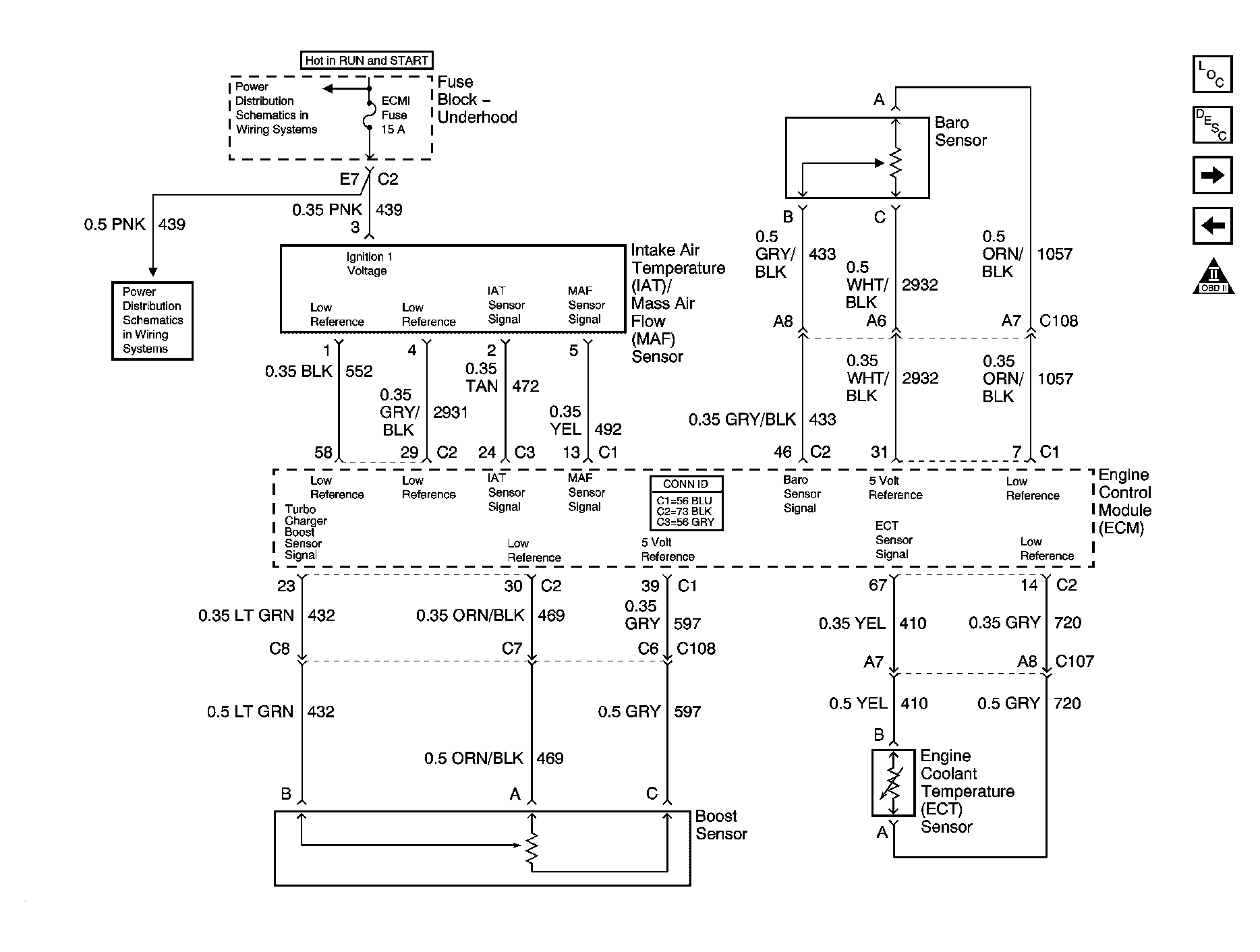
Fig 3: Engine Data Sensors Schematic - Pressure and Temperature
GM1362253Courtesy of GENERAL MOTORS CORP.
Fig 4: Engine Data Sensors Schematic - EGR and Turbocharger Controls
GM1362260Courtesy of GENERAL MOTORS CORP.
Fig 5: Engine Data Sensors Schematic - Pedal Position
GM1362268Courtesy of GENERAL MOTORS CORP.
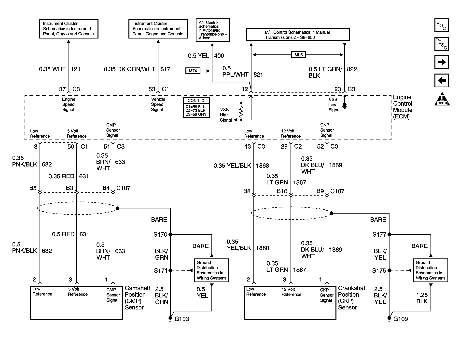
Fig 6: Engine Data Sensors Schematic - VSS and Injection Timing Controls
GM1362277Courtesy of GENERAL MOTORS CORP.
Fig 7: Engine Data Sensors Schematic - Glow Plug Controls
GM1362294Courtesy of GENERAL MOTORS CORP.
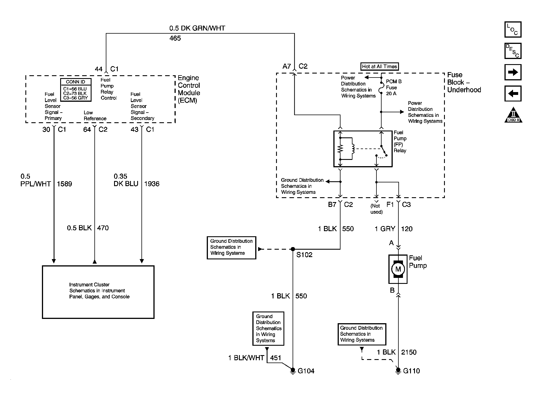
Fig 8: Fuel Controls Schematic - Fuel Pump Controls
GM1362299Courtesy of GENERAL MOTORS CORP.
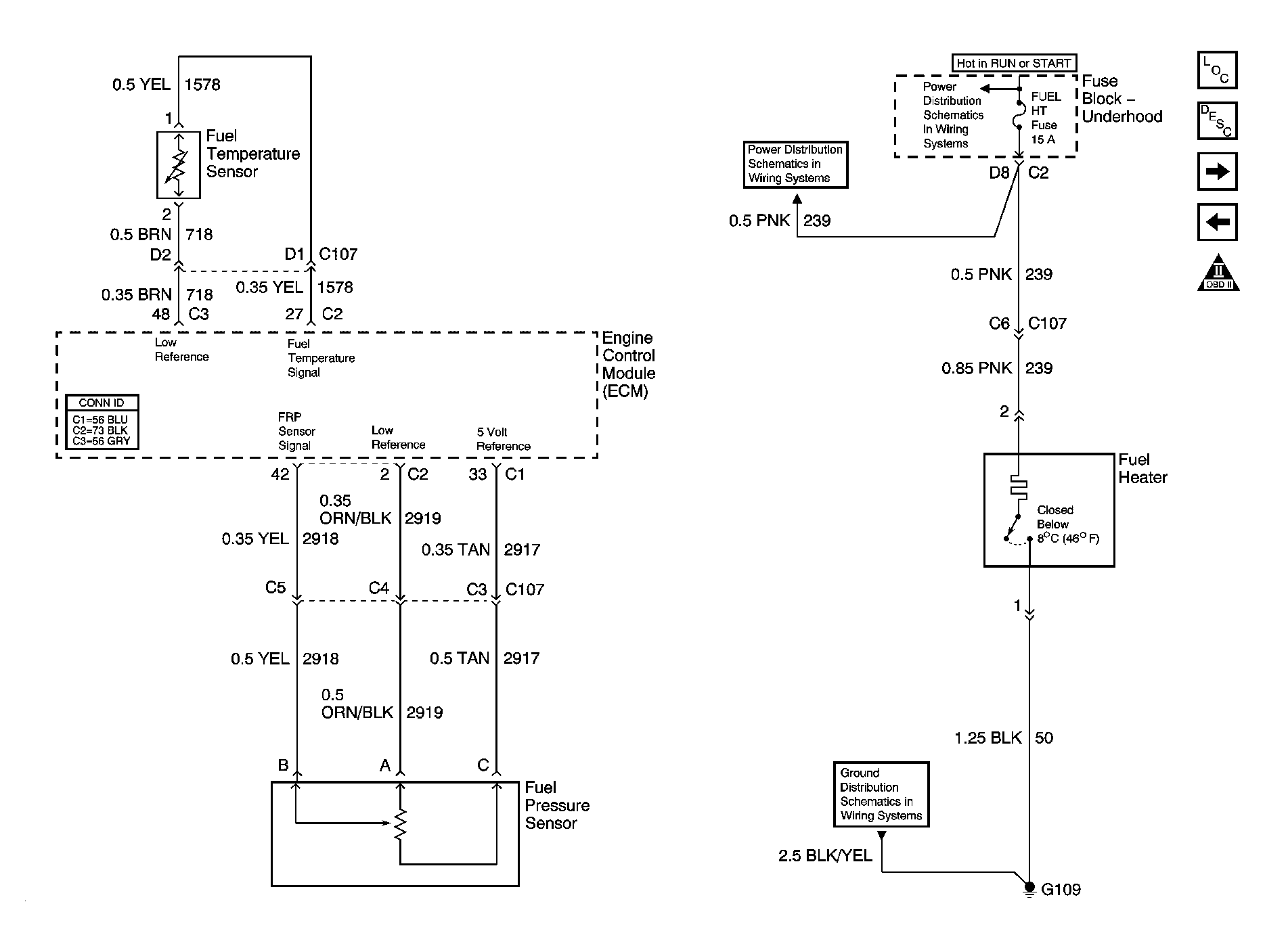
Fig 9: Fuel Controls Schematic - Temperature
GM1362305Courtesy of GENERAL MOTORS CORP.
Fig 10: Fuel Controls Schematic - Injector and Pressure Controls
G00613143Courtesy of GENERAL MOTORS CORP.
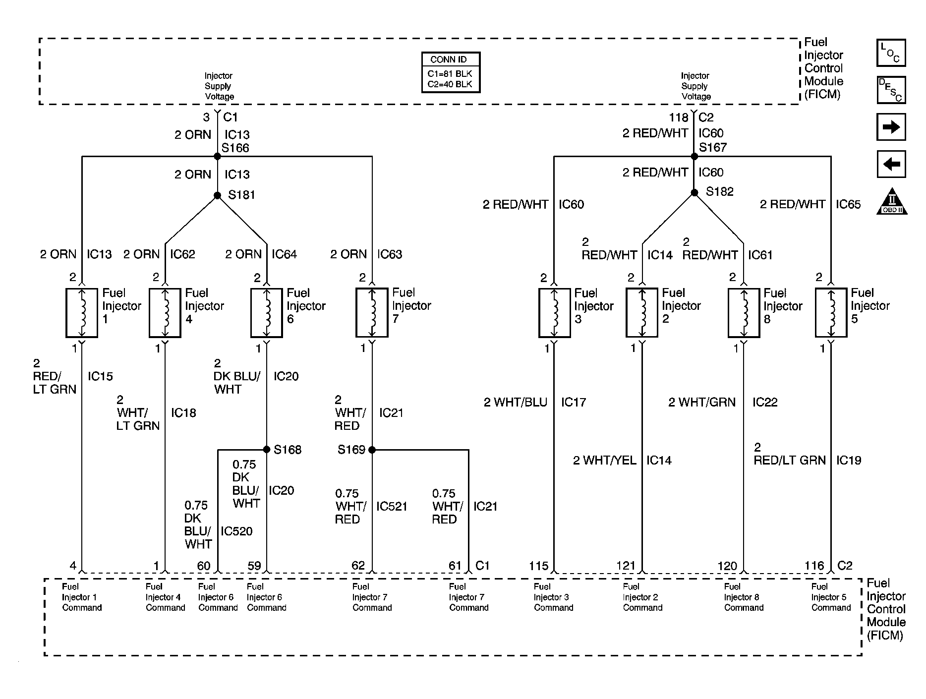
Fig 11: Fuel Controls Schematic - Fuel Injectors
GM1362335Courtesy of GENERAL MOTORS CORP.
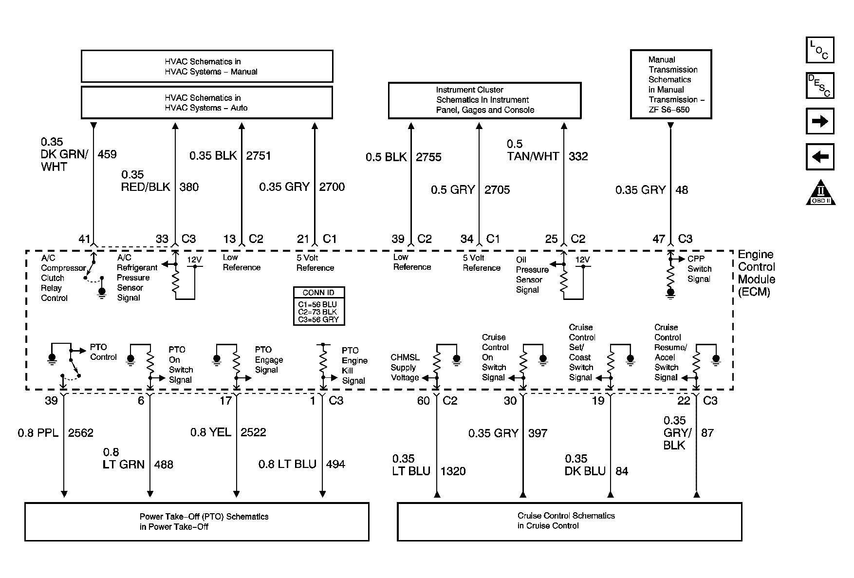
Fig 12: Controlled/Monitored Subsystem References Schematic - 1 of 2
GM1362341Courtesy of GENERAL MOTORS CORP.
Fig 13: Controlled/Monitored Subsystem References Schematic - 2 of 2
GM1362347Courtesy of GENERAL MOTORS CORP.