LEMON Manuals: Even more car manuals for everyone: 1960-2025
Home >> Cadillac >> 2007 >> Escalade EXT >> Repair and Diagnosis >> External Pages >> Different car >> Section 540 (Wiring Systems - Specifications, Component Views And Connector End Views) >> Component Locator >> Power and Grounding Component Views
April 5, 2026: LEMON Manuals is launched! Read the announcement.

Power and Grounding Component Views

WARNING: This page is about a different car, the 2004 Chevrolet Corvette. However, it is still accessible from the selected car via links, so may be relevant.
Fig 1: Engine Compartment Under The Battery Component View
GM531303Courtesy of GENERAL MOTORS CORP.
Callout Component Name
1 Battery
2 Battery Cables
3 G104
4 Engine Coolant Reservoir
5 Fuse Block-Underhood
Fig 2: View of Vehicle Without Body Panels Component View
GM531308Courtesy of GENERAL MOTORS CORP.
Callout Component Name
1 G302
2 G402
3 G401
4 G205 and G301
5 G201
6 Grounding Point for Engine Ground Strap
7 G101
8 G102
9 G104 and G108
Fig 3: Behind The Lf Wheel Component View
GM531324Courtesy of GENERAL MOTORS CORP.
Callout Component Name
1 Engine Grounding Strap
2 Frame Rail-LH
3 Engine Grounding Strap Location
Fig 4: Bottom of the A-Pillar Component View - LF
GM183977Courtesy of GENERAL MOTORS CORP.
Callout Component Name
1 SP203
2 SP201
3 G201
4 C203
5 C201
Fig 5: Bottom of the A-Pillar Component View - RF
GM532432Courtesy of GENERAL MOTORS CORP.
Callout Component Name
1 C202
2 C200
3 G202
4 SP202
Fig 6: Instrument Panel Component View
GM698554Courtesy of GENERAL MOTORS CORP.
Callout Component Name
1 Sunload Sensor
2 HVAC Module Assembly
3 Air Temperature Actuator (C60)
4 Vacuum Control Assembly (CJ2)
5 Blower Motor
6 Blower Motor Control Processor
7 Fuse Block-IP
8 Body Control Module (BCM)
9 Ignition Switch
10 Air Temperature Sensor - Inside
11 Telescoping Actuator Switch
12 Data Link Connector (DLC)
13 Multifunction Turn Signal Lever
14 Ambient Light Sensor
15 Windshield Wiper/Washer Switch
Fig 7: Cockpit Component View
GM698492Courtesy of GENERAL MOTORS CORP.
Callout Component Name
1 Outside Rearview Mirror-Driver
2 Fog Lamp/Rear Compartment Lid Release Switch (Domestic), Fog Lamp Switch (Export)
3 Dimmer Switch
4 Dimmer/Head Up Display (HUD) Switch
5 Instrument Panel Cluster (IPC)
6 Vanity Mirror Lamp-Left
7 Driver Information Center (DIC) Switch-Right
8 Hazard Switch
9 Radio
10 HVAC Control Module
11 Vanity Mirror Lamp-Right
12 Door Switch-Passenger
13 Outside Rearview Mirror-Passenger
14 Footwell Courtesy Lamp-Right
15 Fuel Door Lock Release Switch (Domestic), Rear Compartment Lid/Fuel Door Lock Release Switch (Export)
16 Traction/Suspension Control Switch
17 Auxiliary Power Outlet Connector
18 Cigar Lighter
19 Horn Switch
20 Seat Control Module (SCM)-Driver (W/Memory Seats), Seat Relay Center-Driver (W/O Memory Seats)
21 Seat Adjuster Switch-Driver
22 Footwell Courtesy Lamp-Left
23 Door Switch-Driver
Fig 8: Steering Column Component View
GM726262Courtesy of GENERAL MOTORS CORP.
Callout Component Name
1 Telescoping Sensor
2 Steering Column Lock
3 C219
4 C207
5 C211
6 C217
7 C209
8 Steering Wheel Position Sensor
9 Telescoping Drive Motor
10 C210
Fig 9: Under RH Side Of Dash Component View
GM698593Courtesy of GENERAL MOTORS CORP.
Callout Component Name
1 Theft Deterrent Relay
2 Fuse Block-IP
3 Blower Motor Relay
4 Star Connector #2
5 Body Control Module (BCM) C3
6 Body Control Module (BCM) C1
7 Star Connector #1
8 Body Control Module (BCM) C2
9 Steering Column Lock Relay
Fig 10: Under Side Of The Dash Component View - Left
GM698493Courtesy of GENERAL MOTORS CORP.
Callout Component Name
1 Stop Lamp Switch C1
2 Stop Lamp Switch C3
3 C213
4 Bose Signal Processor
5 Accelerator Pedal Position (APP) Sensor
6 Accelerator Pedal
7 Brake Pedal
8 Steering Wheel Position Sensor
9 Clutch Pedal
10 Clutch Pedal Start Switch
11 Clutch Pedal Position Switch
12 Stop Lamp Switch
13 Stop Lamp Switch Connector C2
Fig 11: Speakers And Antennas Component View
GM698571Courtesy of GENERAL MOTORS CORP.
Callout Component Name
1 Front Window Antenna
2 Speaker-RR
3 Antenna Buffer
4 Rear Window Antenna
5 Speaker-LR
6 G205
7 Radio Antenna Module (Coupe)
8 C301
9 Speaker-LF Door
10 Speaker-RF Door
Fig 12: Body Rear End Harness Routing Component View
GM880389Courtesy of GENERAL MOTORS CORP.
Callout Component Name
1 C400
2 S420 - Europe
3 S496 - Japan
4 S490 - Japan/Europe
5 S485 - Japan
6 S482
7 S484 - Domestic
8 S480 - Japan/Europe
9 S492 - Domestic
10 S494 - Japan/Europe
11 License Lamp Inline Fuse-RH (Export)
12 S498
13 S483 - Japan/Europe
14 S481 - Japan/Domestic
15 License Lamp Inline Fuse-LH (Export)
16 Sp400, Sp402 - Export
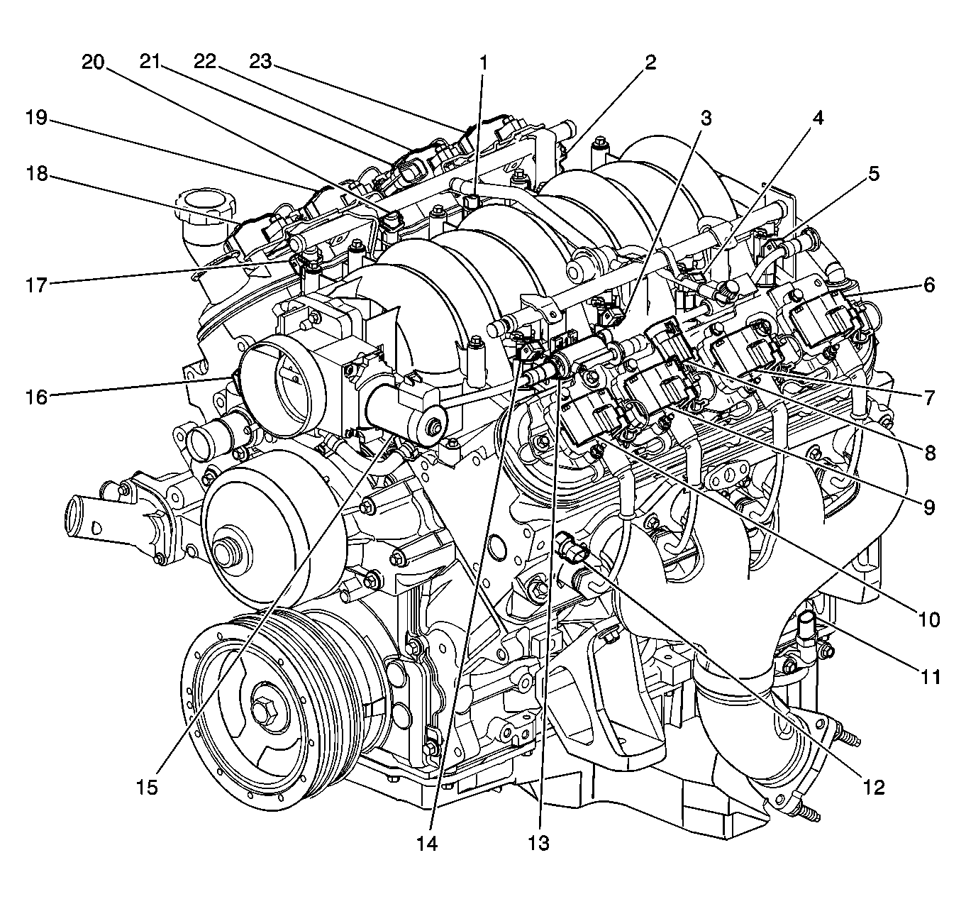
Fig 13: Engine Component View
GM695524Courtesy of GENERAL MOTORS CORP.
Callout Component Name
1 Fuel Injector 6
2 Fuel Injector 8
3 Fuel Injector 3
4 Fuel Injector 5
5 Fuel Injector 7
6 Ignition Coil/Module 7
7 Ignition Coil/Module 5
8 C109
9 Ignition Coil/Module 3
10 Ignition Coil/Module 1
11 Engine Oil Temperature (EOT) Sensor
12 Engine Coolant Temperature (ECT) Sensor
13 Evaporative Emission (EVAP) Canister Purge Solenoid
14 Fuel Injector 1
15 Throttle Actuator Control (TAC) Motor
16 Throttle Position (TP) Sensor
17 Fuel Injector 2
18 Ignition Coil/Module 2
19 Ignition Coil/Module 4
20 Fuel Injector 4
21 C110
22 Ignition Coil/Module 6
23 Ignition Coil/Module 8
Fig 14: Forward Lamp Jumper Harness Component View
GM881480Courtesy of GENERAL MOTORS CORP.
Callout Component Name
1 C100
2 Sp102
Fig 15: Lower Side Of Engine Component View - Left
GM697239Courtesy of GENERAL MOTORS CORP.
Callout Component Name
1 G105
2 Engine Oil Temperature (EOT) Sensor
3 Heated Oxygen Sensor (HO2S) Bank 1 Sensor 1
Fig 16: Rear Of Engine Component View
GM696026Courtesy of GENERAL MOTORS CORP.
Callout Component Name
1 Engine Oil Pressure (EOP) Sensor
2 Manifold Absolute Pressure (MAP) Sensor
3 Camshaft Position (CMP) Sensor
4 G107
5 C112
Fig 17: Front Of Engine Compartment Component View
GM698487Courtesy of GENERAL MOTORS CORP.
Callout Component Name
1 A/C Refrigerant Pressure Sensor
2 Secondary Air Injection (AIR) Pump
3 SP100
4 G102
5 Headlamp Door Assembly-Right Connector
Fig 18: Left Front Of Engine Compartment Component View
GM698587Courtesy of GENERAL MOTORS CORP.
Callout Component Name
1 Electronic Brake Control Module (EBCM)
2 Brake Pressure Modulator Valve (BPMV)
3 SP101
4 G101
Fig 19: Front Body Harness Component View
GM723766Courtesy of GENERAL MOTORS CORP.
Callout Component Name
1 S304
2 Inline to Defogger Grid (Power)
3 Rear Compartment Courtesy Lamp - Right
4 Rear Compartment Lid Latch - Right C2
5 Remote Playback Device - CD Changer
6 Rear Compartment Courtesy Lamp - Left
7 Rear Compartment Lid Latch-Left C2
8 Rear Compartment Lid Latch-Left C1
9 Fuel Door Lock Actuator
10 Rear Compartment Lid Latch - Right C1
11 Remote Control Door Lock Receiver (RCDLR)
12 Inline to Defogger Grid (Ground)
13 Speaker - LR
14 G301
15 C302
16 Fuse Block - I/P C3
17 C204
18 S314 and S312
19 G302
20 SP302
21 S302
22 S303
23 Speaker - RR