LEMON Manuals: Even more car manuals for everyone: 1960-2025
Home >> Cadillac >> 2007 >> STS V >> Repair and Diagnosis (Single Page) >> Accessories & Equipment >> Memory Modules >> Secondary And Configurable Customer Controls >> Component Locator >> Secondary/Configurable Control Component Views
April 5, 2026: LEMON Manuals is launched! Read the announcement.

Secondary/Configurable Control Component Views

Fig 1: Heated Steering Wheel (4-spoke)
GM1530195Courtesy of GENERAL MOTORS CORP.
Callout Component Name
1 Steering Wheel
2 Heated Steering Wheel Module (NR7/N31)
Fig 2: Heated Steering Wheel (3-Spoke)
GM1845279Courtesy of GENERAL MOTORS CORP.
Callout Component Name
1 Steering Wheel Controls - Left
2 Steering Wheel Controls - Right
3 Horn Switch
4 Heated Steering Wheel Module (NR7/N31)
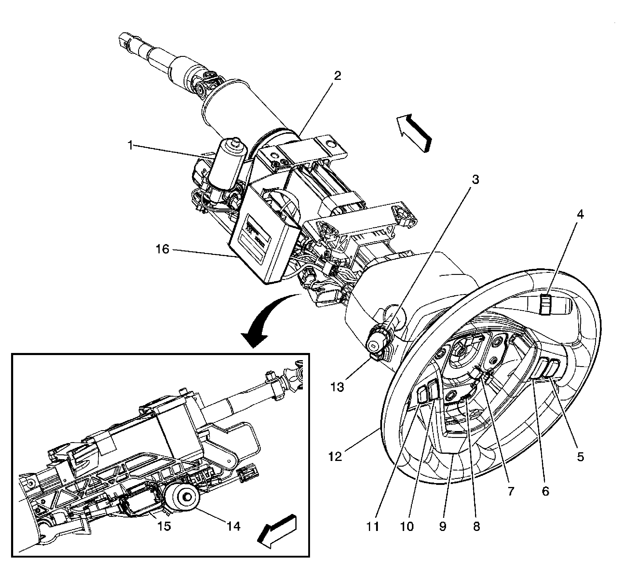
Fig 3: Steering Column and Wheel Component View
GM1488567Courtesy of GENERAL MOTORS CORP.
Callout Component Name
1 Telescoping Drive Wheel
2 Steering Angle Sensor
3 Turn Signal/Multifunction Switch
4 Windshield Wiper/Washer Switch Assembly
5 Steering Wheel Controls Seek Button (Part of the Steering Wheel Control Switch Assembly)
6 Steering Wheel Controls Volume Button (Part of the Steering Wheel Control Switch Assembly)
7 C277
8 Horn Switch Connector
9 Heated Steering Wheel Module
10 Steering Wheel Controls Mute/Source Button (w/o NR7/N31), Heated Steering Wheel Button (NR7/N31) (Part of the Steering Wheel Control Switch Assembly)
11 Steering Wheel Controls Voice/Preset Button (Part of the Steering Wheel Control Switch Assembly)
12 Heated Steering Wheel (NR7/N31)
13 Tilt/Telescope Switch
14 Tilt Actuator
15 C202
16 Steering Column Lock Control Module (UA2)