LEMON Manuals: Even more car manuals for everyone: 1960-2025
Home >> Cadillac >> 2007 >> STS V >> Repair and Diagnosis >> External Pages >> Different car >> Section 130 (Data Communication System) >> Schematic and Routing Diagrams >> Data Communication Schematics
April 5, 2026: LEMON Manuals is launched! Read the announcement.

Data Communication Schematics

WARNING: This page is about a different car, the 2007 Cadillac CTS. However, it is still accessible from the selected car via links, so may be relevant.
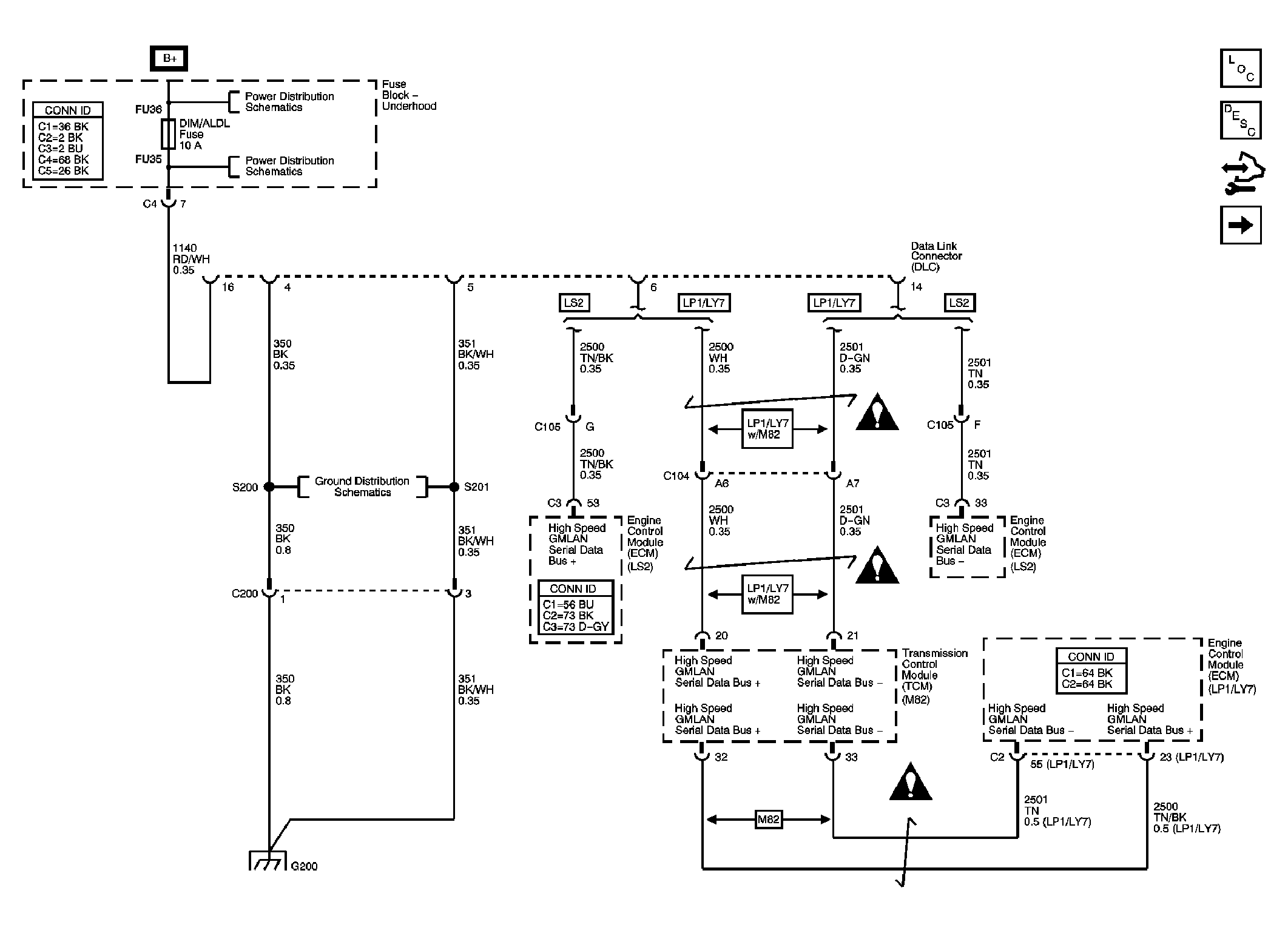
Fig 1: Power, Ground, and GMLAN Bus Schematics
GM1788452Courtesy of GENERAL MOTORS CORP.
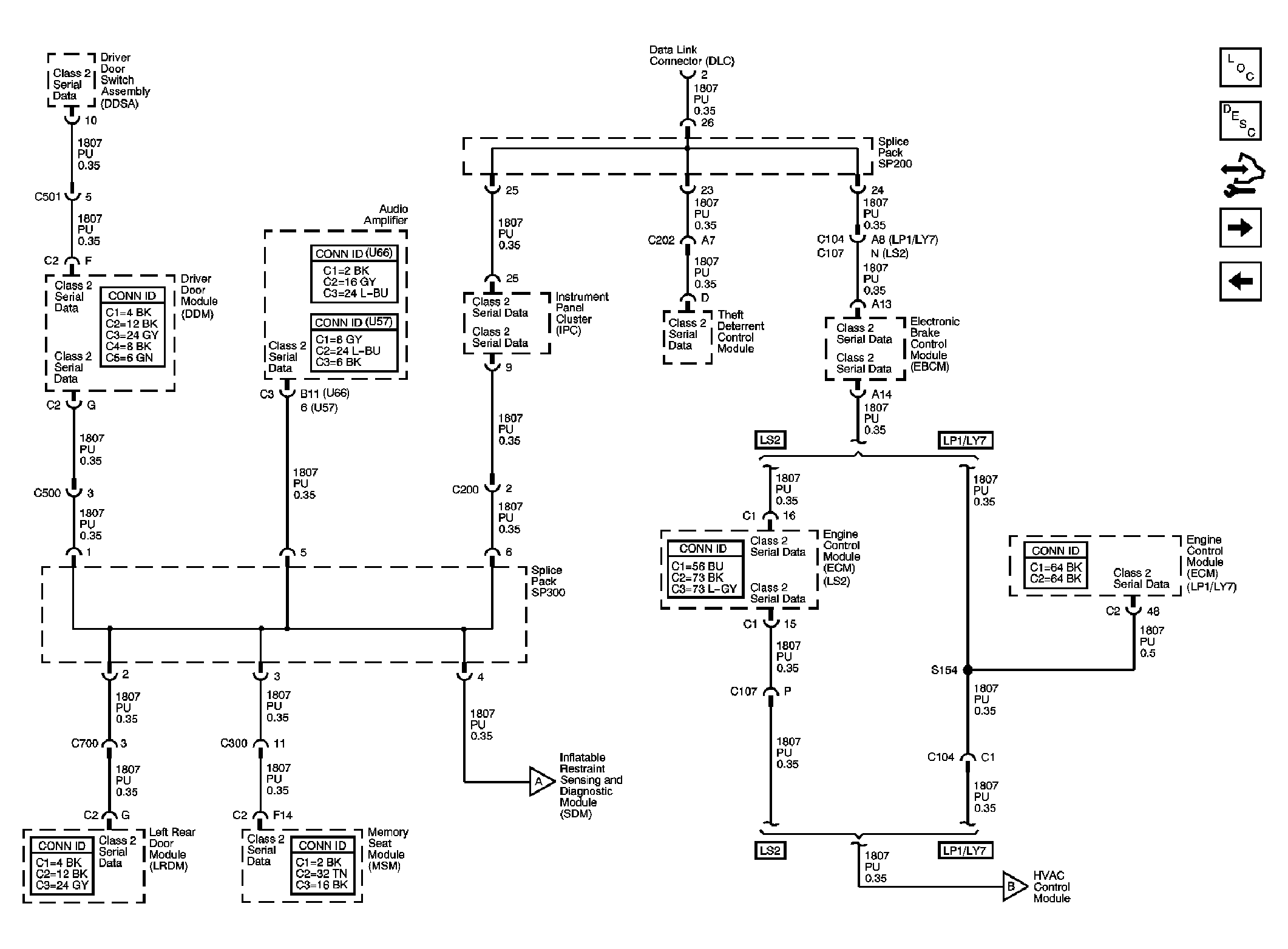
Fig 2: Class 2 Serial Data Bus Schematics - LHD - 1 of 2
GM1788463Courtesy of GENERAL MOTORS CORP.
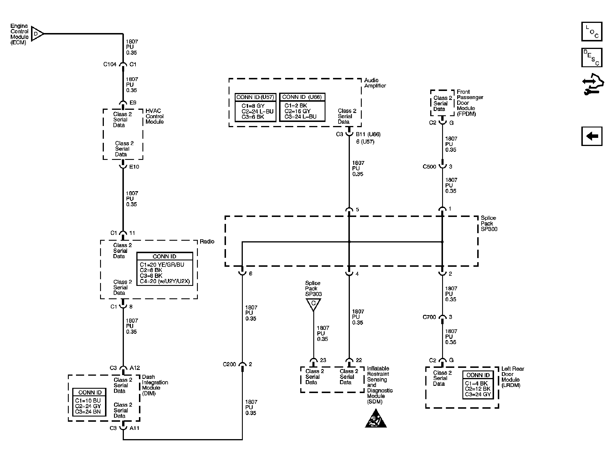
Fig 3: Class 2 Serial Data Bus Schematics - LHD - 2 of 2
GM1788467Courtesy of GENERAL MOTORS CORP.
Fig 4: Class 2 Serial Data Bus Schematics - RHD - 1 of 2
GM1788470Courtesy of GENERAL MOTORS CORP.
Fig 5: Class 2 Serial Data Bus Schematics - RHD - 2 of 2
GM1788479Courtesy of GENERAL MOTORS CORP.