LEMON Manuals: Even more car manuals for everyone: 1960-2025
Home >> Cadillac >> 2007 >> XLR Base >> Repair and Diagnosis >> External Pages >> Different car >> Section 52 (Configurable Customer Control System) >> Schematic and Routing Diagrams >> Steering Wheel Secondary/Configurable Control Schematics
April 5, 2026: LEMON Manuals is launched! Read the announcement.

Steering Wheel Secondary/Configurable Control Schematics

WARNING: This page is about a different car, the 2008 Cadillac SRX. However, it is still accessible from the selected car via links, so may be relevant.
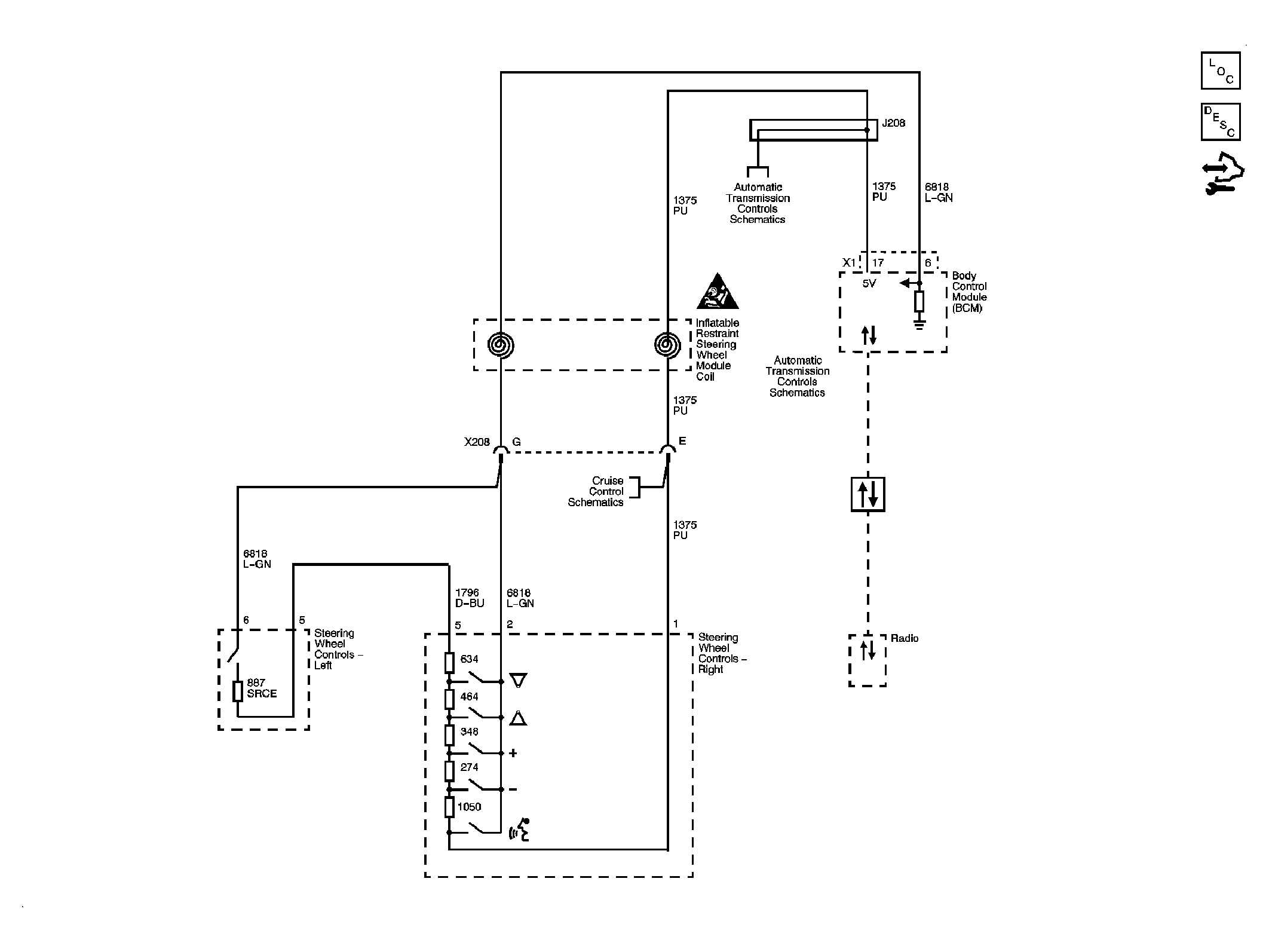
Fig 1: Steering Wheel Secondary/Configurable Control Schematics (1 Of 2)
GM1875056Courtesy of GENERAL MOTORS CORP.
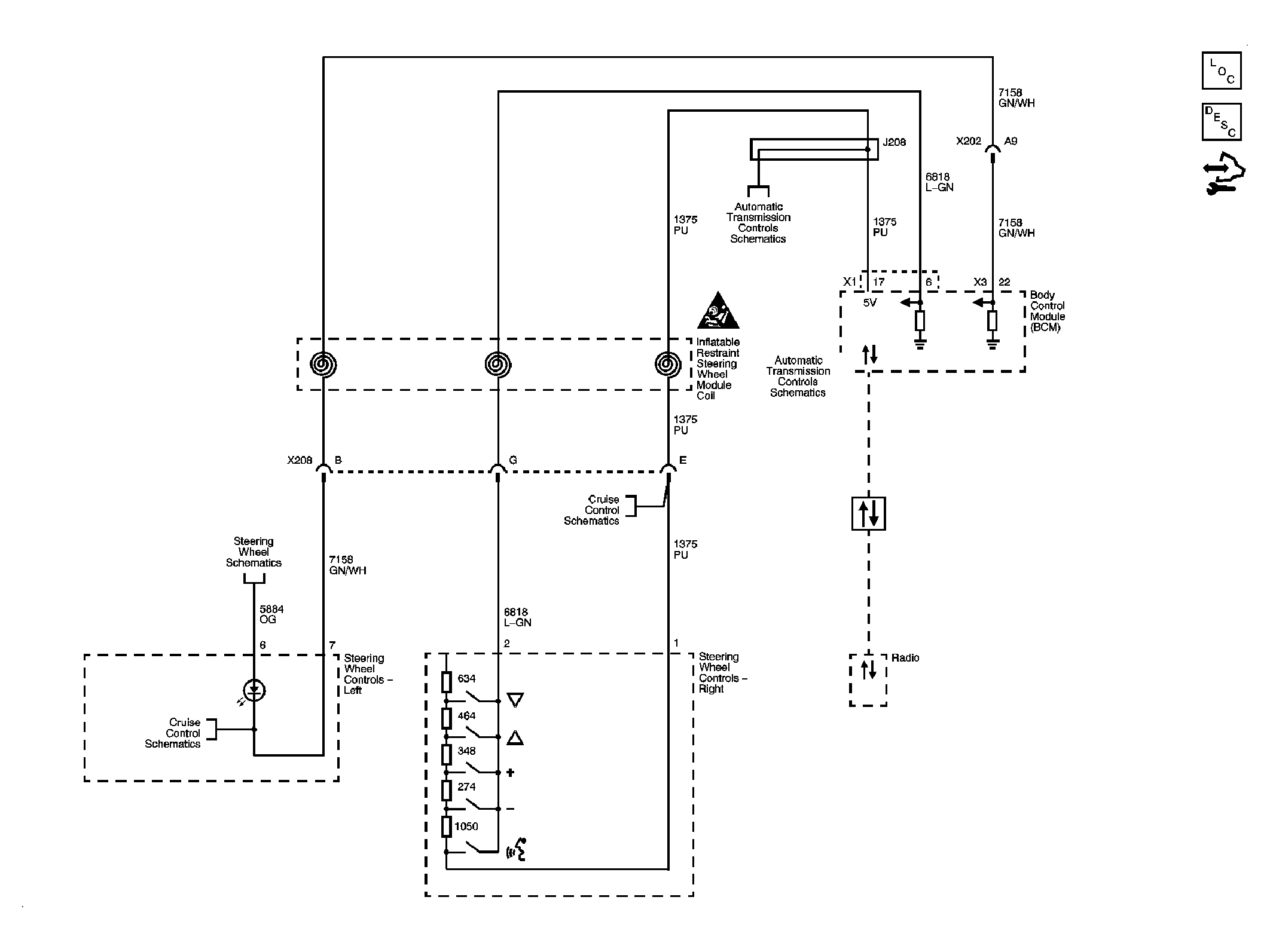
Fig 2: Steering Wheel Secondary/Configurable Control Schematics (2 Of 2)
GM1907864Courtesy of GENERAL MOTORS CORP.