LEMON Manuals: Even more car manuals for everyone: 1960-2025
Home >> Cadillac >> 2007 >> XLR Base >> Repair and Diagnosis >> External Pages >> Different car >> Section 64 (Data Communication System) >> Schematic and Routing Diagrams >> Data Communication Schematics
April 5, 2026: LEMON Manuals is launched! Read the announcement.

Data Communication Schematics

WARNING: This page is about a different car, the 2008 Cadillac SRX. However, it is still accessible from the selected car via links, so may be relevant.
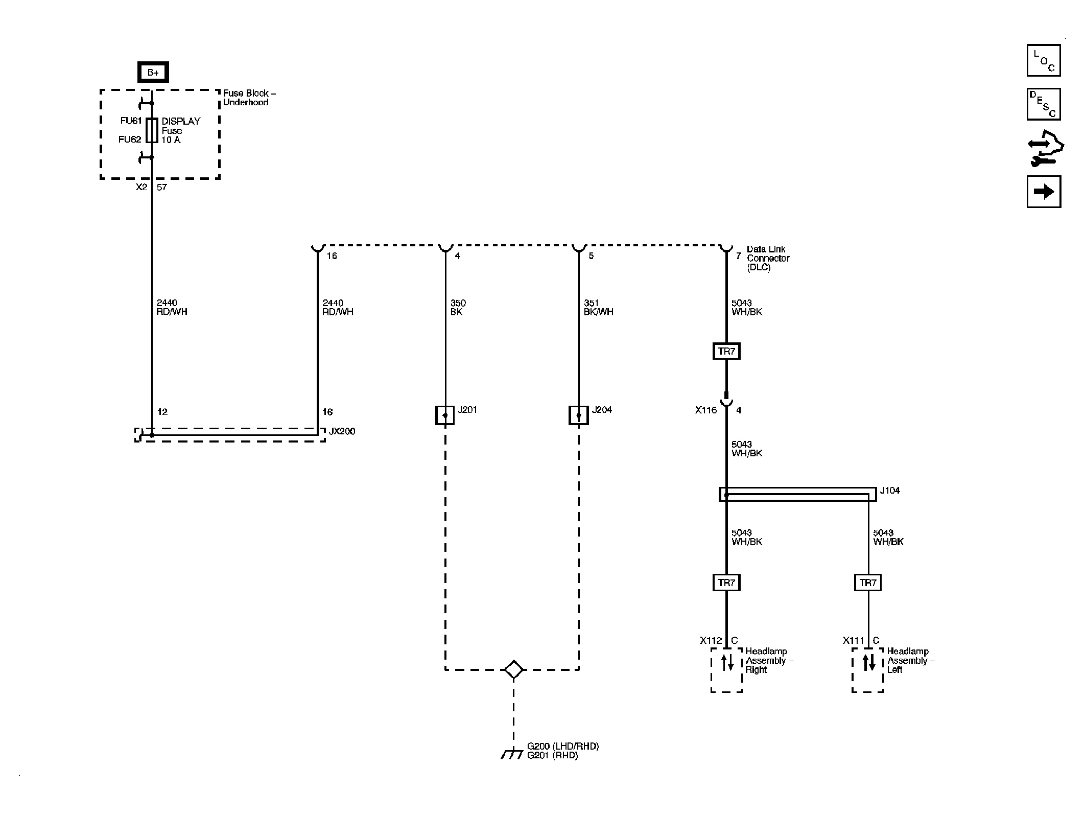
Fig 1: Power, Ground, and Key Word 2000 Serial Data
GM1875107Courtesy of GENERAL MOTORS CORP.
Fig 2: Low Speed GMLAN Serial Data 1 of 2
GM1875111Courtesy of GENERAL MOTORS CORP.
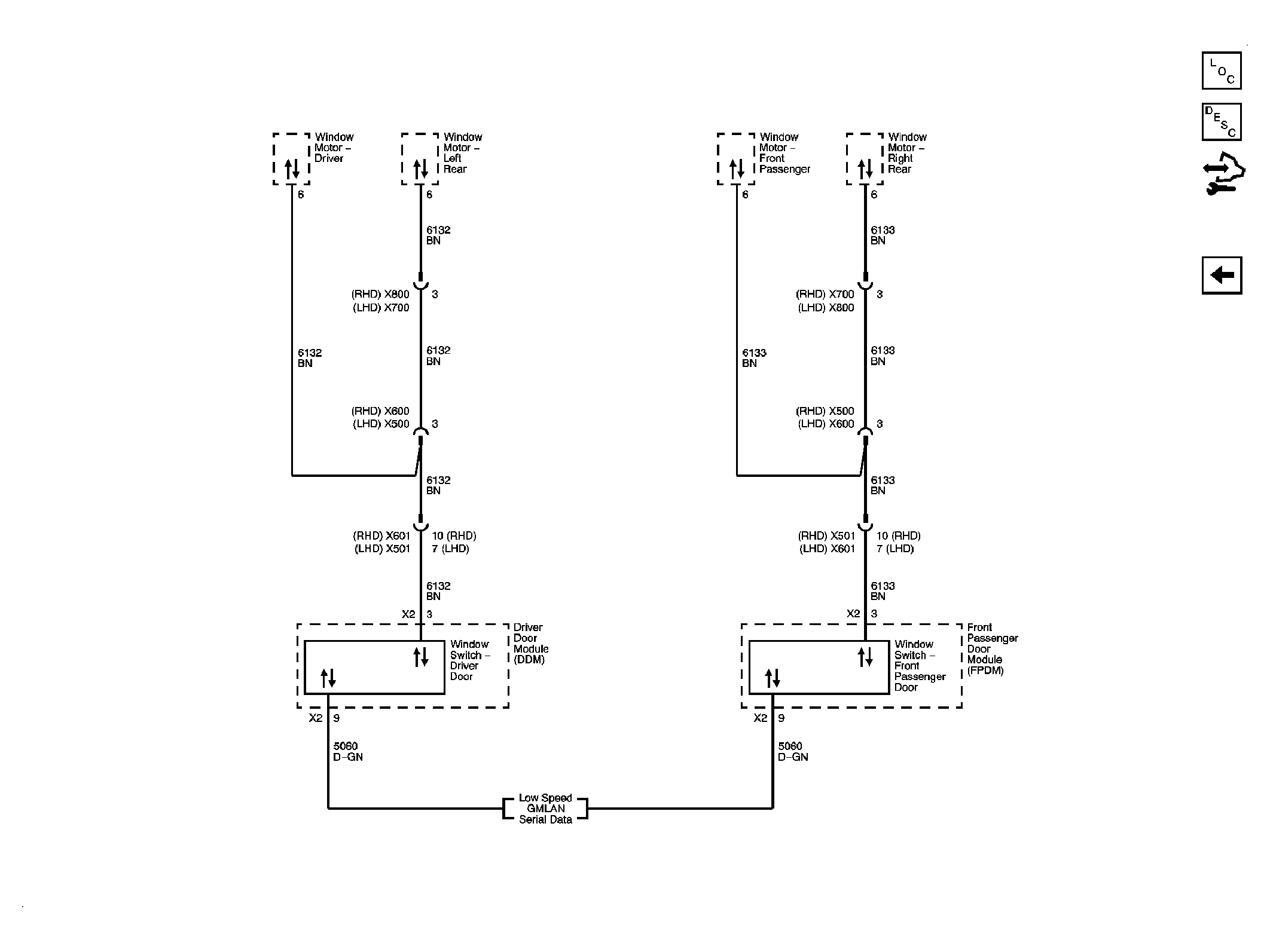
Fig 3: Low Speed GMLAN Serial Data 2 of 2
GM1875114Courtesy of GENERAL MOTORS CORP.
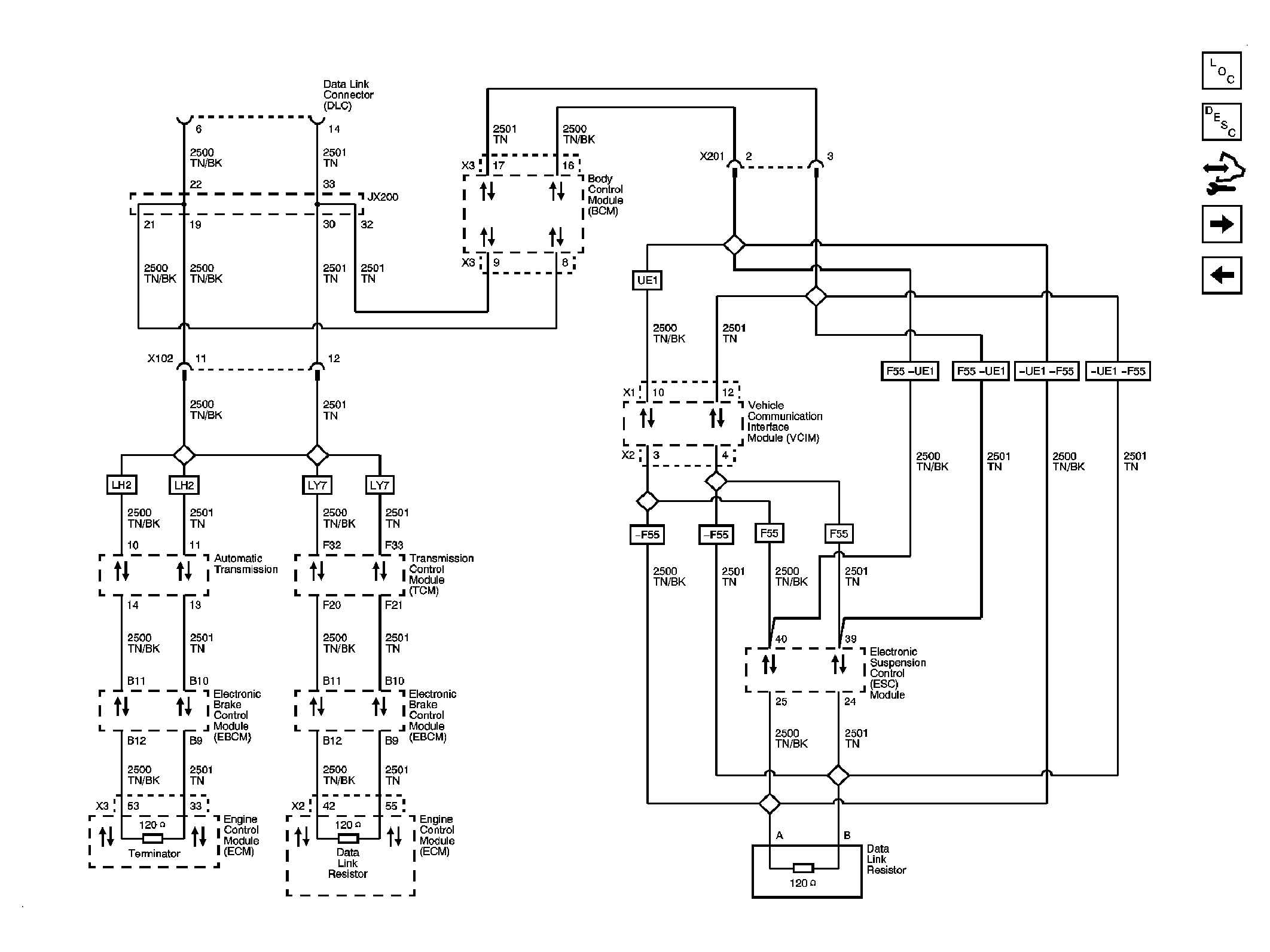
Fig 4: High Speed GMLAN
GM1875117Courtesy of GENERAL MOTORS CORP.
Fig 5: Local Interconnect Network
GM1875121Courtesy of GENERAL MOTORS CORP.