LEMON Manuals: Even more car manuals for everyone: 1960-2025
Home >> Cadillac >> 2008 >> Escalade EXT >> Repair and Diagnosis (Single Page) >> Body & Frame >> Ignition Switch/Steering Lock >> Wiring Systems And Power Management - Introduction >> Schematic and Routing Diagrams >> Trailer Connector/Provision Schematics
April 5, 2026: LEMON Manuals is launched! Read the announcement.

Trailer Connector/Provision Schematics

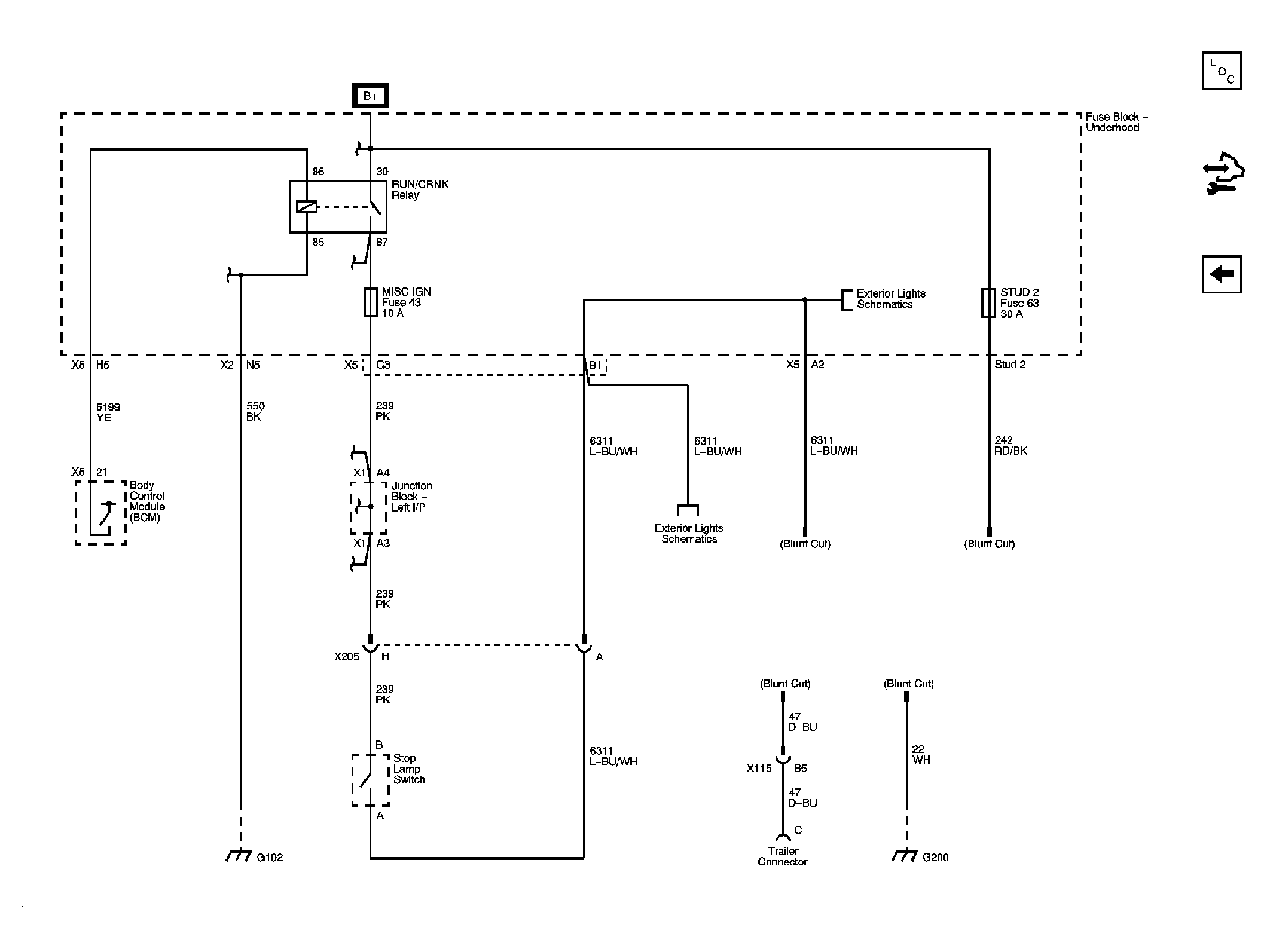
Fig 1: Trailer Lighting Control Schematic - 1 Of 2 (EXP) or 1 Of 1 (without EXP)
GM1907497Courtesy of GENERAL MOTORS CORP.
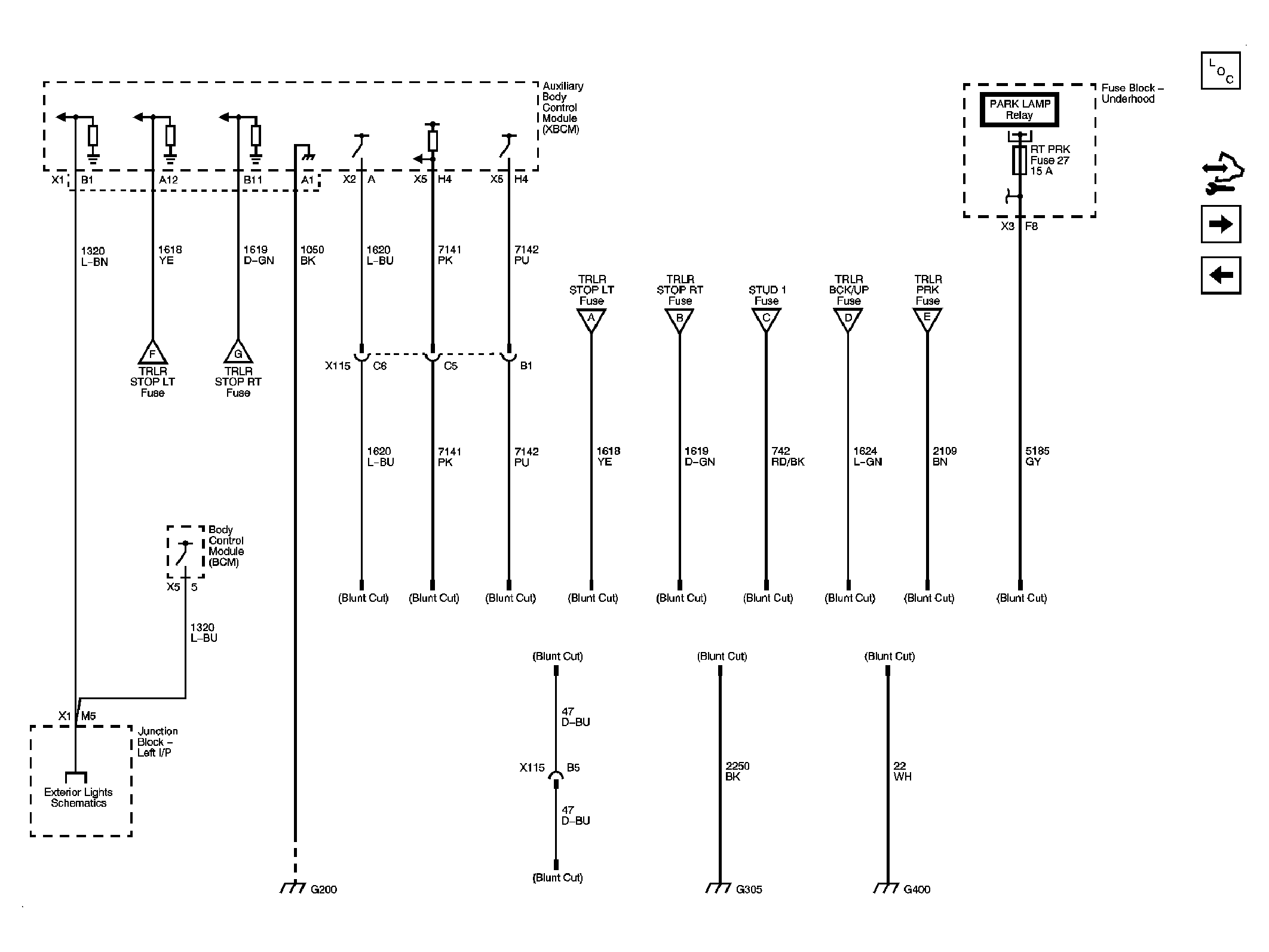
Fig 2: Trailer Wiring Schematic - 2 Of 2 EXP
GM1907501Courtesy of GENERAL MOTORS CORP.
Fig 3: Trailer Brake Control Schematic without EXP
GM1907502Courtesy of GENERAL MOTORS CORP.