LEMON Manuals: Even more car manuals for everyone: 1960-2025
Home >> Cadillac >> 2009 >> DTS 4.6 9 >> Repair and Diagnosis >> External Pages >> Different car >> Section 124 (Object Detection System) >> Schematic and Routing Diagrams >> Object Detection Schematics
April 5, 2026: LEMON Manuals is launched! Read the announcement.

Object Detection Schematics

WARNING: This page is about a different car, the 2010 Cadillac DTS. However, it is still accessible from the selected car via links, so may be relevant.
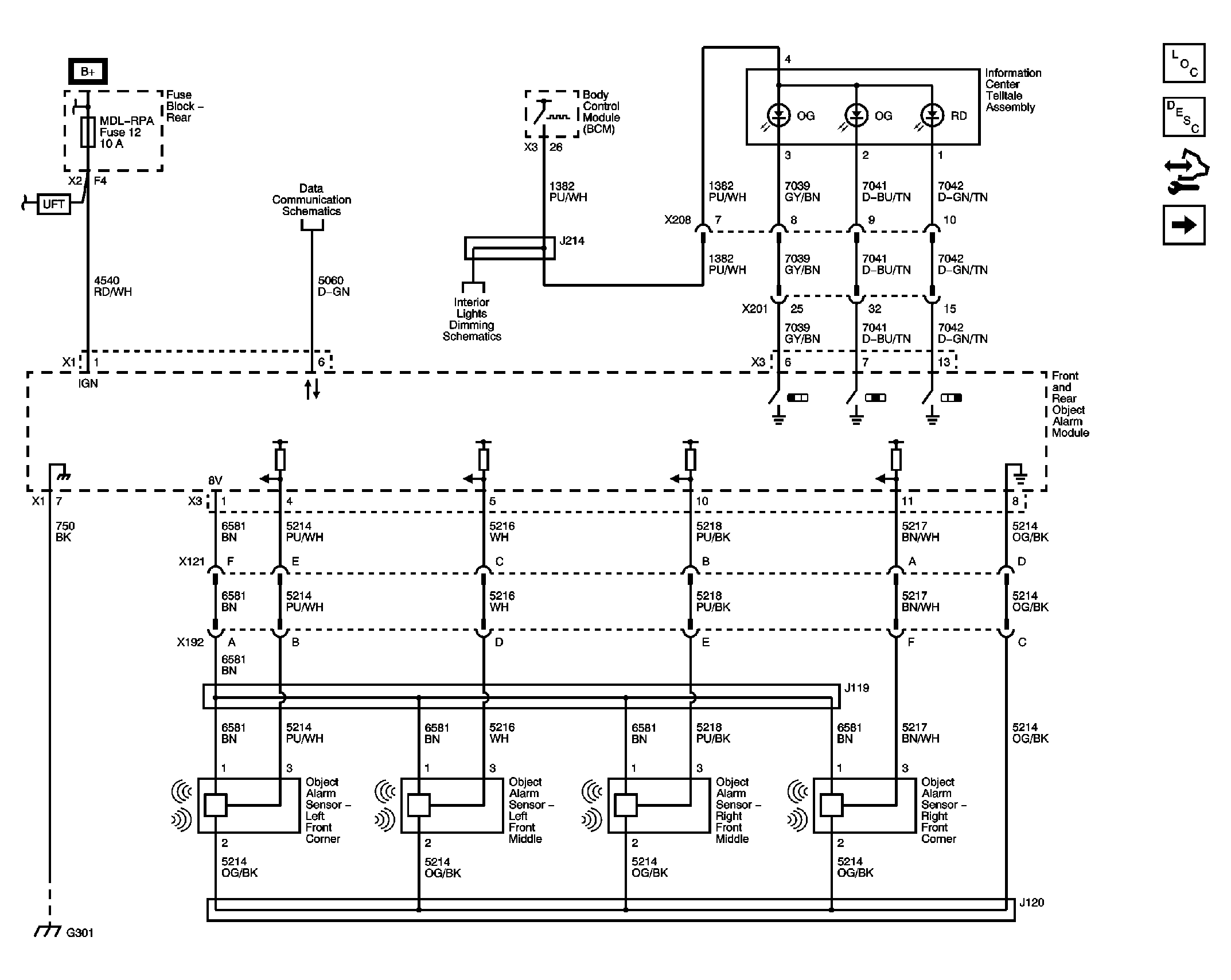
Fig 1: Front Park Assist (UFR)
GM2227984Courtesy of GENERAL MOTORS CORP.
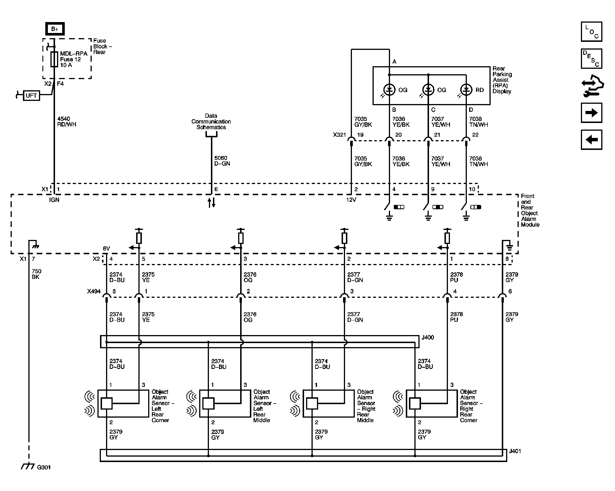
Fig 2: Rear Park Assist (UFR)
GM2227987Courtesy of GENERAL MOTORS CORP.
Fig 3: Lane Departure Warning System (UFL)
GM2227989Courtesy of GENERAL MOTORS CORP.
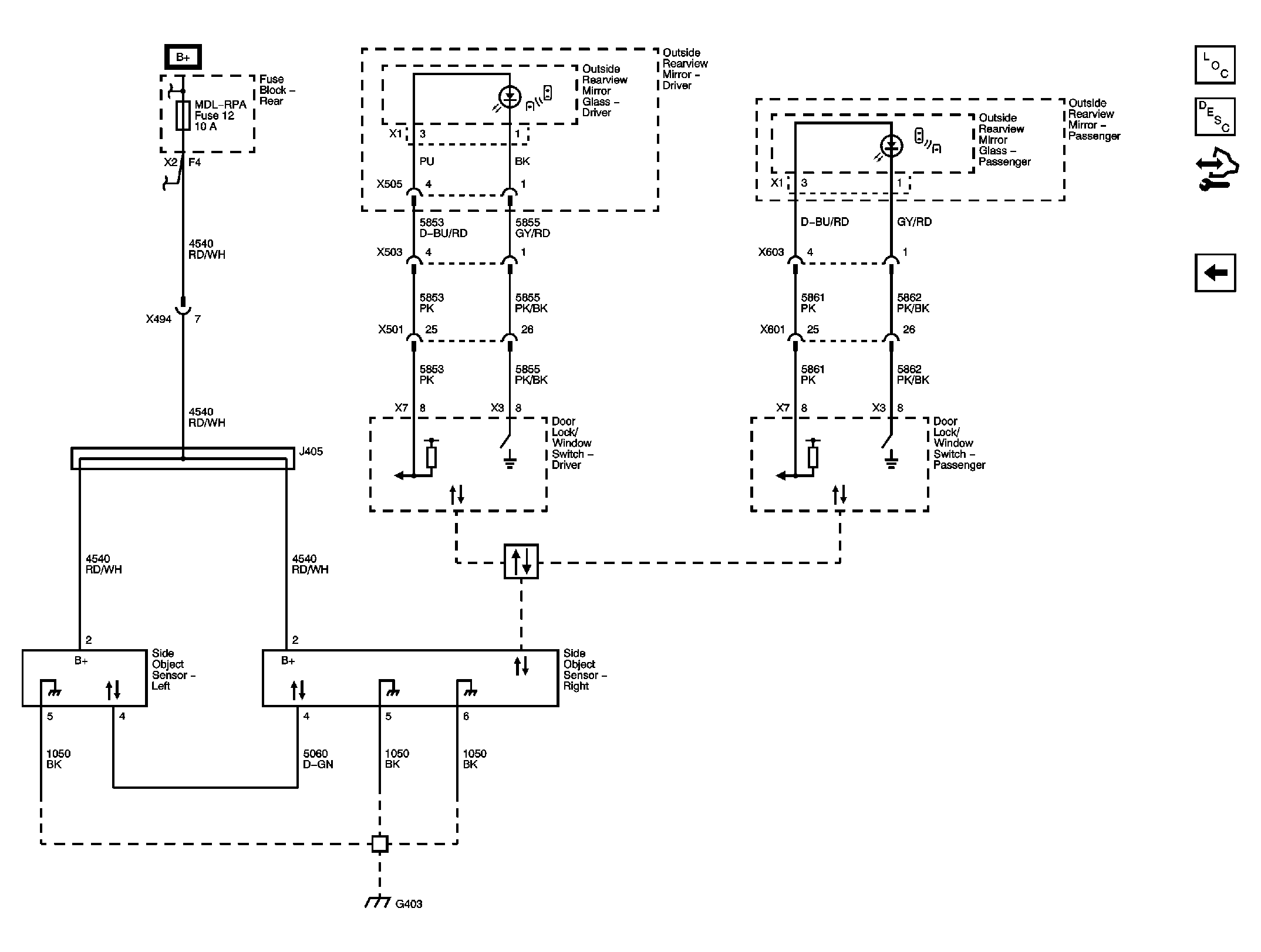
Fig 4: Side Object Detection (UFT)
GM2227994Courtesy of GENERAL MOTORS CORP.