LEMON Manuals: Even more car manuals for everyone: 1960-2025
Home >> Cadillac >> 2009 >> Escalade AWD V8-6.2L >> Repair and Diagnosis >> Diagrams >> Components >> Instrument Panel/Center Console Component Views
April 5, 2026: LEMON Manuals is launched! Read the announcement.

Instrument Panel/Center Console Component Views




Instrument Panel/Center Console Component Views

Instrument Panel Overview (without YE9)




1 - Instrument Panel Cluster (IPC)
2 - Ambient Light/Sunload Sensor (CJ2)
3 - Automatic Transmission Shift Lever
4 - Radio
5 - Inflatable Restraint I/P Module
6 - HVAC Control Module
7 - Accessory Power Outlet -I/P 2
8 - Transfer Case Shift Control Switch (NQH)
9 - Steering Wheel Tilt Switch
10 - Trailer Brake Control Panel Switch (JL1)
11 - Headlamp and Panel Dimmer Switch
12 - Headlamp and Panel Dimmer Switch (Z75)
13 - Driver Information Center (DIC) Switch (UK3)
14 - Turn Signal/Multifunction Switch

Instrument Panel Overview (YE9)




1 - Turn Signal/Multifunction Switch
2 - Automatic Transmission Shift Lever
3 - Ambient Light/Sunload Sensor (CJ2)
4 - Speaker -Center I/P(UQS)
5 - Clock (Z75)
6 - Radio
7 - Inflatable Restraint I/P Module
8 - Traction Control Switch (Z75)
9 - HVAC Control Module
10 - Multifunction Switch -I/P
11 - Driver Information Center (DIC) Switch (Z75)
12 - Noise Compensation Microphone
13 - Inflatable Restraint Steering Wheel Module
14 - Steering Wheel/Column Tilt Switch
15 - Transfer Case Shift Control Switch (NQH)
16 - Headlamp and Panel Dimmer Switch (Z75)
17 - Headlamp and Panel Dimmer Switch (except Z75)
18 - Instrument Panel Cluster (IPC)

Steering Wheel Components




1 - Horn Switch
2 - Heated Steering Wheel Control Module (KA9)
3 - Steering Wheel Control Switch - Right (UK3)
4 - Horn Switch
5 - Steering Wheel Control Switch - Left (K34 or KA9)

A - Pillar Speakers (UQ3/UQA)




1 - Speaker - Left Front Tweeter
2 - Speaker - Right Front Tweeter

HVAC Module Components




1 - Mode Actuator
2 - Air Temperature Actuator - Right
3 - Recirculation Actuator
4 - Air Temperature Sensor - Lower Right (CJ2)
5 - Air Temperature Actuator - Left
6 - Blower Motor Control Module
7 - Blower Motor
8 - Air Temperature Sensor - Lower Left (CJ2)

Junction Block - Right I/P




1 - Junction Block - Right I/P

Serial Data Gateway (SDG) Module (HP2)




1 - Serial Data Gateway (SDG) Module

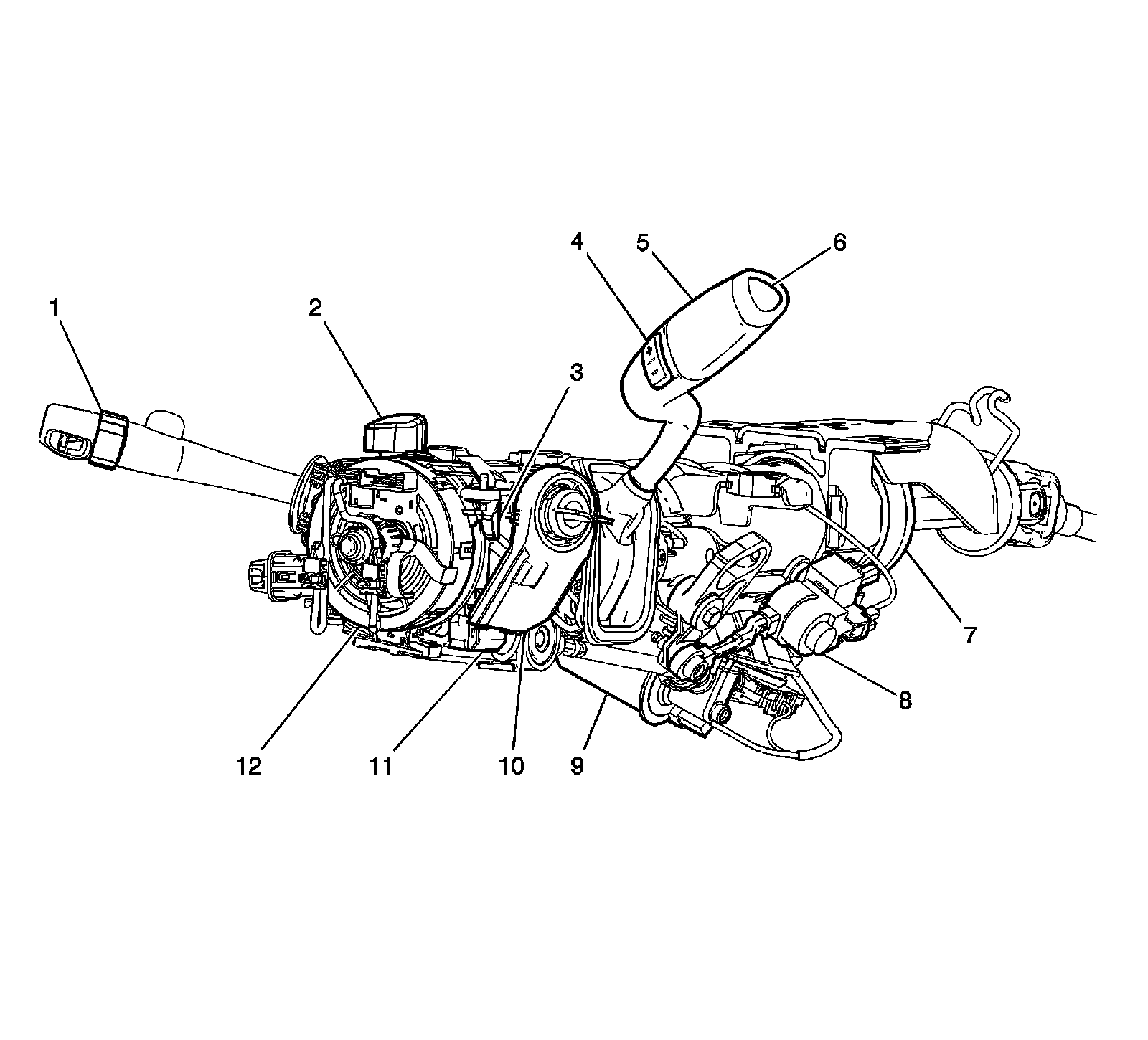
Steering Column Components




1 - Turn Signal/Multifunction Switch
2 - Hazard Switch
3 - Ignition Lock Cylinder
4 - Automatic Transmission Manual Shift Switch (MYC, MYD or M99)
5 - Automatic Transmission Shift Lever
6 - Tow/Haul Switch
7 - Steering Angle Sensor (JL4)
8 - Automatic Transmission Shift Lock Control Solenoid
9 - Tilt Wheel Actuator
10 - Theft Deterrent Module (TDM)
11 - Ignition Switch
12 - Inflatable Restraint Steering Wheel Module

Lower Left Side of Instrument Panel




1 - Park Brake Switch
2 - Electronic Adjustable Pedal (EAP) Assembly (JF4)
3 - Stop Lamp Switch
4 - Accelerator Pedal Position (APP) Sensor

Below the Left Side of the I/P Components

Below the I/P:




1 - I/P Trim
2 - I/P Cluster Trim
3 - Floor Panel
4 - Junction Block -Left I/P
5 - Body Control Module (BCM)
6 - Transfer Case Shift Control Module (NQH)
7 - Fuse Block -I/P

Behind the Instrument Panel Components (Z75)




1 - Digital Radio Receiver (U2K)
2 - Vehicle Communication Interface Module (VCIM) (UE1)
3 - Fuse Block -I/P
4 - Body Control Module (BCM)
5 - Navigation Antenna (UVB)

Front Floor Console (without D07)




1 - Rear Seat Audio (RSA) Control (UK6)
2 - Inflatable Restraint Vehicle Rollover Sensor (ASF)
3 - Yaw and Lateral Accelerometer Sensor
4 - Audio Amplifier (UQA or UQ3)
5 - Accessory Power Outlet -Console (D07)
6 - Audio/Video Adapter (U42)
7 - Accessory Power Outlet -Center Console Compartment (D07)
8 - Inflatable Restraint Sensing and Diagnostic Module (SDM)
9 - Speaker -Subwoofer (UQS)

Front Floor Console (D07)




1 - Rear Seat Audio (RSA) Control (UK6)
2 - Yaw and Lateral Accelerometer Sensor
3 - Accessory Power Outlet - Console (D07)
4 - Audio/Video Adapter (U42)
5 - Audio Amplifier (UQA or UQS)
6 - Inflatable Restraint Sensing and Diagnostic Module (SDM)
7 - Inflatable Restraint Vehicle Rollover Sensor (ASF)
8 - Speaker - Subwoofer