LEMON Manuals: Even more car manuals for everyone: 1960-2025
Home >> Cadillac >> 2009 >> SRX 3.6 7, AWD >> Repair and Diagnosis >> Engine Performance >> System >> Data Communication System >> Schematic and Routing Diagrams >> Data Communication Schematics
April 5, 2026: LEMON Manuals is launched! Read the announcement.

Data Communication Schematics

Fig 1: Power, Ground, and Key Word 2000 Serial Data Schematic
GM2063405Courtesy of GENERAL MOTORS CORP.
Fig 2: Low Speed GMLAN Serial Data Schematic 1 of 2
GM2063408Courtesy of GENERAL MOTORS CORP.
Fig 3: Low Speed GMLAN Serial Data Schematic 2 of 2
GM2063410Courtesy of GENERAL MOTORS CORP.
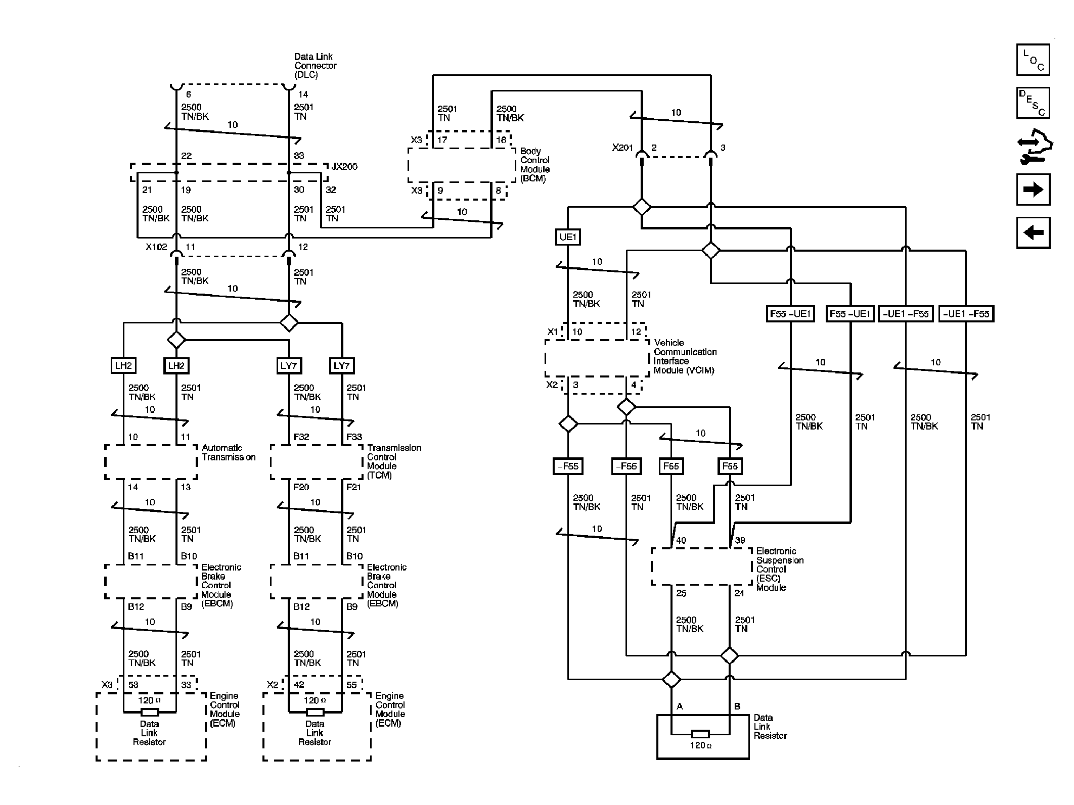
Fig 4: High Speed GMLAN Schematic
GM2063412Courtesy of GENERAL MOTORS CORP.
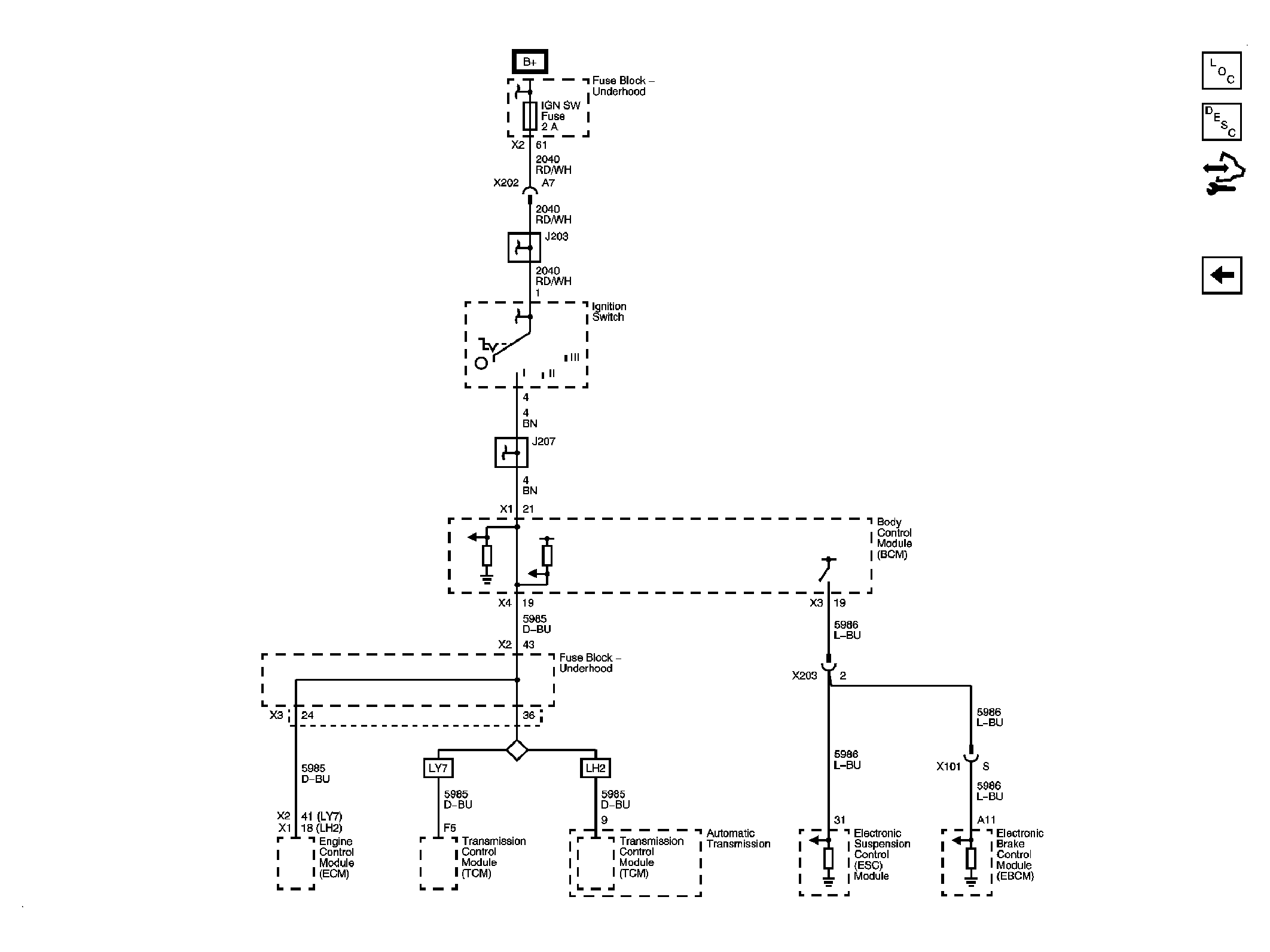
Fig 5: Serial Data Communication Enable Schematic
GM2063414Courtesy of GENERAL MOTORS CORP.