LEMON Manuals: Even more car manuals for everyone: 1960-2025
Home >> Cadillac >> 2009 >> STS AWD V6-3.6L >> Repair and Diagnosis >> Diagrams >> Electrical Diagrams >> Locks >> System Diagram >> Door Control Module Schematics
April 5, 2026: LEMON Manuals is launched! Read the announcement.

Door Control Module Schematics




Door Control Module Schematics

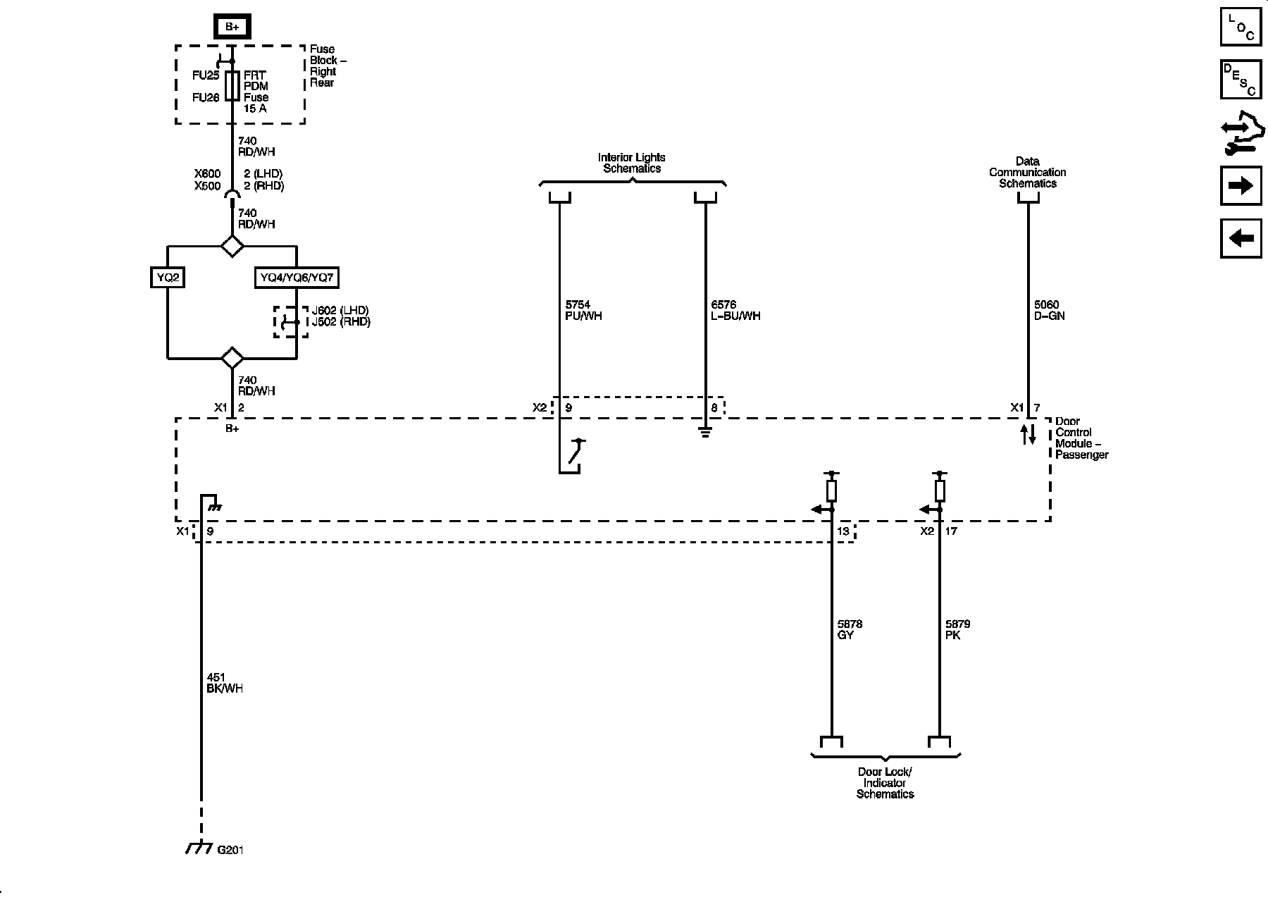
DDM Power, Ground and DLC





DDM Signals/Controls 1 of 2





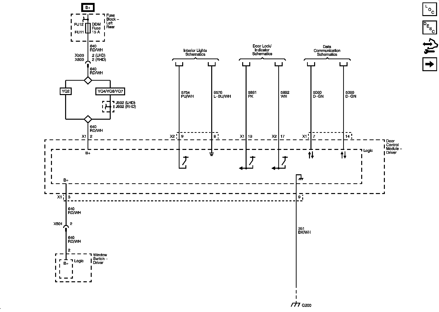
DDM Signals/Controls 2 of 2





FPDM Power, Ground and DLC





FPDM Signals/Controls 1 of 2





FPDM Signals/Controls 2 of 2





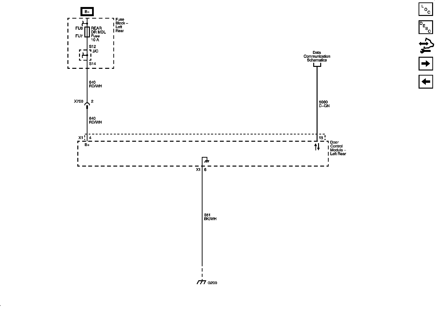
LRDM Power, Ground and DLC





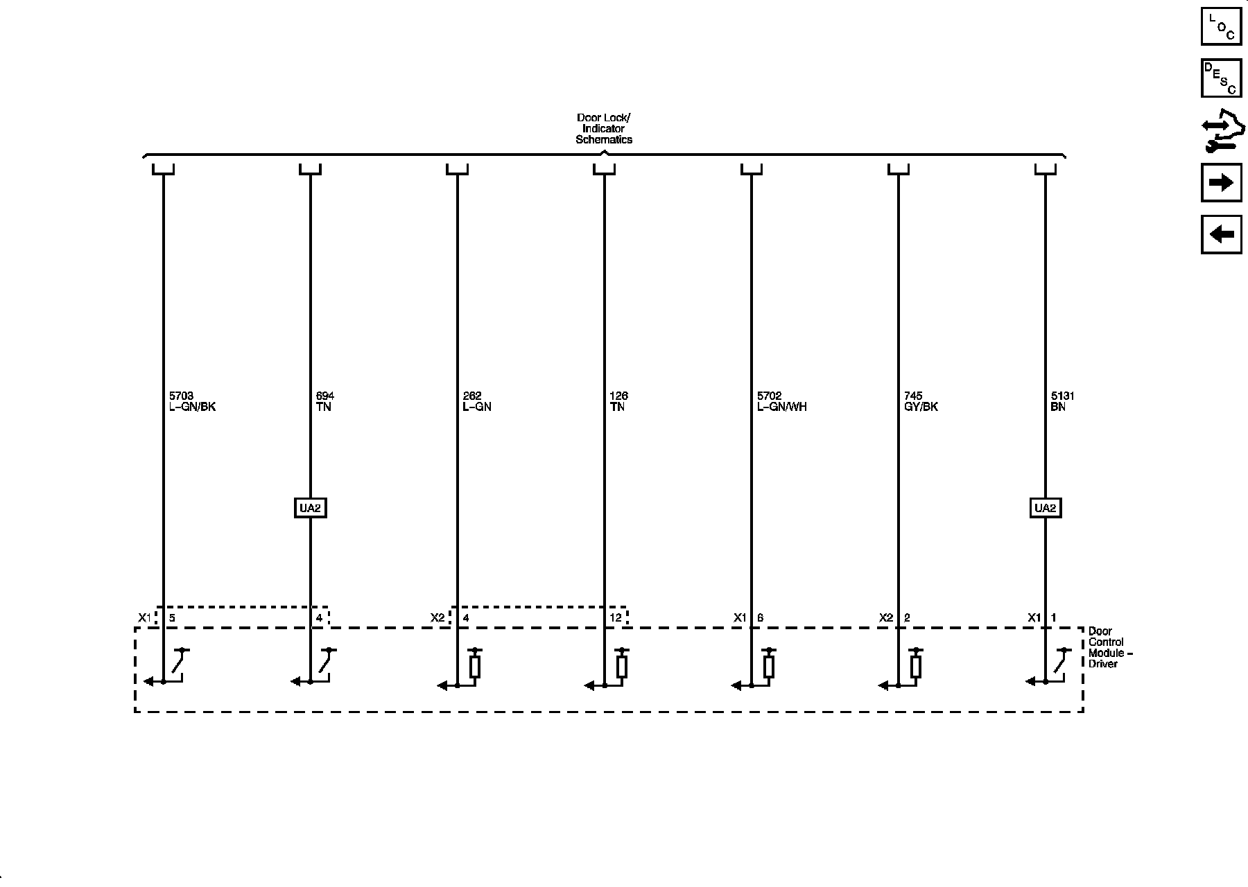
LRDM Signals/Controls





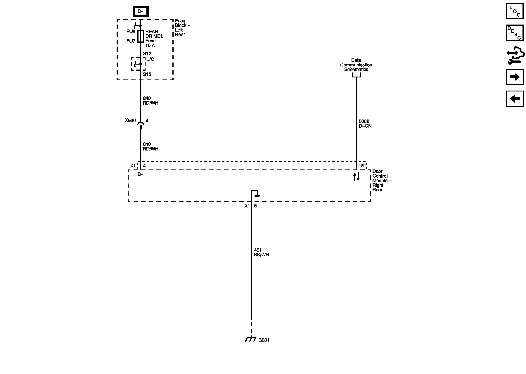
RRDM Power, Ground and DLC





RRDM Signals/Controls